日前
财政部、教育部发布
《关于提前下达2022年
城乡义务教育补助经费预算的通知》
预算表数据显示
下达云南补助经费预算共112亿余元
详情如下
各省、自治区、直辖市、计划单列市财政厅(局)、教育厅(局、教委):
为加快预算执行进度,提高预算编制完整性,现提前下达你省(区、市)2022年城乡义务教育补助经费预算(项目代码:Z155050000001)。收入列2022年政府收支分类科目1100245“教育共同财政事权转移支付收入”,支出列205“教育支出”相关项。待2022年预算年度开始后,按程序拨付使用。现将有关事项通知如下:
一、各地要落实《国务院办公厅关于印发教育领域中央与地方财政事权和支出责任划分改革方案的通知》(国办发﹝2019﹞27号)有关部署,结合本地实际足额安排应承担的资金预算,确保政策落实到位。县(区)级财政、教育部门应当落实经费管理的主体责任,切实加强区域内公用经费的统筹安排和使用,兼顾不同规模学校运转的实际情况,向乡镇寄宿制学校、乡村小规模学校、教学点、薄弱学校倾斜,确保学校正常运转。
二、城乡义务教育补助经费纳入直达资金范围管理,标识为“01中央直达资金”。省级财政部门要会同教育部门做好直达资金分配、备案、下达、监控等工作,在接到中央直达资金指标发文后三十日内,提出分配方案,报财政部备案,按财政部反馈意见及时下达预算。应单独下达预算指标文件,并保持中央直达资金标识不变,要在指标管理系统中及时登录有关指标和直达资金标识,并导入直达资金监控系统,确保数据真实、账目清晰、流向明确。
三、各地要严格执行《城乡义务教育补助经费管理办法》(财教〔2021〕56号),做好2022年预算分解下达相关工作。进一步健全全过程预算绩效管理机制,主管部门和资金使用单位要随同预算资金同步填报绩效目标,同级财政部门加强绩效目标审核,并将绩效目标随同预算同步批复下达,作为绩效监控和评价的重要依据,切实提高财政资金使用效益,防止出现挤占、挪用、虚列、套取补助资金等行为。
财政部 教育部
2021年10月29日
提前下达2022年
城乡义务教育补助经费预算表
↓↓↓
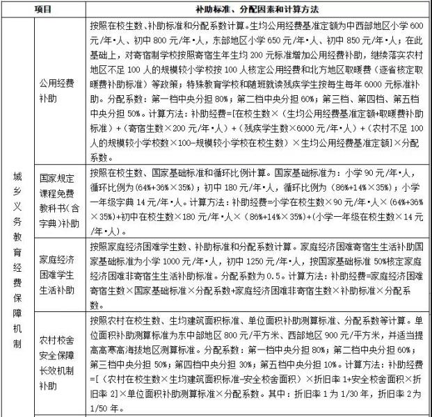
根据《城乡义务教育补助经费管理办法》,补助经费管理遵循“城乡统一、重在农村,统筹安排、突出重点,客观公正、规范透明,注重绩效、强化监督”的原则。现阶段,补助经费支持方向包括:
(一)落实城乡义务教育经费保障机制。
1.对城乡义务教育学生(含民办学校学生)免除学杂费、免费提供教科书、对家庭经济困难学生补助生活费。民办学校学生由学校按照获得的生均公用经费补助免除学杂费。免费提供国家规定课程教科书和免费为小学一年级新生提供正版学生字典的补助标准由国家统一制定,所需资金由中央财政全额承担(含以2016年为基数核定的出版发行少数民族文字教材亏损补贴)。家庭经济困难学生生活补助资金由中央与地方按规定比例分担,其中家庭经济困难寄宿生生活补助国家基础标准由国家统一制定,并按国家基础标准的一定比例核定家庭经济困难非寄宿生生活补助标准。
2.对城乡义务教育学校(含民办学校)按照不低于生均公用经费基准定额的标准补助公用经费,并适当提高寄宿制学校、规模较小学校、北方取暖地区学校、特殊教育学校和随班就读残疾学生的公用经费补助水平。城乡义务教育生均公用经费基准定额由国家统一制定。公用经费补助资金由中央与地方按规定比例分担,用于保障学校正常运转、完成教育教学活动和其他日常工作任务等方面支出,具体支出范围包括:教学业务与管理、教师培训、实验实习、文体活动、水电、取暖、交通差旅、邮电,仪器设备及图书资料等购置,房屋、建筑物及仪器设备的日常维修维护等。公用经费不得用于人员经费、基本建设投资、偿还债务等方面的支出。其中,教师培训费按照学校年度公用经费预算总额的5%安排,用于教师按照学校年度培训计划参加培训所需的差旅费、伙食补助费、资料费和住宿费等开支。
3.巩固完善农村义务教育学校校舍安全保障长效机制,支持公办学校维修改造、抗震加固、改扩建校舍及其附属设施。公办学校校舍单位面积补助测算标准由国家统一制定,所需资金由中央与地方按规定比例分担。
4.对地方落实乡村教师生活补助等政策给予综合奖补,奖补资金根据相关因素核定,地方可统筹用于城乡义务教育经费保障机制相关支出。
(二)实施农村义务教育阶段学校教师特设岗位计划,中央财政对特岗教师给予工资性补助,补助资金按规定据实结算。
(三)实施农村义务教育学生营养改善计划。国家统一制定学生营养膳食补助国家基础标准。国家试点地区营养膳食补助所需资金,由中央财政全额承担,用于向学生提供等值优质的食品,不得以现金形式直接发放,不得用于补贴教职工伙食、学校公用经费,不得用于劳务费、宣传费、运输费等工作经费;对于地方试点地区,中央财政给予生均定额奖补。
具体补助标准、分配因素和计算方法如下表
↓↓↓
内容综合自中国政府网、财政部网站
资料:云南省财政厅
信息员:宋倩雯
编辑:郭晨泽
滇公网安备 53310002000505号


