近日,云南省林业和草原局印发了《云南省“十四五”林草产业发展规划》(简称《规划》),明确到2025年全省林草产业年总产值达到4000亿元以上,一二三产结构比例调整到50∶30∶20,坚果种植面积4720万亩,林下经济经营和利用面积5500万亩,森林康养基地200个,生态旅游休闲人次达1.1亿人次。
《规划》提出了坚果、特色经济林、林下经济、生态旅游、森林康养、观赏苗木、木竹加工、林浆纸、林化工、草产业等10大林草产业发展思路、目标和布局。
将全省林草产业发展格局划分为“一心、四带、十群”,即以昆明林草产业服务中心为发展中心,打造楚雄—大理—临沧—保山—德宏、普洱—西双版纳、红河—文山、金沙江产业带“四带”,建设滇东北特色经济林产业集群、滇西北特色经济林产业集群、滇中木竹加工产业集群、楚雄核桃野生菌产业集群、滇西核桃产业集群、滇西沿边木竹加工产业集群、滇西南澳洲坚果产业集群、普洱木竹加工林化工产业集群、西双版纳木竹加工产业集群、滇东南特色经济林产业集群等“十群”。
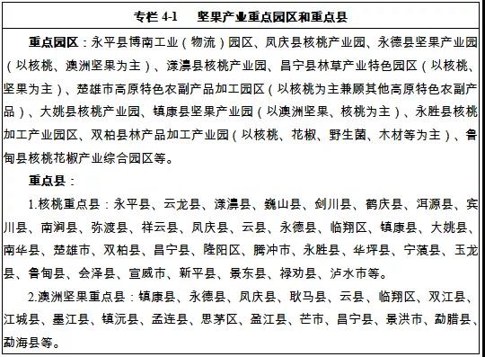
同时按照产业向优势区聚集的思路,规划布局了25个重点产业园区和27个重点交易市场。
《规划》明确,“十四五”期间,云南将按照“大产业+新主体+新平台”发展思路,依靠科技创新,政企联动,推进“林草产业”一二三产高度融合发展。特别是要把以核桃、澳洲坚果为主的坚果产业作为打造世界一流绿色产业和山区富民产业。
大理、临沧、楚雄、保山和昭通作为核桃产业发展重点区域,规划布局34个重点县(市区),打造3个产业集聚区;临沧、德宏、普洱、西双版纳和保山作为澳洲坚果发展重点区域,规划布局18个重点县(市区),打造3个产业集聚区。
到2025年
实现坚果产业由“大”向“强”的转变
全省以核桃、澳洲坚果为主的
坚果种植面积达到4720万亩
其中,核桃种植面积4300万亩
澳洲坚果种植面积420万亩
农业产值350亿元
主产区林农年人均从坚果产业
获得收入3000元以上
资料:云南省林业和草原局
滇公网安备 53310002000505号


