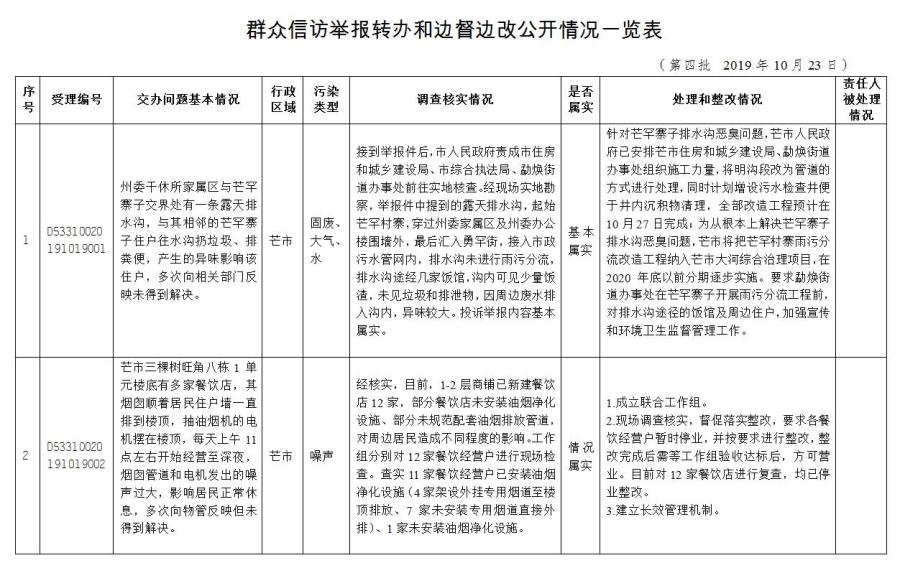
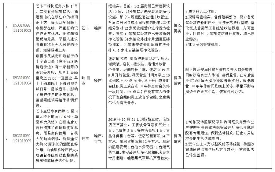
2019年10月15—23日,德宏州共接收省委、省政府第四生态环境保护督察组六批次转办环境问题举报件41件(来电举报问题32件,来信举报问题9件),涉及全州共性问题2件,芒市24件、瑞丽市6件、盈江县4件、梁河县3件、陇川县2件。交办的举报件涉及固废污染5件、噪声污染12件、大气污染12件、水污染3件、其他问题9件(部分举报件含多项污染类型)。
目前,省第四生态环境保护督察组第四批转办件已办结,其他批次环境问题举报件均及时转交有关县(市)和部门办理,正按有关要求进行办理。
附表:群众信访举报转办和边督边改公开情况一览表
德宏州环境保护督察工作领导小组办公室
2019年10月23日



滇公网安备 53310002000505号 滇ICP备13004035号-1 电话:0692-8180116
政府网站标识码:5331230001 邮箱:654192841@qq.com 地址:盈江县平原镇象城路下段永胜居委会旁 邮编:679300