无障碍浏览
长者模式
本站IPV6
盈江县卡场镇人民政府
返回栏目首页
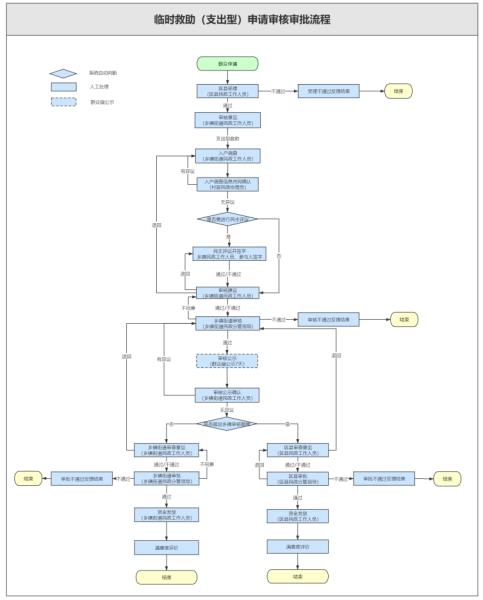
云南省政府救助平台临时救助申请审核审批流程
浏览量:2225 作者: 日期:2023/6/25
文章来源:
上一篇:
民生 | 云南出台新规→低收入人口可获9类救助帮扶
下一篇:
分层分类兜住困难群众民生底线,我省健全完善社会救助体系
主办单位:盈江县人民政府
滇ICP备13004035号-1
滇公网安备 53310002000505号
联系电话:0692-8944013 政府网站标识码:5331230001 邮箱:
360248030@qq.com
地址:盈江县卡场镇吾帕村街道 邮编:679316