目 录
第一章 新时代林业草原发展形势分析
第一节 “十三五”林业草原建设主要成效
第二节 发展机遇
第三节 存在问题
第二章 总体思路
第一节 指导思想
第二节 基本原则
第三节 发展目标
第四节 2035年远景展望
第五节 保护发展格局
第三章 筑牢西南生态安全屏障
第一节 推进国土山川绿化
第二节 精准提升森林质量
第三节 加强草原保护修复
第四节 加强湿地保护修复
第五节 加强林草资源监督管理
第四章 打造“两王国一花园”生态品牌
第一节 加快以国家公园为主体的自然保护地体系建设
第二节 加强野生动植物保护
第三节 助推中国最美丽省份建设
第五章 高质量发展生态富民产业
第一节 促进林草产业高质量发展
第二节 完善产业发展服务体系
第三节 巩固拓展生态脱贫成果与乡村振兴有效衔接
第六章 推进数字林业建设
第一节 资源数字化建设
第二节 应用体系建设
第七章 加强防灾减灾体系建设
第一节 增强森林草原防火能力
第二节 加强林草有害生物防治
第三节 加强野生动物疫源疫病监测防控
第四节 加强林草外来物种管控
第五节 提升生态气象保障能力
第八章 健全林草现代化治理体系
第一节 全面推行林长制
第二节 深化重点领域改革
第三节 健全完善国土绿化制度
第四节 健全完善自然保护地管理制度
第五节 健全完善林草法治制度
第六节 建立生态产品价值实现机制
第九章 全面提升支撑保障能力
第一节 加强基础设施设备建设
第二节 强化林草种苗保障
第三节 强化科技支撑体系建设
第四节 强化人才队伍支撑
第五节 推进科技教育国际交流合作
第十章 环境影响评价
第一节 环境影响分析依据
第二节 环境影响预测与分析
第三节 环境影响减缓措施
第四节 环境影响结论
第十一章 强化规划实施保障
第一节 坚持党的全面领导
第二节 健全规划实施机制
第三节 完善资金政策
第四节 调动社会各界积极性
第一章 新时代林业草原发展形势分析
“十三五”以来,党中央、国务院和省委省政府对林业草原建设的重视前所未有,广大人民群众对良好生态环境的期待前所未有,林业草原承担绿色崛起的历史重任前所未有,践行绿水青山就是金山银山理念,探索山水林田湖草沙系统治理取得了重大成就,站在新的历史起点,林业草原发展将迈入现代化建设新阶段。
第一节 “十三五”林业草原建设主要成效
“十三五”规划任务全面完成,约束性指标顺利实现,生态状况持续改善。截至2020年底,全省森林覆盖率65.04%,森林蓄积量20.67亿立方米,为碳中和提供了有力支撑,草原综合植被盖度87.93%,湿地保护率55.27%,国家重点保护野生动植物种数保护率90%。
一、生态建设成效显著
深入推进天然林资源保护、新一轮退耕还林还草、退牧还草、陡坡地生态治理、石漠化综合治理、重点防护林建设、湿地保护恢复等一系列林业草原生态建设工程。整合资金,以“三沿”(沿路、沿河湖、沿集镇)为重点,创新性开展国土山川“大绿化”,实施了一批交通干线、重要湿地、特色城镇的绿化美化工程,让云岭大地山更绿、水更清、景更美。全省完成营造林面积3840.38万亩,义务植树超5亿株;湿地面积增加73.53万亩,达到927.47万亩,湿地保护率较“十二五”提高18.87个百分点;实施石漠化综合治理林业建设任务538.36万亩,有效遏制了石漠化土地扩张趋势。临沧等6个城市荣获“国家森林城市”称号,评价认定国家森林乡村235个,省级森林乡村1081个。
二、重大改革创新成果丰硕
全面深化集体林权制度改革,稳定集体林地承包关系,放活生产经营自主权,积极培育新型经营主体。国有林场主体改革工作全面完成,国有林场优化整合为141个,核定事业编制4365名,职工月均工资由4078元增加到7484元,管护林地面积由4074万亩增加到6187万亩。普达措国家公园被列为国家公园体制试点区,在全国率先颁布实施国家公园地方性法规—《云南省国家公园管理条例》,为全国国家公园体制试点贡献“云南智慧”。省委、省政府印发了《关于贯彻落实建立国家公园体制总体方案的实施意见》《关于建立以国家公园为主体的自然保护地体系的实施意见》,明确了我省自然保护地体系建设的时间表和路线图。印发了《云南省人民政府办公厅关于贯彻落实湿地保护修复制度方案的实施意见》,建立健全我省湿地保护修复制度体系,探索高原湖泊保护治理的云南模式。全面停止天然林商业性采伐,将非天保区5424万亩天然商品林全部纳入停伐保护范围。完善林业综合保险体系,在全国率先开展野生动物肇事公众责任保险,累计兑付赔偿资金2.97亿元。
三、生物多样性保护持续加强
2019年出台了《云南省生物多样性保护条例》,开创了中国生物多样性保护立法的先河。全省划建国家公园体制试点区、自然保护区、森林公园、湿地公园等11类自然保护地362处,占云南国土面积的14.32%,全省重要生态系统、珍稀濒危野生动植物种类以及重要风景资源、地质遗迹得到有效保护。切实加强极小种群保护,云南特有珍稀物种种群数量稳步增加,亚洲象增至300头左右,长臂猿增至1700只左右,滇金丝猴和黑颈鹤均增至3000多只,建立极小种群植物保护小区(点)30个,近地和迁地基地13个、物种回归实验基地5个。中国西南野生生物种质资源库,已成为亚洲第一、世界第二的野生植物种子库。
四、资源保护管理水平不断提升
先后制定出台了14部云南省涉林草地方性法规和3部政府规章。全面推行生态建设、资源保护和利用管理目标责任制,制定实施了一系列重大制度,基本建立了较为成熟的林草政策体系,维护了森林草原生态安全。全省年均发生森林火灾次数、受害森林面积、森林火灾受害率较“十二五”期间均值分别下降71%、68%和67%,森林火灾受害率始终保持在0.9‰以下。全省林业有害生物年均成灾率控制在2.66‰以下,始终保持在4‰的控制指标内,无公害防治率达到85%以上。
五、林草产业发展稳步推进
以林草供给侧结构性改革为主线,聚焦打造世界一流“三张牌”,以坚果、特色经济林、生态旅游、森林康养、林下经济等为切入点,努力将绿水青山转化为金山银山,全省林草产业总产值从2015年的1504亿元增长到2020年的2771亿元,年均增速12.5%。坚果产业列为全省“绿色食品牌”八大重点产业之一并给予重点扶持。其中,核桃种植面积4303万亩、产量148万吨、产值412亿元,澳洲坚果种植面积353万亩、产量7.48万吨、产值38.26亿元,云南已经成为全国乃至全球坚果种植面积和产量最大的地区。生态旅游和森林康养产业年收入突破200亿元,依托自然保护区、自然公园等载体,积极开展自然教育。林下经济年产值突破600亿元。培育国家林业重点龙头企业15户。
六、林草生态扶贫成绩斐然
林业草原投入贫困地区项目资金412.82亿元,占林业草原总投入的79.25%。争取生态护林员指标168596个,居全国第一,实际聘用18.3万建档立卡贫困人员参与生态护林,带动超过78万建档立卡贫困人口稳定增收。安排实施新一轮退耕还林任务1068.55万亩,惠及37.7万户、151.6万人,补助期内贫困户获得现金补助28.5亿元,户均7560元、人均1880元。保障全省扶贫基础设施工程使用林地项目1405个,免征森林植被恢复费9.59亿元。全省50个贫困林场如期脱贫出列。定点帮扶任务全面完成,2020年度荣获云南省脱贫攻坚扶贫先进集体奖。
七、数字林业建设全面展开
中国林业大数据中心和中国林权交易(收储)中心落户云南。编制完成《中国林业双中心建设规划》《云南省数字林业总体建设方案》,组织实施“12111”数字林业工程,汇聚了云南省18类1500TB林草基础数据,云南省“森林资源一张图”已实现在线提供服务,建成林草卫星影像云平台。开展了森林防火视频监控、亚洲象监测预警等业务系统建设,完成生物多样性展示系统建设,充分展现全省良好的自然生态和丰富的生物多样性,为向社会公众宣传展示云南丰富多彩的生物世界开启了新画卷。
八、基础保障能力显著提升
投入中央和省级林草资金520.9亿元,是“十二五”期间总投入的1.64倍。与开发性、政策性金融机构推出国家储备林、生态修复、生态扶贫金融项目,合同金额超过155亿元,累计放款46亿元。列入国家林草局成果管理库科研成果160个,注册登记园艺植物新品种243个,获国家植物新品种权86件,30余项林草成果获省级以上奖项。林草科技推广项目落地166项,推广林草技术234项,建立推广示范基地233个,基地面积6.09万亩,辐射带动面积58.57万亩,培训林农4.22万人。新建3个工程研究中心、3个生态定位站、3个长期科研实验基地、2个院士工作站。建成国家级林草种质资源库4个,国家林草良种基地8个。建设国有林场(区)进场部道路104.9公里,建设林区道路123公里。
九、生态文化蓬勃发展
创建省级生态文明教育基地37个,33个行政村获得“全国生态文化村”称号。城乡生态环境持续改善,人民群众幸福指数显著提升。腾冲市林业和草原局、昆明市海口林场、余美秀等多家单位和个人荣获“全国林业系统先进集体”、“全国文明单位”、“全国林业系统劳动模范”、“最美生态护林员”称号。曲靖市“陆良八老”荒山造林事迹成为全国2020年践行习近平生态文明思想12个先进事迹之一。
第二节 发展机遇
一、生态文明建设持续推进为林业草原发展带来历史性机遇
生态文明建设是中国特色社会主义事业的重要内容,关系人民福祉,关乎民族未来,事关“两个一百年”奋斗目标和中华民族伟大复兴中国梦的实现。十九届五中全会指出,生态良好和美丽中国成为全面现代化的重要标志,新时代加快构建新发展格局,实现高质量发展和碳达峰、碳中和,生态优先、绿色发展成为重要导向,加大生态优质产品供给、发展绿色产业成为服务国内大循环、促进国内国际双循环的重要举措。林业草原是生态文明建设主体,党中央作出了统筹山水林田湖草沙系统治理、全面保护修复自然生态、建立国家公园体制、开展大规模国土绿化等重大决策部署,赋予林业草原部门新的历史责任和使命。
二、习近平总书记考察云南重要讲话为林业草原发展指明了方向
2015年习近平总书记考察云南,对云南提出了努力成为“我国民族团结进步示范区、生态文明建设排头兵、面向南亚东南亚辐射中心”的三个定位,指出云南作为我国西南生态安全屏障,承担着维护区域、国家乃至国际生态安全的战略任务。2020年习近平总书记再次考察云南,指出云南是“植物王国、动物王国、世界花园”,给云南生态建设提出了新的要求。习近平总书记的重要讲话,为新时代云南生态文明建设赋予新的历史责任,指明了前进方向。
三、国家重大战略交汇为林业草原发展带来战略机遇
云南是我国连接南亚东南亚的重要大通道,国家“一带一路”、长江经济带、西部大开发、泛珠三角区域合作、大湄公河次区域合作、孟中印缅经济走廊、中国中南半岛经济走廊等重大战略在云南交汇和聚集,为我省主动服务和融入国家发展战略、凸显区位优势、拓展面向南亚东南亚辐射中心建设、提升我省在国家开放大局中的战略地位带来重大机遇。 “一带一路”、长江经济带、西部大开发、乡村振兴等,均对生态建设提出了明确要求,为我省林业草原高质量发展提供了强大的政策支持和外部动力。
四、碳达峰碳中和为林草建设提供了重大机遇
碳达峰、碳中和是党中央重大战略决策部署,是我国实现可持续发展、高质量发展的内在要求,也是推动构建人类命运共同体的必然选择,已纳入经济社会发展和生态文明建设整体布局。要坚定不移走生态优先、绿色低碳的高质量发展道路,增加森林面积、提高森林质量,提升生态系统碳汇增量,建立健全生态产品价值实现机制,为实现我国碳达峰碳中和目标、维护全球生态安全作出林草更大贡献。
五、全面推行林长制为林草建设提供了制度保障
全面推行林长制将夯实林草保护发展的制度基础。全面推行林长制,是林草监管体制和治理体系的重大创新。要进一步压实地方各级党委和政府保护发展林草资源的主体责任,建立党政同责、属地负责、部门协同、源头治理、全域覆盖的长效机制。建立林长制,实现林长治。
第三节 存在问题
林业草原发展不平衡不充分问题仍然突出,重点领域改革任务仍然艰巨,创新能力不适应高质量发展要求,基础设施建设有待全面加强,生态产品供给与人们对美好生活和优美环境需求之间的矛盾依然突出。
一、生态短板依然突出
全省森林面积大,森林资源丰富,但森林整体质量不高、每公顷森林蓄积仅为世界平均水平的87%,也低于周边四川和西藏;森林结构不尽合理,纯林占乔木林比重达70%,针叶林占乔木林比重达52%,潜在病虫害风险较高,森林火险等级高,原始天然林保存度低,生态系统稳定性差。区域生态功能脆弱未得到根本改善,滇东北乌蒙山区、滇东滇东南石漠化区、金沙江干热河谷区等区域立地条件差,造林难度大、保存率低。部分区域湿地面积萎缩,生态功能退化,外来物种入侵等问题不同程度存在。过度放牧导致局部草原退化;岩溶地区石漠化治理任务依然繁重。
二、生物多样性保护形势依然严峻
经过60余年的发展,全省自然保护地在保护生物多样性、保存自然遗产、改善生态环境质量、维护国家生态安全和开展环境教育等方面发挥了重要作用,但存在历史遗留和现实发展冲突、多头管理交叉重叠、保护地空间布局不合理等问题。野生动植物资源保护任务异常艰巨,代表性物种亚洲象、绿孔雀栖息地破碎化,与此同时,人象冲突问题突出,人员伤亡和财产损失事件频发,面临着既要拯救保护野生动物,又要保障损害补偿资金的巨大压力。外来有害生物入侵威胁不断加剧,生物多样性保护任重道远。
三、林草产业发展层次不高
全省林业草原资源优势没有较好转化为产业优势,林草产业发展还相对滞后,广大山区还没有走出“资源富区,经济穷区”的怪圈。特色优势产业和新型经营主体发展迟缓,优质林草产品供给不足,林草产业“小、弱、散”问题依然突出。核桃产业“大”而不“强”,产品品牌效应不强,产品研发滞后,精深加工匮乏,产业链短,产品附加值低。林下资源开发利用仍然处于较低层次,资源开发不规范、产业规模小、效益低。依托森林、草原、湿地等资源开展的生态旅游、森林康养等新兴产业起步较晚、没有形成规模效应。
四、林草机制改革创新不足
机构改革遗留问题尚未得到有效解决,特别是森林草原防火机构和防灭火体制机制、林草执法机制体系和执法队伍建设,尚未从根本上解决。森林、草原、湿地等自然资源有偿使用等问题,尚未形成合理有效路径。集体林权制度改革存在经营权落实不到位、处置权设置不完整等问题,集约化、专业化、组织化、社会化程度不高。依靠财政单一投入模式尚未从根本上转变,投融资机制不活,融资难、融资贵、融资周期短的问题依然存在。林草生态保护修复缺乏市场化机制,林地抵押流转、林木采伐、林权收储担保等政策不完善,社会资本对生态保护修复投入仍存一定顾虑,改革红利远未完全释放。
五、科技及支撑保障服务能力不强
林业草原信息化技术应用滞后,资源配置效率不高,大数据融合度低,与生态保护修复和资源监督管理一体化、数字化、智能化的要求尚有差距。国有林区(场)、森林草原防火、林草种质资源保护与利用、自然保护地等基础设施短板突出,特别是林区安全监控设施、管护用房、防火通道等无法满足林业草原保护和发展实际需求。林业草原科技投入不足,关键技术创新发展不强,科研基础平台及设施设备落后,科技成果储备不足,转化不高,科技贡献率有待提高。创新团队不多,基层专业技术队伍不稳定,力量薄弱,科技推广人才不足,科技引领支撑服务作用有待进一步加强。
第二章 总体思路
第一节 指导思想
高举中国特色社会主义伟大旗帜,深入贯彻党的十九大和十九届二中、三中、四中、五中全会精神,以习近平新时代中国特色社会主义思想为指导,深入贯彻落实习近平生态文明思想和习近平总书记考察云南的重要讲话精神,牢固树立绿水青山就是金山银山理念,紧紧围绕争当全国生态文明建设排头兵战略定位,立足新发展阶段,贯彻新发展理念,构建新发展格局,以全面推行林长制为抓手,以林业、草原、国家公园“三位一体”融合发展为主线,以重要生态系统保护和修复重大工程为统领,以深化重大改革和制度创新为动力,统筹山水林田湖草沙系统治理,加快构建以国家公园为主体的自然保护地体系,提高生态系统碳汇能力,推动林草高质量发展,为争当全国生态文明建设排头兵、建设中国最美丽省份作出新贡献。
第二节 基本原则
——坚持生态优先、绿色发展。坚持绿水青山就是金山银山理念,坚持尊重自然、顺应自然、保护自然,坚持节约优先、保护优先、自然恢复为主,守住自然生态安全边界。
——坚持质量优先、量质并进。推动林业草原发展质量变革、效率变革和动力变革,实现发展规模、速度、质量、结构、效益、安全相统一。实施产业提质增效,提升林业草原基础设施和现代化装备水平。
——坚持人民主体、绿色惠民。认真践行以人民为中心的发展理念,生态惠民、生态利民、生态为民,满足人民群众对优美生态环境、优良生态产品、优质生态服务的需求。
——坚持改革创新、高效治理。始终把握改革创新的正确方向,扩大改革红利和创新红利,释放各类主体参与林草建设的内在潜力和活力。着力推进国家治理体系和治理能力现代化,加强制度、机制的顶层设计和完善提升。
——坚持开放合作、互惠共赢。推进与南亚东南亚国家的务实合作,共建绿色“一带一路”。共抓跨境生物生态安全和野生动植物保护,共推林草产品贸易。加强与林业发达国家在林草产业发展、科技研发领域的合作。
第三节 发展目标
到2025年,全省生态安全屏障更加稳固,生物多样性保护更有成效,绿色惠民生态产业更有活力,生态公共服务能力不断提高,保障能力和治理能力明显增强。
——西南生态安全屏障更加稳固。森林覆盖率继续保持在全国前列并稳步前进,森林覆盖率达到65.7%,森林蓄积量达到22亿立方米,草原综合植被盖度达到80%,湿地保护率达到60%,森林、草原火灾受害率分别小于0.9‰、2‰,林业、草原有害生物成灾率分别小于8.2‰、9.5%,天然林保有量稳定在2.48亿亩,生态系统碳汇增量稳步提升,生态安全屏障更加稳固。
——“两王国一花园”根基更加坚实。初步构建以国家公园为主体的自然保护地体系,国家公园等自然保护地面积占比14.5%,国家重点保护野生动植物种数保护率稳定在90%。生态景观修复从“三沿”绿化向国土空间全域延伸,景观功能和美景度不断增强,“世界花园”形象进一步提升。
——生态产业体系日益发达。林草产业结构不断优化,特色产业不断壮大,传统产业巩固提升,新兴产业不断发展,优质林草产品供给能力不断增强,持续巩固拓展生态脱贫成果与助推乡村振兴。林草产业总产值达到4000亿元,坚果面积稳定在4720万亩,森林康养基地达到200个。
——生态公共服务更加完善。生态产品供给能力不断增强,绿色生态空间不断扩大,生态产品价值实现机制基本建立。国家森林城市达到10个,森林乡村达到2000个,省级生态文明教育基地达到60个,村庄绿化覆盖率48%,森林生态系统服务价值量1.95万亿元,积极推进国家森林步道和自然教育基地建设。
——林草现代化水平明显提升。林草机械化、信息化、智能化水平明显提升,林草视频监控覆盖率80%,主要造林树种良种使用率70%。林草制度体系更加成熟完善,治理体系和治理能力现代化水平显著提升。

第四节 2035年远景展望
到2035年,西南生态安全屏障更加稳固,重要和典型生态系统、珍稀濒危野生动植物及其栖息地(生境)得到全面保护,生态系统碳汇增量明显提升,基本建成发达高效的现代化林草产业体系,林草法规、制度更加成熟完善,保障能力进一步增强,林草治理体系和治理能力基本实现现代化。森林覆盖率达到67%以上,森林蓄积量达到27.5亿立方米以上,天然林保有量稳定在2.48亿亩,草原退化状况得到好转,湿地保护率提高到65%,建成具有云南特色的自然保护地体系,自然保护地占全省国面积18%以上。
第五节 保护发展格局
继续实施“东建、西保、北治、南休、中增绿”的全省林草生产力总体布局,突出重要生态系统保护和修复,加强特有物种、特有生态系统保护,引导林草产业集聚发展,按照点、线、面结合的思路构建林草保护发展格局。
一、生态保护修复格局
以《云南省主体功能区规划》《云南省重要生态系统保护和修复重大工程总体规划》总体布局为基础,构建以“三屏两带多点”为骨架的全省生态保护修复格局。
青藏高原东南缘生态屏障。本区域地处喜马拉雅山南延余脉滇西横断山脉地带,涉及川滇森林及生物多样性国家重点生态功能区,滇西北森林及生物多样性、高原湖泊等省级重点生态功能区。以生物多样性保护和水源涵养为重点,全面保护森林、草原、湿地等生态系统,积极构建以国家公园为主体的自然保护地体系,突出对原生地带性植被、特有珍稀物种及其栖息地的保护;加强天然林保护和修复,实施退耕还林还草、退牧还草;开展退化草原生态修复,落实禁牧休牧和草畜平衡制度。加强陆生野生动物疫源疫病和林草有害生物防治。
哀牢山无量山生态屏障。本区域位于云南中西部,涉及哀牢山无量山森林及生物多样性省级重点生态功能区。以构建云南中部生态安全屏障为重点,保护天然植被和生物多样性,加强水土流失防治。全面保护森林、草原、湿地等生态系统,进一步突出对原生地带性植被、特有珍稀物种及其栖息地的保护;加强西黑冠长臂猿、绿孔雀等珍稀特有物种栖息地及候鸟迁徙通道的保护与恢复;实施退耕还林还草、退化林修复、退化草原生态修复、干热河谷植被恢复等;加大生物多样性监测,防止外来有害物种入侵。
南部边境生态屏障。本区域位于边境沿线,涉及川滇森林及生物多样性国家重点生态功能区和南部边境森林及生物多样性省级重点生态功能区。以构建边境生物生态安全屏障为重点,加强热带森林保护、退化林修复和退化草原生态修复,对热带雨林实施抢救性保护,实施生态胶园改造;积极构建以国家公园为主体的自然保护地体系,突出对原生地带性植被、特有珍稀物种及其栖息地的保护;加强生物多样性本底调查和监测,防止外来有害物种入侵。
金沙江干热河谷带。本区域涉及滇东北三峡库区上游生态功能区、金沙江干热河谷生态功能区两个省级重点生态功能区。以金沙江干热河谷生态修复为重点,加强植被恢复和水土流失防治。实施天然林保护、退耕还林还草、封山育林育草;开展退化林修复、退化草原生态修复;加强石漠化综合治理;推进金沙江沿岸造林绿化,加快打造金沙江绿色生态廊道。实施山水林田湖草沙一体化保护和修复。
滇东滇东南石漠化带。本区域涉及桂黔滇喀斯特石漠化防治国家重点生态功能区、滇东喀斯特石漠化防治省级重点生态功能区。以石漠化综合治理为重点,加强植被恢复和水土流失防治。加大石漠化综合治理力度,实施退耕还林还草,强化森林保护、退化林修复和退化草原生态修复,精准提升森林质量,提升区域水土保持和水源涵养能力。
多点为高原湖泊区及自然保护地。高原湖泊区包括以滇池、洱海、抚仙湖、程海、泸沽湖、杞麓湖、异龙湖、星云湖、阳宗海为主的九大高原湖泊。提升区域植被涵养水源、保持水土功能,加强湿地保护,科学修复退化湿地。构建以国家公园为主体的自然保护地体系,推进自然保护地整合优化,强化保护管理能力及基础设施建设。

二、产业发展格局
重点发展坚果、特色经济林、林下经济、生态旅游、森林康养、观赏苗木、木竹加工、林浆纸、林化工、草产业十个重点产业,规范发展野生动物驯养繁殖。按照带状集聚、点状支撑的思路,优化产业布局,引导建立若干产业集群,促进重点产业向优势区集聚。依据资源禀赋、产业基础和各类生产要素配置情况,构建“一心、四带、十群”林草产业发展格局。
“一心”。即昆明林草产业服务中心。依托昆明中心城市科技、信息、数据、技术等优势,搭建科技创新、数字林业、社会化服务等新平台,重点开展政策、技术、市场、信息等产业咨询服务。
“四带”。即楚雄—大理—保山—德宏产业带、普洱—景洪产业带、蒙自—文山产业带、金沙江产业带。
楚雄—大理—保山—德宏产业带。依托资源基础、交通条件、对外开放市场等优势,重点打造核桃、澳洲坚果、野生菌、林下中药材、木竹加工等优势产业,形成3—4个产业集群,辐射带动滇西滇西南林草产业发展;普洱—景洪产业带。依托优越的水热条件、交通条件、湄公河次区域合作等优势,重点打造林纸、林板、林化、林药、生态旅游与森林康养等优势产业,形成2—3个产业集群;蒙自—文山产业带。依托交通优势,加强对内对外合作,重点发展特色经济林、林下中药材、观赏苗木、木竹加工等优势产业;金沙江产业带。依托长江经济带发展战略,结合金沙江干热河谷生态修复,重点打造花椒、竹笋、油橄榄等特色产业,发展芒果、沃柑等优质水果,将金沙江打造成绿色产业带。
“十群”。即滇东北、滇西北、滇中(昆明、玉溪)、楚雄、滇西、滇西沿边、滇西南、普洱、西双版纳、滇东南10个林草产业集群。
滇东北特色经济林产业集群。以鲁甸、昭阳、彝良、会泽、宣威为重点,重点发展花椒、竹笋、核桃、林下中药材、生态旅游;滇西北特色经济林产业集群。包括丽江市、迪庆州,重点发展花椒、核桃、油橄榄、野生菌、林下中药材、生态旅游;滇中(昆明、玉溪)木竹加工产业集群。包括昆明、玉溪市,重点发展家具、地板、木门、林化工等精深加工,以及观赏苗木、野生菌、板栗等特色产业;楚雄核桃野生菌产业集群。以楚雄、南华、大姚、双柏为主,重点打造核桃、花椒、野生菌产业;滇西核桃产业集群。以永平、漾濞、凤庆、昌宁为核心,打造滇西核桃产业增长极,带动全省核桃产业快速发展;滇西沿边木竹加工产业集群。以腾冲、盈江、瑞丽为重点,发展木竹精深加工,以及澳洲坚果、油茶等产业;滇西南澳洲坚果产业集群。以永德、镇康为中心,着力打造澳洲坚果产业,形成引领全国的澳洲坚果产业高地;普洱木竹加工林化产业集群。以景谷、宁洱、思茅、澜沧为重点,发展林纸、林化、林板、林下中药材等产业,形成独具特色的绿色经济高地;西双版纳木竹加工产业集群。包括景洪、勐腊、勐海3县市,重点打造木竹精深加工、林下中药材、生态旅游与森林康养产业;滇东南特色经济林产业集群。包括文山州、红河州,重点发展油茶、八角、热区水果等特色经济林产业,积极发展观赏苗木、林下中药材等产业。
第三章 筑牢西南生态安全屏障
围绕森林、草原、湿地等重要生态系统,以山水林田湖草沙系统治理为主线,组织实施重要生态系统保护和修复重大工程,着力推进国土山川绿化、森林质量精准提升、草原保护与修复、湿地保护与修复,加强林草资源监督管理,提高生态系统整体固碳能力,提升自然生态系统质量和稳定性,筑牢我国西南生态安全屏障,保障国土生态安全。
第一节 推进国土山川绿化
一、提升科学绿化水平
科学合理安排绿化用地,以宜林荒山荒地荒滩、荒废和受损山体、退化林地草地等为主开展国土绿化。严禁违规占用耕地绿化造林。充分考虑水资源时空分布和承载能力,以水而定、量水而行,宜乔则乔、宜灌则灌、宜草则草,乔灌草结合,科学恢复林草植被。合理选择树种草种,优先使用乡土树种草种,积极营造混交林。加强新造幼林地封育、抚育、补植补造,完善后期管护制度,提高成林率。坚持全民动员植树造林,丰富义务植树形式,推广“互联网+全民义务植树”。国土绿化任务落地上图,精细化管理。聚焦国家重要生态功能区、国家重大战略支撑区与生态问题突出区,积极申报实施一批国家区域性山水林田湖草沙系统治理示范项目和科学绿化试点示范项目。
二、推进重点区域绿化
根据全国重要生态系统保护和修复重大工程总体布局,针对长江重点生态区、青藏高原生态屏障区、九大高原湖泊流域区、高黎贡山、赤水河流域的突出生态问题,因地制宜确定绿化方式。九大高原湖泊流域区加强封山育林育草,推进水源涵养林、水土保持林建设。金沙江、红河等干热(暖)河谷区、高寒山区等困难立地区域,严格保护原生植被,加强生态修复,按宜林则林、宜草则草的原则恢复林草植被。
三、稳步开展退耕还林还草
以第三次全国国土调查成果为基础,依据国土空间规划管控要求,稳步开展退耕还林还草,以长江重点生态区为重点,落实国务院批准的退耕还林还草任务,推进水土流失治理和生态修复。加强退耕还林还草抚育和管护。结合生态建设和产业发展需要,充分考虑群众意愿,兼顾生态和经济效益。完善退耕还林还草投入政策,建立长效机制巩固退耕还林还草成果。
四、加强岩溶地区石漠化综合治理
严格保护石山植被,科学开展造林种草、封山育林育草,不断提升植被质量。推广优良树种草种、困难立地造林种草技术、生态经济型综合治理模式。适度开展以坡改梯为重点的土地整治,合理配置小型水利水保设施。加强潜在石漠化地区石漠化监测和生态环境保护,优先保护岩溶地区现有林草植被与治理成果,协调推进石漠化土地预防与治理。
“十四五”期间,完成人工造林和退耕还林还草350万亩,封山育林550万亩。

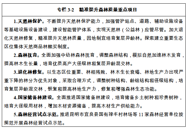
第二节 精准提升森林质量
一、全面保护天然林和强化森林经营
加强天然林保护、公益林管护,继续全面停止天然林商业性采伐,科学划定重点天然林区域。加强自然封育,持续增加天然林资源总量。加大森林抚育和退化林修复力度,优化森林结构和功能,提高森林生态系统质量、稳定性和碳汇能力,培育健康稳定优质高效的森林生态系统。积极引进先进森林经营理念和技术,推进森林科学经营,建立和实行以森林经营规划和森林经营方案为基础的森林培育、保护、利用决策管理机制。国有林业企事业单位要科学编制森林经营方案,科学、规范开展森林经营活动。推进全省森林经营试点示范建设。
二、开展退化林修复
科学开展退化林修复,遏制森林退化。对退化天然次生林,以封育、补植补造和低强度抚育间伐等措施为主,调整树种组成,增加珍贵树种、乡土树种混交比重,逐步建立以演替后期树种、深根系树种为建群种的异龄混交林。对退化防护林,采取小面积块状皆伐更新、带状更新、林(冠)下造林、补植更新等方式进行修复,配置形成混交林,增强防护效能。对低质低效低产林,采取抚育间伐、补植补造、更替改造等措施,培育优质大径材,优化林分结构,提高林地生产力。
三、推进国家储备林建设
积极拓宽投融资渠道,探索国家储备林建设投融资、信用担保等机制,推广政府和社会资本合作模式,加快推进国家储备林建设。坚持科学经营,推广先进实用技术和目标树培育模式,集约培育乡土树种、速丰林、大径级用材林和珍贵树种,培育多功能的混交林和复层异龄林,提高国家木材资源供给能力。
“十四五”期间,管护天然林2.48亿亩,完成森林抚育700万亩,退化林修复495万亩。

第三节 加强草原保护修复
一、保护天然草原
严格保护江河源头、自然保护地等重要生态区位的天然草原,严禁擅自改变草原用途和性质。摸清草原资源现状,把维护国家生态安全、保障草原畜牧业健康发展最基本最重要的草原划定为基本草原,实行严格保护管理,确保基本草原面积不减少、质量不下降、用途不改变。加强草原承包经营管理,鼓励建立草业合作社,规范草原经营权流转。
二、加快退化草原修复
实施退牧还草,开展封禁封育,促进自然恢复,严格控制天然草原载畜量,减轻天然草原放牧压力,提高草原综合植被盖度,加强毒害草治理,提升草原生态系统质量和稳定性。继续修复重点区域退化草原,轻度退化草原降低人为干扰强度,中度退化草原适度开展植被、土壤等生态修复,重度退化草原通过封育、种草改良等重建草原植被。加强乡土优良草种选育、扩繁和推广利用,不断提高草种质量,满足草原生态修复和国土绿化用种需要。
三、落实禁牧和草畜平衡
推行草原休养生息,科学划定禁牧区,对严重退化草原、生态脆弱区的草原和禁止生产经营活动的草原实行禁牧封育。依据牧草生产能力和承载力核定载畜量,对禁牧区以外的草原实施草畜平衡,引导鼓励牧民科学放牧,实施季节性休牧和划区轮牧。建立和完善草原防火防灾、监测预警、草种基地建设等草原支撑体系。“十四五”期间,完成退化草原生态修复50万亩。

第四节 加强湿地保护修复
一、全面保护湿地
贯彻落实习近平总书记关于“全面保护湿地”重要指示批示精神,落实湿地保护修复制度,以国土“三调”成果为基础,科学确定湿地管控目标,确保湿地总量稳定。优化湿地保护体系空间布局,逐步提高湿地保护率,形成覆盖面广、连通性强、分级管理的湿地保护体系。加强大山包、拉市海、碧塔海、纳帕海等重要湿地、沼泽及内陆滩涂湿地保护,改善湿地生态状况,维护生物多样性。
二、加强退化湿地修复
采取近自然措施,增强湿地生态系统自然修复能力。实施湿地保护和恢复工程,以长江重点生态区、高原湖泊区等区域的湿地保护为重点,组织实施湿地保护与恢复、湿地生态效益补偿等项目,对重要湿地区域开展生态修复和综合治理,稳步提升湿地生态系统功能和质量。
三、加强湿地管理
完善湿地分级管理体系,发布重要湿地名录,加强湿地分级管理。开展重要湿地生态监测和保护管理状况评估。探索建立湿地破坏预警、湿地保护约谈等管理机制。组织实施好第七期全球环境基金(GEF)候鸟迁飞路线(EAAF)保护区网络建设项目。

第五节 加强林草资源监督管理
一、加强资源管理
严格资源管理,以国土空间规划为统领,编制新一轮林地保护利用规划,落实林地分级管控要求,严格控制占用公益林、天然林和蓄积量高的林地,强化林地定额5年总额控制机制,确保林地保有量不减少。加强草原征占用审核审批管理,严格管理超载过牧、违规放牧等行为,强化源头管控和事中事后监管。对自然保护地内人为活动实施全面监控,定期开展自然保护地监督检查专项行动。规范采伐管理,落实采伐限额和凭证采伐管理制度,强化对限额执行和凭证采伐的监督检查,深化告知承诺制等便民举措,提升便民服务水平。
二、强化资源监督
持续开展“天上看、地面查、网络传”的森林督查机制,加强重点生态功能区、生态敏感脆弱区、重点违法领域问题的监管,强化森林督查制度化、规范化。深入开展打击涉林草违法专项行动。坚决查处非法占用林地、草原、湿地、自然保护地及毁林毁草开垦等案件。加强林草基层管理机构和队伍建设,提升资源监督管理能力。
三、开展监测评估
建立省市县一体化管理综合监测制度和“天空地网”一体化的技术体系,健全完善监测评价标准规范,整合开展森林、草原、湿地、石漠化综合监测。以国土空间一张图为基础,构建林草资源一张图,将绿化任务和绿化成果落到实地、落到图斑、落到数据库,全面监测林草资源变化状况。开展林草突变图斑实时监测预警,辅助监督执法,应对突发事件。探索新技术应用,研建基础数表。
第四章 打造“两王国一花园”生态品牌
加快构建以国家公园为主体的自然保护地体系,建设高质量国家公园,提升自然保护区保护管理水平,增强自然公园生态服务能力。全面加强野生动植物资源保护管理,努力打造“动物王国”“植物王国”保护与建设新高地。以“三沿”为重点,提升城镇生态“美”、乡村生态“美”、廊道生态“美”、湿地生态“美”、生态文化“美”,助力“世界花园”建设。
第一节 加快以国家公园为主体的自然保护地体系建设
一、构建以国家公园为主体的自然保护地体系
科学推进自然保护地整合优化,初步构建以国家公园为主体的自然保护地体系,确保重要生态系统、珍稀濒危野生动植物天然集中分布区、具有特殊意义的自然遗迹等得到有效保护。配合相关部门依法整治清理探矿、采矿、水电开发等项目。制定自然保护地建设项目负面清单。科学编制全省自然保护地发展规划,明确自然保护地发展目标、范围和管控分区,将生态功能重要、生态系统脆弱、自然生态保护空缺的区域规划为重要的自然生态空间,纳入自然保护地体系。“十四五”末,完成自然保护地整合优化,初步构建以国家公园为主体的自然保护地体系。

二、推动国家公园建设
积极开展国家公园创建。按照中央批准、有序推进的原则,继续加强普达措国家公园建设,完善国家公园管理机构和人员配置。重点推动高黎贡山国家公园创建,与国土空间规划和生态保护红线衔接,开展综合科学考察和符合性认定报告、设立方案、社会影响评价报告、总体规划编制。有序推进西双版纳雨林(亚洲象)、哀牢山—无量山国家公园申建前期工作。
加强国家公园管理机制建设。严格执行保护管理制度,在不损害生态系统的情况下,除原住居民的生产生活设施改造和必要的科研、生态保护、自然教育、游憩体验设施外,禁止其他开发建设活动。整合组建统一规范和高效的国家公园管理机构和执法队伍。探索建立国家公园自然资源资产管理、特许经营、访客管理、资源调查、生态监测等制度。探索构建国家公园与周边社区良好互动模式,完善社会参与机制,搭建国家公园教学实习、研究、监测平台。引导专家学者、企业和社会组织参与国家公园保护活动,建立志愿者服务机制和社会监督机制。
实施国家公园保护工程。对国家公园内具有全国乃至全球意义的旗舰物种、代表性生态系统及其承载的自然景观和人文资源进行严格保护、整体保护、系统保护。在保护原真性的基础上,提高自然生态系统和保护对象的质量和稳定性,开展旗舰物种及重要生态系统保护、重要栖息地和生境恢复、生态廊道和受损生态系统修复。

三、全面提升自然保护区管理水平
优化自然保护区布局。以国土空间总体规划为基础,科学规划自然保护区空间、功能区划和发展方向,优化管控分区,确保典型生态系统、珍稀濒危野生动植物天然集中区、具有特殊意义的自然遗址等重点保护对象划入核心保护区。推进自然保护区勘界立标。
加强保护管理能力建设。开展自然保护区本底调查,协调整合保护地数据,形成全省自然保护地一张图、一套数。编制(修订)各级各类自然保护区总体规划。加强自然保护区业务用房和基础保障设施建设,完善管护、巡护、保护和保育、科研监测和宣传教育等设施设备,提高保护区规范化标准化建设水平,为资源保护管理提供基础保障。加强保护区管理队伍建设,理顺管理体制,创新运行机制,强化监督管理,完善政策支撑,提高自然保护区治理体系和治理能力现代化水平。根据上位法制(修)订情况适时探索制定或完善与之相配套的地方性法规。开展自然保护区科研监测工作,建设云南省自然保护区信息管理平台,加强监测数据集成分析和综合应用,及时掌握各类自然保护区管理和保护成效。

四、全面增强自然公园生态服务功能
科学布局建设自然公园。科学布局建设一批具有生态、观赏、文化、科学价值的自然公园,确保森林、草原、湿地、石漠化等自然生态系统以及所承载的自然资源景观、地质地貌和文化多样性得到有效保护。
提升自然公园生态服务能力。进一步完善自然公园生态服务基础设施建设,科学划定适当区域开展生态旅游、生态教育和自然体验活动,提升自然公园生态服务功能。依托各类自然公园新建一批生态文明教育基地、野外自然宣教点、露营地等自然教育和生态体验场地。加强自然公园的研学推广,打造青少年自然科普及全民生态文明教育基地。
提升自然公园生态文化价值。依据不同类型自然公园特色,确保森林、草原、生物、湿地、水域、地质遗迹等珍贵自然资源,以及所承载的景观文化价值得到有效保护。对森林自然公园,开展自然植被恢复和林相改造、退化林修复,营造优美森林景观;对湿地自然公园,盘活自然水系,恢复自然岸线和原生植被;对草原公园、石漠公园、沙漠公园等自然公园,避免人为过度干扰,保护自然景观风貌;对风景自然公园,提升人文景观和自然景观融合水平;对地质自然公园,加强地质遗存的保护、研究与展示。

第二节 加强野生动植物保护
一、加强野生动植物资源监测
持续开展野生动植物资源调查,完善资源数据。评估划定自然保护地外野生动植物重要栖息地、原生境和候鸟迁徙通道,连通生态廊道,公布禁猎区、禁猎期。将重要栖息地纳入森林资源“一张图”。构建重点野生动植物及其栖息地信息化监测网络,实施动态监测,评估重点野生动植物种数保护率。加强迁徙候鸟巡护保护,开展沿线宣传警示教育。严禁野生动物非法交易和食用,从严查处违法违规行为,革除滥食野生动物陋习。加大禁食野生动物处置利用的指导、服务和监管力度。
二、加强野生动物保护
重要栖息地保护和修复。重点实施绿孔雀、滇金丝猴、菲氏叶猴、高黎贡白眉长臂猿、印度野牛、黑颈鹤、林麝等旗舰动物栖息地保护修复,推广公益保护地模式,加强巡护力度。采取人工干预措施修复受损栖息地,提升栖息地质量。开展西黑冠长臂猿等野生动物廊道及候鸟迁徙通道建设。
珍稀濒危野生动物救护繁育。优化调整野生动物收容救护机构,进一步规范收容救护和放归管理,提升珍稀濒危动物救护能力和水平。扩建省野生动植物救护繁育中心和遗传资源基因库,完善救护设施设备,增加动物容量,实施亚洲象、中华穿山甲、滇金丝猴、绿孔雀、倭蜂猴、云豹、白颊长臂猿等极小种群野生动物人工繁育和野化放归,恢复扩大野外种群规模。
野生动物损害补偿和安全防范。继续实施野生动物公众责任保险,提升保险服务能力和群众满意度。开展亚洲象、野猪、黑熊、猕猴、毒蛇、豪猪等动物肇事风险评估,组织科学调控肇事动物种群。开展主动预警防范工作和安全防范教育,加强应急处置能力,促进人与动物和谐共处。
亚洲象保护工程。组建亚洲象防护队伍,实施网格化的巡护监测,建设完善监测预警和应急处置体系,提升预警处置的效率。开展基础研究,摸清栖息地生态环境容纳量。实施亚洲象栖息地修复改造,引导亚洲象在固定栖息地内生活繁衍。实施隔离防范工程。研发卫星追踪、电子围栏、象群驱避技术设备。提升亚洲象野外救助、收容饲养能力。
三、加强野生植物保护
保护繁育濒危野生植物。构建珍稀濒危野生植物调查监测与评价体系,开展极小种群野生植物保护,调整公布第二批极小种群野生植物名录,编制《云南极小种群野生植物拯救保护规划(2021—2030年)》,扩大物种保护范围。对巧家五针松、云南肉豆蔻、望天树、滇桐、云南娑罗双、云南沉香、长蕊木兰、中华桫椤、朱红大杜鹃、藤枣、云南梧桐等极小种群野生植物,开展受损生境修复恢复、人工繁育和野外回归,扩大种群规模。对分布极度狭窄、种群数量稀少或生境破坏严重的植物,开展迁地保护和最小人工种群保留。继续增设极小种群野生植物近地保护植物园,建设极小种群野生植物种质资源库。
古茶树保护管理。运用古茶树数据管理系统,不断完善古茶树资源数据库,构建古茶树(园)资源一张图,开展古茶树资源动态监测。组织划定古茶树(园)保护管理区域,对代表性植株实施挂牌保护。推动古茶树保护利用立法,明确保护对象和范围,落实责任主体,明晰部门职责与分工,制定保护管理目标和措施,促进古茶树资源有效保护和持续利用。

第三节 助推中国最美丽省份建设
通过建设城镇生态“美”、乡村生态“美”、廊道生态“美”、湿地生态“美”、生态文化“美”,助推中国最美丽省份建设。
一、建设城镇生态“美”
着力提升具有云南特点的绿色城镇之美,全力推动森林城市建设。加强自然山水、人文景观与城市形态布局有机融合,加强城镇区原生植被、自然景观、古树名木、湿地的保护,积极推进荒山荒坡造林和露天矿山植被恢复。着力打造层次更丰富、结构更稳定的城镇生态景观。严禁移植天然大树进城,避免使用奇花异草过度打造人工绿化景观,力戒奢侈化。
二、建设乡村生态“美”
保护乡村自然生态,加快改善人居环境,深入推进乡村美化绿化行动,建设一批富有云南特色的“森林乡村”。加强乡村原生林草植被、自然景观、湿地等自然生境及野生动植物栖息地的保护和修复。增加乡村生态绿量,推进乡村路旁、村旁、河岸等绿道绿网建设。开展乡村裸露山体、采砂采石取土创面、矿山废弃地、重金属污染地等绿化美化。建设小微绿化公园和公共绿地。提升乡村绿化质量,坚持以水定绿、适地适树,不断优化森林结构,构建景观优美、健康稳定的森林生态景观。
三、建设廊道生态“美”
挖掘公路铁路沿线自然景观,创新“路景融合”建设模式,持续开展道路、公路、铁路等主要交通沿线裸露山体造林绿化,打造沿线绿色景观,建设道路生态美。聚焦水清、岸绿、景美,以流域上游到下游狭长带状为轴线,统筹水域、边坡、陆域,对河流沿岸造绿披绿,打造河流沿线绿色景观,建设河道生态美。
四、建设湿地生态“美”
继续实施《云南省美丽河湖建设林业草原行动计划》,在环湖及周边合规且适宜区域推进植被恢复,促进湖岸景观美化。将湿地与入湖河道、湿地与湖体连通,提升湿地环境效能。选择湿地基础条件和保护工作较好的城市积极申报建设国际湿地城市。开展湿地公园建设、湿地保护与恢复、湿地宣传教育,切实保护湿地资源。
五、建设生态文化“美”
以国家公园、自然保护区、自然公园等自然保护地及国有林场为主要载体,建设一批生态文明教育基地、生态文化科普基地、森林知识展览馆、林草科技展览馆等,强化森林文化科普教育功能,促进森林文化传播。加强传统媒体和新媒体融合,全面深入、系统传播生态文化的丰富内涵和科学知识。突出打造好一批森林生态文化品牌,为建设繁荣的生态文化体系打下良好基础。加强古树名木保护。充分利用新媒体时代的网络化、社交化模式进行森林生态文化的宣传推广,建设“森林生态产品电子商务平台”和“森林生态文化线上博物馆”。
第五章 高质量发展生态富民产业
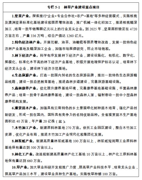
深入践行“绿水青山就是金山银山”理念,深化供给侧结构性改革,以构建林草现代化产业体系为目标,打造世界一流绿色“三张牌”,不断壮大坚果、特色经济林、林下经济、生态旅游、森林康养、观赏苗木等特色产业,巩固提升木竹加工、林浆纸、林化工、草产业等传统产业,发展优势产业集群,加强产业品牌建设与保护,完善产供销一体化服务,优化产业营商环境,完善产业发展服务体系,开放对外贸易与投资合作,推动林草产业高质量发展。
第一节 促进林草产业高质量发展
一、发展壮大特色产业
坚果产业。做优做强做大核桃和澳洲坚果产业,将云南建成世界最大的优质坚果原料供应基地、亚洲深纹核桃和澳洲坚果科研创新中心。着力降成本、提质量、增效益,开展标准化基地建设及提质增效改造,完善基地的水电路等基础设施,建立健全全省坚果产业技术体系,开展实用技术示范与培训,大力推广土肥水管理、树体管理、绿色防控等绿色技术。积极引导支持企业、专业合作社加大绿色生态种植基地建设。以“一县一业”示范县、特色县创建为抓手,全面推进核桃和澳洲坚果初加工机械一体化进程,推动加工设备升级,建设标准化、规模化、集约化、数字化的加工基地,打造坚果产业集群。
特色经济林产业。做优做强特色经济林产业,积极发展花椒、竹笋、油茶、八角、板栗、油橄榄、蒜头果、滇皂荚、沉香等特色经济林。以市场需求为导向,以科技创新为手段,高标准建设一批栽培技术先进、配套设施完善、区域特色鲜明的名、优、特、新经济林生产加工基地和现代产业示范园区,加大产品研发、科技成果转化、标准化建设、品牌创建、精深加工及市场培育投入,引导二、三产业协同发展。着力培育示范带动强的龙头企业,提高市场竞争优势。
林下经济产业。科学有序发展林下经济,重点发展三七、天麻、滇黄精、滇重楼等道地中药材林下种植,以及羊肚菌、松露等食用菌仿野生种植;适度发展林禽、林畜等林下仿野生或生态养殖;合理发展以野生菌为主的林下产品采集加工,加快松茸、牛肝菌、干巴菌等野生菌保育促繁基地建设,确保野生菌资源的可持续利用。在不影响森林生态功能的前提下,鼓励各地重点在人工商品林和退耕还林地发展林下经济,充分发挥林地生产潜力,提高林地综合效益。建成一批规模适度、效益好、带动力强,且各具地域特色的林下经济示范基地,重点扶持一批林下经济龙头企业和专业合作组织。
生态旅游产业。在保护的前提下,合理利用森林、草原、湿地、石漠化土地及景观资源开展生态旅游,提高林草资源综合效益。积极发展森林生态观光、野生动植物科考、森林休闲度假、森林探险、自然教育研学等特色生态旅游,打造特色生态旅游线路、生态旅游地知名品牌、森林生态文化品牌。积极发展草原旅游,开展美丽草原精品推介活动,打造高原草原旅游品牌。引导全省围绕生态旅游开展森林城镇、森林村庄等建设。
森林康养产业。充分发挥云南独特多样的森林康养资源优势,依托森林生态环境、景观资源、食药资源和文化资源,以促进大众健康为目的,大力开展保健养生、康复疗养、健康养老等森林康养服务。推动实施森林康养基地质量评定标准,创建标准化森林康养基地,提升森林康养资源质量,完善森林康养基础设施,丰富森林康养产品,打造森林康养品牌,提高森林康养服务水平。
观赏苗木产业。积极开展景观植物驯化、选育和栽培工作。加大滇润楠、樟树、石楠等具有云南特色的乡土景观绿化树种苗木培育力度,大力培育在国内、国际具有竞争力的名特优新品种,促进观赏苗木的基地化、标准化、精品化建设和产业化生产。引导苗木企业向高端型、专类特色型、园艺型、林苗一体型、储存型苗圃发展,实施差异化发展战略,避免低端同质竞争,推动苗旅融合发展。创新销售模式,推进苗木线上线下交易平台建设。
二、巩固提升传统产业
木竹加工产业。改造提升木材培育产业,以国家储备林为重点,加快大径级、珍贵树种用材林培育步伐。推进用材林中幼林抚育和低质低效林改造。创新林业产业基地建设模式,支持林业重点龙头企业或有经营能力的其他社会投资主体参与原料林基地建设。大力发展木材制品精深加工,开发绿色人造板和高档家具等产品,加强技术创新、新技术引进和技术升级改造,促进产品升级换代和木材高效利用。推动木竹加工产业绿色化、数字化改造升级,优化产业布局,推进产业现代化、集团化发展。
林浆纸产业。抓实纸浆原料林建设,发展以思茅松、桉树、竹子为主要树(竹)种的纸浆原料林基地。坚持产业建设生态化,鼓励技术创新,引进高效率、低污染、低能耗制浆造纸先进技术,促进生产过程节能降耗减排。淘汰落后产能,提高资源综合利用水平,延长产业链,全面打造技术先进、生产清洁、循环节约的林浆纸产业。推进普洱“双百”产业建设,加快构建具有云南特色的林(竹)浆纸纤一体化产业新格局。
林化工产业。发展树脂松香、天然香料、生物医药、活性炭等林化产业。推进林脂一体化建设,扩大松脂原料林基地规模。以宜林地造林、低效林改造、现有林改培等方式,开展思茅松高产脂等原料林基地建设。加大科技创新力度和高新技术应用,促进产品精深加工,改造提升松香、松节油、活性炭等林化工产业。
草产业。发展牧草产业,建设高质量人工草地,提高草原牧草供应能力。发展草种业,加大以本地优良草种为主的草种繁育体系建设力度,推动商业化育种,逐步提高乡土良种草种自给能力。发展特色草产品加工。
三、发展优势产业集群
发挥区域产业竞争优势,促进产业聚集和融合发展,引导建立滇东北、滇西北和滇东南特色经济林产业集群,楚雄、滇西核桃野生菌产业集群,滇西南澳洲坚果产业集群,滇中、滇西沿边、普洱、西双版纳木竹加工产业集群,促进重点产业向优势区集聚。创建并认定一批国家级特色林产品优势区、现代林业产业示范区,支持优势区域建设标准化生产基地、加工基地、仓储物流基地,培育特色优势产业集群,加快形成一批布局合理、重点突出、各具特色的全链产业、核心优势产业、产业集群和产业园区。组建集种养加服于一体、产学研用相结合的各类林草产业联盟,提升产业创新能力和核心竞争力。培育和壮大林草龙头企业,鼓励龙头企业与合作社、农户结成利益共同体,加快推动特色林草产业园区建设,促进产业集群发展。
四、发展林草产业对外贸易和投资合作
依托云南省丰富的林业资源和特色林产品,发挥面向南亚东南亚的区位优势,建设境外林业经贸合作区,以建设经贸合作区为抓手,形成全省林草产业新高地,成为林草产业面向南亚东南亚的辐射中心。依托孟中印缅经济走廊、中国—东盟自由贸易区、澜湄合作等区域性合作机制,完善双边和多边合作,营建良好的国际贸易环境,通过参加“南博会”以及其他林草产品专业展会,促进云南省与周边国家林产品国际贸易;积极参与“一带一路”沿线国家林草产品国际博览会及国外推介会,将云南优质生态的林产品推向国际市场,促进林产品国际贸易取得较快发展。
支持林草企业对外投资,为其提供工程建设项目生态环境影响评估和林业生态修复等技术服务,降低企业投资风险,鼓励和支持企业加大对外投资。同时,开展涉外企业环境责任教育,引导和规范企业的对外投资行为,深化企业的社会责任和环保理念,提升企业的国际竞争力。

第二节 完善产业发展服务体系
一、推进林草产业标准化发展
加快推进林草业标准化生产,强化林草产品质量监管,健全林草产业和林草产品标准体系,逐步建立林草产品产前、产中、产后的全系列标准规范,推广无公害优质林草产品,制定林草产业和市场准入负面清单,推动林草产业标准化发展。
二、构建质量保障体系
建立健全林产品质量检测认证体系、林产品追溯体系和林草企业信用体系,强化食品质量安全监管。建立主要林草产品质量安全抽检机制,引导企业落实产品质量责任。依托云南省林业双中心,搭建全省林草产业管理信息系统。加强市场质量监管,依法打击假冒伪劣,开展网络商品质量抽检行动,严厉查处销售不合格商品案件并记入经营者信用档案。
三、加强林草产业品牌建设
持续推进林草品牌建设,打造国际、国内知名品牌,加快形成以区域特色品牌、区域公用品牌、企业品牌、特色林草产品品牌为核心的品牌格局。开展森林生态标志产品认定,依法依规开展认定命名。做好品牌宣传推介,借助展会、博览会等渠道,加强市场营销。加强林草业品牌保护监管,完善品牌管理服务,强化品牌保护和淘汰机制,维护品牌公信力。
四、搭建林草产品营销平台
建设林草产品电子商务交易平台,大力发展会展经济,举办生态产品专场推介会,组织优势林草产品赴消费发达地区开展推介及招商引资活动,利用博览会、专题品鉴会等大力推荐林草生态产品,积极引进国内外实力企业合作,在经济发达地区开设云南林草产品直销店。
第三节 巩固拓展生态脱贫成果与乡村振兴有效衔接
一、林草生态脱贫政策与乡村振兴有效衔接
践行“绿水青山就是金山银山”理念。坚持帮扶政策平稳过渡、帮扶力量巩固拓展、帮扶措施长效稳定的原则。按照脱贫攻坚“摘帽不摘责任、摘帽不摘政策、摘帽不摘帮扶、摘帽不摘监管”和乡村振兴“产业兴旺、生态宜居、乡风文明、治理有效、生活富裕”的总体要求,继续落实生态脱贫相关政策,保持森林生态效益补偿、天然林停伐补助、重点生态修复工程、生态护林员、林草产业扶持等政策连续性,进一步补短板、强弱项,巩固拓展脱贫攻坚成果,防止返贫发生。在生态补偿、国土绿化、林草产业等帮扶政策保持总体稳定的基础上,分类优化调整,逐步推进生态脱贫政策向稳定政策转变,巩固拓展生态脱贫成果。
二、林草产业发展与乡村振兴有效衔接
依托丰富的气候、土地、物种、自然景观等资源,充分发挥脱贫地区山的特色和林的优势,因地制宜发展林草产业,从坚果、特色经济林、林下经济、生态旅游、森林康养、木竹加工、林浆纸等产业着手,推进乡村产业发展。引导林草龙头企业进入脱贫地区,进一步夯实农民增收致富的产业基础;着力培育新型经营主体,积极引导成立林农专业合作社,指导规范化经营发展;建立利益联结机制,吸纳更多脱贫户参与林草产业发展,拓展脱贫群众增收渠道。推动林草产业发展与乡村振兴深度融合,促进生态产业从数量扩张向质量提升转变,构建高质量林草产业体系,为社会提供更加丰富的林草产品,逐步解决脱贫地区产业发展不平衡、不充分的问题。
三、生态保护修复与乡村振兴有效衔接
围绕“美丽乡村”和“美好生活”双美目标主动融入国家乡村振兴战略大局,充分发挥林草资源优势,推进乡村生态文明建设。开展大规模国土绿化行动,加强脱贫地区生态保护修复,加大乡村振兴重点帮扶地区在国土绿化、生态工程、重要生态系统保护和修复重大工程项目资金投入,改善当地生态环境,拓宽群众的生存空间。深入推进乡村美化绿化行动,引导群众开展庭院绿化、四旁绿化、公共绿地建设,形成具有乡村特色的绿色景观,建设一批富有云南特色的“森林乡村”,切实改善乡村生态环境和人居环境,不断巩固生态脱贫成果,提升乡村生态宜居水平,推进乡村生态振兴。
四、脱贫地区科技支撑和人才帮扶与乡村振兴有效衔接
延续脱贫攻坚期间各项人才智力支持,建立健全引导林草人才服务乡村振兴长效机制。鼓励科研院所、大专院校、科技推广机构和具备条件的企业加大林草产业关键技术研发,鼓励林草科研人员深入基层开展研究,切实解决生产、加工等环节以及管理方面遇到的问题,并依托林草科技推广示范项目,在脱贫地区推广运用先进、实用林草科技成果,提升脱贫地区林草产业科技含量。继续实行科技特派员制度,加大林草乡土专家聘任力度,构建以本土人才培育和外部人才引入双轮驱动的乡村人力资本积累体系,破解农村基层林草技术人员短缺难题,突破林草科技推广“最后一公里”的瓶颈。开展技能培训、技术讲座,不断提升基层技术人员和林农自我发展能力,提高脱贫地区林农科技文化水平和生产技能。
五、国有林场发展与乡村振兴有效衔接
全面加强国有林场森林草原生态保护、生态修复和灾害防控,科学开展森林经营,精准提升森林质量和生态功能。加强国有林场基础设施和人才队伍建设,创新经营机制,激发林场活力,依法盘活林场资源资产,鼓励国有林场开展保障性苗圃和林下中药材等基地建设,主动融入和服务乡村振兴。
第六章 推进数字林业建设
以中国林业双中心落户云南为契机,全方位融入国家“生态网络管理感知系统”建设布局,全面推进林草资源数字化、生态保护数字化、生态修复数字化、生态产业数字化、生态文化数字化、林草政务数字化建设,初步建成全省数字林业框架体系,基本实现行业监管实时化、资源管理高效化、生态修复精准化、产业服务智慧化、生态文化大众化的发展目标。
第一节 资源数字化建设
推进林草感知“一张网”建设,不断提高林草数据采集能力,汇聚整理全省各类林草资源数据和保护管理数据,加快标准规范建设,统一各业务数据标准,建立共建共享新机制,促成“数据汇聚双中心”,实施“资源管理一张图”,实现林草资源数字化。
一、林草感知“一张网”
推进“天空地人”四网联动、立体感知的林草感知网络建设,实现数据获取的实时性、准确性和高效性。以卫星影像云平台为主的天网建设,拓展卫星数据种类,提高影像的分辨率和时效性。以航空护林直升机高空摄影和无人机低空巡航监控为主的空网建设,实现对林地局部状况、林火、动植物、车辆、人员等的实时监控和监测识别,并及时、准确地传输数据。以视频监控系统和地面物联网感知设备为主的地网建设,建设全省各州(市)森林防火视频监控系统,初步实现全省组网,积极探索森林防火视频监控系统在森林和草原防灭火监控、野生动植物保护、林草资源监管、生态环境保护、有害生物防治和环境因子监测等工作上的应用。以护林员巡山护林为主的人网建设,全省约25万护林员是林草资源保护的重要“神经网络”,依托护林员队伍,配备移动多功能智能手持终端,可源源不断提供第一手数据资源。
二、数据汇聚“双中心”
以云计算、大数据、在线分析处理技术为基础,互联网和林草专网为依托,建设林草大数据中心和林草云平台,实现“数据汇聚双中心”。建设林草大数据中心,通过积极探索数据、信息资源的共建共享新机制,开展大数据应用研究,实现各类数据汇聚。建设同城和异地容灾备份中心,形成高扩展、高性能的数据容灾备份体系,确保数据安全。建设林草云平台,为全省各级林草主管部门、涉林企事业单位提供系统高效、便捷的管理服务平台和有力的计算、存储资源保障,提升林草资源数据的传输、存储和计算处理能力,为业务系统的建设和开发提供云服务环境。
三、资源管理“一张图”
按照统一的技术标准和空间基础,汇聚全省各类林草资源和保护管理数据,建成多源海量数据集成、二三维实景一体化展示,多层次、全方位反映各类林草资源空间分布及其变化规律的全省林草资源“一张图”,保证各类资源不重不漏,推动“以数管资源”向“以图管资源”的林草管理方式变革。建立林草资源“一张图”管理使用制度,赋予“一张图”基础性、唯一性、合法性地位,划分各级各部门的共建责任,明确共享权利。强化和规范“一张图”系统的应用,建立“县级实施、州级管理、省级审批”的“一张图”修订和更新制度。
四、数字化基础设施
升级和建设数据传输网络,建设物联监测设备传输网络,为林草感知“一张网”物联网监测设备提供网络支持。扩容优化外部互联网络,形成高速接入、安全稳定的传输网络;改造升级现有林草内网,构建国家、省、州、县、乡五级网络架构,满足林草系统各类业务模块的正常运行和快速传输大数据的需要。不断完善终端软硬件设施,购置满足资源数据处理的运算设备、存储设备、网络设备、安全设备等硬件设备,选用主流、通用、安全的操作系统、数据库管理系统、网络及系统管理软件、应用中间件。根据终端软硬件订制终端安全系统,保障应用系统平稳、高效、安全运行。
第二节 应用体系建设
一、生态保护数字化
资源监管实时化。基于林草资源“一张图”和林草感知“一张网”体系,建设林草资源监测物联感知预警平台。综合运用“天空地人”监控网络,构建森林、草原、湿地等自然资源变化快速监测预警系统。搭建生态环境因子监测评价系统,对林草自然资源生态状况进行分析和研判。新建或改造各业务系统,打破数据孤岛,实现各系统数据共享共用。
林火监测精准化。以林草感知“一张网”的地网视频监控体系为主体,以卫星遥感分析、无人机航摄、地面巡护及其他感知系统为补充,建设省州县三级森林草原防火监测预警平台,对辖区内的防火监控进行全方位管理,实现森林草原火情提前预警、精确定位、科学调度和及时处理。
有害生物防治可视化。基于林草感知“一张网”体系,构建林草有害生物监测预警与防治可视化决策分析系统,提高有害生物防治水平。搭建林草疫源疫病追踪分析与预警系统,实现疫源疫病扩散追踪与预警。
野生动植物保护智能化。以自然保护地为重点,综合运用林草感知“一张网”体系,实现对主要旗舰物种协同感知、实时监控和智能管理。构建协同高效的监测预警体系,助推珍稀野生动植物的科学研究,为制定保护管理政策提供数据支撑。
林区建设智慧化。择优打造一批智慧保护地、智慧林场、智慧湿地,以5G网络、区块链、人工智能等技术为基础,加强信息化平台建设,推动林区建设向数字化、网络化、智能化发展。推动数字林业示范县建设,探索北斗卫星系统林业综合应用新模式,研发林业终端产品。
二、生态修复数字化
工程管理高效化。建设林草生态修复工程项目监管平台,对工程项目实行全生命周期管理,健全项目申报、立项、批复、实施、验收、评价制度,落实工程项目信息,监督工程项目进展,地块上图入库,解决项目空间重叠、进度监控、质量监管等问题,进一步提高林草部门工程管理水平。
种苗管理规范化。搭建林草种苗管理系统,数字化管理种苗,实时追踪种苗质量。以数字技术为支撑,高标准建设一批栽培技术先进、配套设施完善的标准化、数字化林草种苗基地。
营林服务科学化。汇集全省各类营林信息,通过系统智能推算,根据不同营造林地块的立地条件,完成营造林方案设计。探索营造林树种选择、测土配方、方案推荐、管护建议的一体化、科学化、数字化服务。
义务植树多样化。推广“互联网+全民义务植树”,采用自建或与第三方平台合作方式,建设全省义务植树网络平台。通过举办现场义务植树和线上网络义务植树活动,鼓励和引导公众多方位参与国土绿化,提高公众参与度与关注度。
三、生态产业数字化
基地建设智慧化。围绕特色经济林、林下种植养殖等领域,建设物联网应用数字化示范基地,形成产品生产过程可追溯的新型物联网运营模式。利用视频监控联网和集群调度等技术,促进产业基地实现实时监控、精准管理、远程控制和智能决策。
产品加工智能化。数字化升级生产加工流程,向数字集成化、高度智能化和数字林业定制化方向发展。集中发展一批物联网技术应用和大数据信息服务示范项目。引进智能化设备、自动化生产线、智慧化监测装置等,全面提升产品加工数字化。
质量追溯数字化。建成林草产品质量安全追溯平台,推行绿色产品电子身份证,搭建林草产品质量安全追溯系统,不断完善“来源可追溯、去向可追踪、责任可追究”的产品质量安全监管网络。
产品交易电子化。构建农户、企业、线上平台一体化的生产销售网络,推进电子商务技术应用,实现产品生产流通和电子商务无缝对接。推广线上平台带货销售模式,在各类直播、短视频、社交号等新媒体平台推广销售特色林产品,接入“一部手机云品荟”平台。应用移动互联网、物联网、二维码、无线射频识别等信息技术,完善产品销地市场和产地市场信息管理系统,推动智慧型批发市场建设。
生态旅游个性化。建设生态旅游、森林康养云服务平台。推进智慧生态旅游建设,实现生态旅游管理数字化、服务智能化、体验个性化。汇聚整理全省森林康养基地、体验基地、养生基地等森林康养资源,开发生态康养在线服务系统,集成和发布森林浴、森林步道、养生温泉、养生饮食、森林茶馆、运动养生等信息,满足个性化旅游康养方案定制。
四、生态文化数字化
展厅建设高质化。“数字林业”展厅是“数字云南”展示中心的重要组成部分,按照省委、省政府的部署和要求,以COP15大会在昆明召开为契机,依托云南富集的生物多样性重要类群和区域自然资源禀赋优势,将持续推进“数字林业”展厅提质升级,多角度、全方位向世界宣传展示云南林草生物多样性保护成效。
网上场馆多元化。建设林草网上数字博物馆、标本馆、图书馆、动植物馆等。创建野生生物电子标本库,结合实物、标本、产品等,通过虚拟现实技术和网上展览技术融合,实现即时互动体验,普及林草科学知识。
文化宣传丰富化。创新生态文化传播形式,充分运用各种新媒体、社交平台加强林草宣传,增强林草部门与人民群众之间的沟通互动,提升民众关注度,促进林草政务宣传和林草形象提升。
在线教育精细化。采用在线交互式网络学习模式或网络课程自主学习模式,让学员接触学习最新的专业技术和管理知识,普及林草科技知识,不断提升自身能力。建设“互联网+科技服务”平台,打造技术开源社区、智库平台,支撑智库咨询、科技服务和人才培训等应用。
网上直播多样化。依托国家公园、自然保护区、森林防火等野外视频监控系统,建立网络古树名木园、森林草原景观和野生动植物直播观赏平台,开启林草生态文化展示、宣传、交流的窗口,展示云南多姿多彩的生态景观和生物多样性。
五、林草政务数字化
行政审批便捷化。建设职责明确、依法行政的林草行政审批体系。深化“放管服”改革,全面实行林草系统权责清单制度。大力提升林草政务服务水平,主动运用数字技术和互联网思维改进政务服务模式、拓展政务服务功能,加快推进“互联网+政务服务”,围绕“办事不求人、审批不见面、最多跑一次”和“全程服务有保障”的目标,加快林草行政审批标准化、规范化、透明化,基本实现“一网、一门、一次”,推动更多林草服务事项“一网通办”、更多林草涉企服务事项“一站式”办理和“不见面”审批,让百姓少跑腿、数据多跑路,切实解决企业和群众办事难、办事慢、办事繁等问题。
行政办公智能化。优化改进林草办公系统,简化办公流程,进一步推广应用智能办公系统,文件线上实时推送,实现无纸化办公。优化移动设备端办公系统程序,开发移动设备端文件签字功能,缩短办公时间。智能推送提醒紧急林草事务,保障林草办公系统高效运转。
行政决策智慧化。探索运用大数据分析挖掘和可视化展现技术开展专项分析,为宏观决策提供大数据支撑。汇聚林草资源数据、建设超算分析平台、创新协同应用模式,采用云计算、数据分析、人工智能决策等,综合运用海量数据进行态势分析,提供科学决策新手段。
第七章 加强防灾减灾体系建设
全面提升森林草原防灾减灾设施装备保障能力,加强森林草原防火和林草有害生物防治,加强野生动物疫源疫病监测防控,提高林业草原风险防控能力。
第一节 增强森林草原防火能力
一、健全预防管理体系
严格落实党政同责、行政首长负责制,各级林草部门积极承担防火责任,健全防火组织体系。落实森林草原经营单位和乡(镇)长、村主任、村民小组长、户主、林权所有者“五个关键人”主体责任。强化网格化管理队伍建设,充分发挥护林员、瞭望员预防“探头作用”。探索实行购买服务机制,吸引社会力量参与森林草原防火工作。
二、强化防灭火能力建设
提升森林草原防火信息化水平,加快构建全省森林草原防火视频监控网络系统,完善瞭望塔配套设施和设备,推广无人机应用,提高瞭望监测的覆盖范围、监测精度及智能辅助。完成森林草原防火基础通信指挥网络的升级改造,重点区域火场通信覆盖率达95%以上。加强重点区域的工程阻隔带和生物隔离带建设,与自然阻隔带形成均衡的网络化林火阻隔系统。加大森林草原防火装备与基础设施建设力度,以水灭火装备,提高灭火效率;加强基层专业队营房、物资储备库和培训基地建设,对县、乡两级的物资储备库进行改扩建。健全森林专业扑火队、半专业扑火队和群众义务扑火队相结合的三级扑火队伍体系,基本满足“打早、打小、打了”需要。
三、加强跨境森林草原火灾防控合作
积极与老挝、缅甸、越南开展森林草原火灾联防工作,建立联防联控机制,提高中老缅越4国边境地区森林草原火灾防控水平。加强边境地区森林草原火灾监测预警网络及基础设施建设,提高抵御境外森林草原火灾综合防控能力。
第二节 加强林草有害生物防治
一、强化林业有害生物防治
按照“突出重点,分类施策”的原则开展林业有害生物防控。重点加强松材线虫、薇甘菊等检疫性有害生物防控,实施松材线虫病疫情防控攻坚行动,建立健全疫情联防联控机制,对全省松林分布区实行分区分级管控,推进疫情监测防控网格化管理,开展疫情监测、山场封锁、疫木清理和无害化处置等全过程监管,启动疫区抚育改造计划,定点集中除治疫木。大力推广生物防治、生态调控等绿色防控技术。持续对松小蠹、木蠹象等蛀干性有害生物和松毛虫、松叶蜂、蝗虫等食叶性有害生物进行防控。对核桃、澳洲坚果、花椒等主要经济林有害生物实施无公害防治。
二、加强草原有害生物防治
开展草原有害生物普查,摸清全省草原有害生物种类及分布情况,评估草原有害生物灾害发生现状及趋势,科学指导草原有害生物灾害防治工作。建立点线面结合,覆盖重点区域的省、市、县、乡四级监测预警网络体系,建立草原有害生物风险管理要素数据库。依托国家草原有害生物工程治理项目,加强重大灾害的综合治理,推进重点草原有害生物防控技术研究和成果推广应用,积极推行草原有害生物绿色防治措施。储备区域性草原有害生物应急防控物资。
三、加强有害生物防控体系建设
全面加强林草有害生物监测预警、检疫御灾、防治减灾体系建设。开展检验鉴定、检疫封锁、检疫监管和除害处理等基础设施建设。建立林草有害生物监测预警平台、监测网点、监测防治检疫管理数据库。依托科研机构合理布局区域性松材线虫等危险性林草有害生物检验检测机构,提升检验检测实验设施设备水平。逐步建立检疫追溯体系,对产地检疫、调运检疫实行信息化管理。建设和完善应急指挥中心和应急物资储备库。培养社会化防治专业队伍,健全林草有害生物联防联控协作机制,推动省、州(市)、县(区)域协同防控。
四、加强跨境有害生物防控合作
进一步建立和完善与老挝及周边国家和地区林草有害生物联防联控合作机制,加强双边和多边林草有害生物防控合作,联合攻关降低有害生物入侵风险,提升林草有害生物防控能力。推进林草产品进出口边境检疫合作,创新合作机制,切断林草产品国际贸易中的有害生物转移风险,确保边境地区生物安全。
第三节 加强野生动物疫源疫病监测防控
建设完善陆生野生动物疫源疫病监测防控体系。实施监测站标准化建设,升级软硬件配置,应急防控物资储备。加强人员培训,提高从业人员业务能力,提升监测水平。建立省级陆生野生动物疫源疫病监测管理总站,组建专业防控技术队伍,建设初级实验室,建立监测防控技术支持体系。加强与省动物疾控中心、科研院所等机构的横向协作,推进建立野生动物疫源疫病联防联控机制,合作开展野生动物病源调查、主动预警和风险评估工作。
第四节 加强林草外来物种管控
开展森林草原湿地外来入侵物种普查。实施林草外来物种综合防控,完善预警体系,布局林草外来物种监测站点,开展外来物种风险调查评估。建立防控体系,组织编制外来入侵物种灾害防控应急预案,健全应急防控指挥和应急处置系统。建立部门间外来入侵物种重大生物灾害或疫情检疫执法联动机制,严格外来物种审批和管控。提升防控能力,加强检疫基础设施建设,建立隔离试种苗圃。加强基层应急防治物资储备库、药剂药械库、标本馆、实验室建设。建立边境外来入侵物种监测防控体系,严防外来入侵物种危害。
第五节 提升生态气象保障能力
提升生态气象监测评估预警能力,加强重大气象灾害和气候变化对生态安全的影响监测评估和预报预警,完善并提高生态环境保护和修复气象评估能力、生态安全气象风险预警能力、气候资源保护利用能力。提升生态气象服务能力,提升生态气象数据处理和应用能力,加强人工影响天气能力与装备建设,提高作业能力,强化森林草原火灾预防和应急处置、有害生物防治等气象保障服务。
第八章 健全林草现代化治理体系
全面深化林草改革,坚持向改革要动力、用创新添活力,形成推动林草事业发展的强大合力。深入践行“绿水青山就是金山银山”理念,建立健全以生态保护修复为主体的林草制度体系,推进林草治理体系与治理能力现代化。
第一节 全面推行林长制
建立以林长制为主体的党政领导保护发展林草资源责任体系,省、市、县、乡、村分级设立林长。各级林长组织制定森林草原资源保护发展规划,落实保护发展林草资源目标责任制,协调解决区域重点难点问题。建立林长制考核评价制度,对各州市总林长和各级林长实行年度量化考核,对森林覆盖率、森林蓄积量等主要约束性指标,以及年度目标任务开展考核考评。
第二节 深化重点领域改革
一、完善国有林场改革
巩固扩大国有林场改革成果,理顺国有林管理体制,推进绿色林场、科技林场、文化林场、智慧林场建设。实行最严格的国有林场林地和林木资源管理制度。建立健全职工绩效考核机制,分区分类探索国有林场经营性收入分配激励机制,建立资源分级监管机制,建立健全国有林场森林资源管理档案,定期向社会公布资源状况,接受社会监督。加强国有林场基础设施建设。引导支持社会资本与国有林场合作利用森林资源。积极培育珍贵树种和优良乡土树种草种,加快推进大径级林木、国家储备林基地建设。推进国有林场和林木种苗融合发展,发展生态旅游、森林康养、林下经济等绿色产业。开展国有林场场长任期森林资源离任审计,全面落实国有林场森林经营方案。强化国有林场管理机构和人才队伍建设,强化职工培训。
二、深化集体林权制度改革
继续深化集体林权制度改革,放活集体林经营处置权,通过法律法规和技术标准规范林业生产行为,采用市场化手段引导和鼓励林业经营者实行可持续经营,将依法自主经营落实到位;编制实施森林经营规划和森林经营方案,推动提升集体林质量;依法依规区划界定公益林,调整优化保护区域布局和保护等级,落实到山头地块。培育家庭林场、专业合作社、龙头企业等新型经营主体,完善林权流转、收储、担保、贴息、分红等机制,加强产权保护,完善利益联结机制,增加农民收益。推行林地经营权登记和抵押登记制度。拓展集体林权权能,鼓励以转包、出租、入股等方式流转林地。推行集体林地经营权流转证制度。探索创新“生态银行”、地役权机制。健全林权综合服务平台。开展林业改革综合试点,在森林资源管理、林业产业高质量发展、林业金融创新等新领域进行探索,在项目安排、资金投入、人才培养、政策机制等方面予以支持。
第三节 健全完善国土绿化制度
探索建立先造后补、以奖代补、购买服务、赎买租赁、以地换绿等机制,引导各方面参与国土造林绿化。积极培育新型营造林主体,鼓励家庭林场、林业专业合作组织、企业、社会团体或个人开展专业化、规模化造林绿化,认捐、认养林木。创新造林投入机制,推动工程造林和补贴造林相结合,建立多元化、多渠道、多层次的造林绿化投资机制,在不新增隐性债务的前提下,鼓励金融机构创新金融产品和服务方式,支持社会资本依法依规参与国土绿化和生态保护修复。完善林木采伐管理政策,优先保障森林抚育、退化林修复、林分更新改造等采伐需求,促进森林质量提升和灾害防控。
第四节 健全完善自然保护地管理制度
贯彻落实《关于建立以国家公园为主体的自然保护地体系的指导意见》,对各类自然保护地进行统一管理、全面保护、系统治理。坚持一个保护地、一套机构、一块牌子,划清保护地内各种自然资源资产的所有权、使用权边界,初步构建统一的自然保护地分类分级管理体制。加强自然保护地规范和管理,逐步完善自然保护地保护恢复、巡护监测、资源利用、生态补偿等机制,着力提升自然保护地生态功能。
第五节 健全完善林草法治制度
坚持立改废并举,加强重要领域立法,完善已有法规规章。建立委托第三方起草林草法规规章草案制度。规范立法程序,畅通意见反馈渠道,不断提高立法质量和水平。建立立法评估制度,开展法规规章成本效益分析和实施情况评估。依法办理行政复议案件,依法做好行政应诉工作。完善重大行政决策法定程序。建立健全林草执法机构和执法队伍,充实执法人才,实现一支队伍执法。推进国家公园等自然保护地资源环境综合执法,厘清与有关部门的执法职责边界。健全林草行政执法和刑事司法衔接机制,建立案例指导制度,推行统一执法文书,完善案件移送程序,全面实施林草执法“三项制度”,落实“谁执法谁普法”责任制,加强林草法律法规宣传教育。
第六节 建立生态产品价值实现机制
建立生态产品价值核算与应用机制。开展林草生态产品基础信息调查,形成生态产品目录清单。探索森林、草原、湿地等自然生态系统服务价值核算方法,推动核算结果在生态保护补偿、生态损害赔偿、经营开发融资、生态资源权益交易等方面应用。探索绿化增量责任指标交易,合法合规开展森林覆盖率等生态资源权益指标交易。推进林草碳汇进入碳交易市场。
健全生态产品经营开发机制。在严格保护生态环境前提下,打造旅游与康养休闲融合发展的生态旅游开发等多样化模式和路径,拓展生态产品价值实现模式。鼓励将生态环境保护修复与生态产品经营开发权益挂钩,对开展荒山荒地、石漠化等综合整治的社会主体,在保障生态效益和依法依规前提下,允许利用一定比例的土地发展生态旅游获取收益。
健全生态保护补偿制度。完善生态保护补偿机制,逐步提高森林、草原、湿地生态补偿标准,建立健全能够体现生态产品价值的生态保护补偿机制。健全国家公园等自然保护地生态保护补偿制度。协调争取省级财政加大对省级重点生态功能区转移支付力度,推进上下游建立横向生态保护补偿机制。健全生态环境损害赔偿制度。
推进林草碳中和行动。加强林业生物质能源开发利用与木竹材料替代,减少碳排放。科学开展植树造林、森林保护与森林经营,提高森林生态系统碳汇增量。开展林草碳汇计量监测评估,有序开展省州县林草碳汇潜力评价,科学评价林草碳汇能力,建立健全森林碳汇基础数据库,建立分年度发布林草碳汇报告制度。深入研究森林、草原、湿地等陆地生态系统碳汇能力及实现路径。积极参与碳市场制度建设,鼓励社会主体参与林草碳汇项目开发建设,指导开展林草碳汇项目开发交易和碳中和行动。
第九章 全面提升支撑保障能力
加快构建林草支撑保障体系,夯实发展基础,维护资源安全,有效保护生态建设成果。持续加强基础设施建设,提升林草种苗供种保障能力。围绕生态保护修复、绿色产业等重点领域,结合国家重大生态工程,加强科技创新。加强科技人才引进和培养,推进科技教育国际交流合作。
第一节 加强基础设施设备建设
一、加强基础设施建设
加强基层站所建设,以“标准化、规范化”为重点,加大乡镇林业站设施设备建设力度,建设维护业务用房,更新完善业务设备,提高执法、服务、管理能力。推进林区道路建设,提高林区道路网密度,改善林区生产条件,降低生产成本。力争国有林区(场)场部硬化路和林下经济节点对外连接公路纳入农村公路建设,争取国有林区防火应急道路纳入国家试点。
二、提升林草机械化水平
加强林机科技创新平台建设和关键技术攻关,引进先进的林草业生产加工工艺和设备,支持企业成为技术创新主体,与高校、科研机构联合开展林业机械化科技研发,在种苗繁育、营造林工程、果实采摘、产品加工、森林防火等领域,研发一批适合云南省现代林业发展的林机新产品、新技术,积极推广先进适用林业机械化技术,加强林机推广队伍建设。组织实施林业主导产业机械化示范工程。

第二节 强化林草种苗保障
一、加强种质资源保护利用
开展林草种质资源调查,加大主要造林树种、特色经济树种、重要乡土树种、野生木本花卉、珍稀濒危树种种质资源、优良草种种质资源收集力度,逐步摸清云南省林草优良种质资源家底。加大林草种质资源库建设与资金扶持力度,开展第二批省级重点林草种质资源库确定工作,巩固和提升林草种质资源保存成果,构建云南林草优良种质资源保存体系。以资源保护和种苗繁育为抓手,加大高黎贡山等种质资源丰富地区林草种质资源保护力度,加快种质资源的收集、保存、开发利用,引导从单纯保存收集向综合利用转变,建立科学保护与合理利用相结合的林草种质资源保护模式,逐步形成保、育、繁、推一体化发展的保护利用体系。
二、加大良种推广力度
加强林草良种生产供应与市场需求信息调度,建立省级林草良种补助制度,完善省级林草良种调剂制度,提高种子应急储备能力。加大林草良种推广和扶持力度,加强林木良种、草品种审定,国家和省级投资的工程项目,必须按规定使用良种壮苗才能拨付种苗补助资金,形成推广使用良种壮苗的刚性制度要求。
三、健全林草种苗质量检验检测体系
强化林草种苗法制化和规范化建设,加强林草种苗市场与种苗质量监管,积极开展打击制售假劣林草种苗行为和保护植物新品种专项行动,开展全省林草种苗质量检查,落实省、州(市)、县三级检查制度,建立林草种苗质量可追溯制度,保障造林种苗品种和质量,确保种苗市场稳定可控,生产经营有序。积极推进国家林草局花卉产品检验检测中心(昆明)建设,加大州(市)、县两级种苗质量检验机构建设和能力提升,加强林草种苗法制宣传教育,加强种苗行政管理人员执法业务培训、质量检验人员检测能力素质培训,初步建成一支管理法制化、质量标准化、监管制度化,权责明确、管理规范、监督有效、保障有力的林草种苗质量监管队伍。
四、提高良种生产保障能力
推进特色乡土树(草)种的良种选育,加快选育一批抗逆、广适、高产的优良林草品种,引导高校、科研机构与林草部门开展密切合作,支持各类社会主体参与林草良种选育工作。对有实力的林草种业龙头企业进行重点扶持,建立商业化育种体系,促进育繁推一体化发展。加强保障性苗圃建设,引导种苗有序生产,构建以国有林场和国有苗圃为主体的特色乡土树种草种苗木保障体系,切实提升林草工程建设苗木保障能力水平,不断提高良种壮苗使用率。

第三节 强化科技支撑体系建设
一、开展重点领域科研
通过国家科技计划(专项、基金等),遴选储备、推广实施一批实用管用的生态保护修复科技成果转化项目。实施林草科技创新专项行动。加强林木抗性育种、生态退化与修复、外来入侵物种防治、自然保护地监测、林木基因活性成分代谢、林下种植与生态关系、资源培育与高效开发利用、应对气候变化与“碳中和”、科学绿化与生态宜居等重点领域应用基础研究。重点开展特色经济林品质性状形成与调控机制、跨境有害生物成灾机制、生物多样性维持与稳定机制、林草机械装备、林草产品精深加工技术、林下中药材生态化栽培关键技术、种苗繁育等关键技术和设施研发,推动关键核心技术突破。
二、强化科技创新平台建设
加强重点实验室建设,完善现有实验室运行管理,提升重点实验室装备水平,对现有工程技术中心优化整合,培育区域技术创新中心。增强经济林产品质量检验检测中心能力,扩大检测范围,实现检测指标全覆盖,提高公共服务能力。推进云南坚果大数据中心建设,搭建坚果科技成果转换管理系统建设、坚果病虫害智能监测系统建设、坚果产销分析预测系统建设,构建坚果全产业链智能化管理。健全生态定位观测监测体系,优化生态定位站建设,实现观测标准化、系统化、科学化。发挥长期科研基地作用,加强科学研究、科技成果转化和示范。
三、加强科技成果推广示范
加大新品种、新技术、新成果的开发、引进、集成、试验、示范力度,大力推广先进实用技术,提高基层技术人员的运用操作能力。推动林草科技成果转化示范推广,实施林草科技支撑乡村振兴行动。深化科技成果使用权、处置权和收益权改革,完善科技成果转化服务体系,全面建立“先确权、后转化”的科技成果转化模式。建设林草科技成果转化中心,发挥不同主体成果转化作用。探索市场化、专业化成果转化模式。
四、强化标准化建设
完善林草标准体系。优化完善国土绿化技术标准体系。加强林草标准化制(修)定和实施,完善林草标准体系建设。围绕林草重点产业和重大生态工程制(修)定一批行业标准和地方标准,鼓励林草企业制定企业标准。推进林草政务服务标准化,树立依法依标管理和服务的意识,使标准成为管理、服务和准入的“硬约束”。
推动林草标准化应用示范。围绕林草生态建设和产业转型升级,开展林草标准化示范基地建设,加快以核桃、澳洲坚果等为主的标准化示范基地建设,发挥林草标准化示范基地的辐射和带动作用。将现有的林草国家标准、行业标准和地方标准应用到林草生产实践中,加大标准示范和推广实施力度,各项林草工程建设做到按标准设计、按标准施工、按标准验收,实施全过程质量监理,提高林业工程建设的科技含量,实现林草产业全过程标准化生产和管理,提升生态建设和林草产业发展的质量和效益。

第四节 强化人才队伍支撑
一、加强科技创新人才培养
加强林草科技人才队伍建设,完善人才引进、选拔、培养、考核、使用机制。充分发挥各领域人才资源优势,以提高科技创新能力为目标,以创新人才工作机制和环境为手段,打造一批在重点领域具有明确主攻方向,团结协作、优势互补、竞争有力的科技创新团队,着力解决重大科技问题,产生重大科技成果,实现领军人才培养良性梯级循环。
二、加强干部队伍教育培训
以更新知识和提高管理能力为主要目的,强化短期培训、在职教育和继续教育,着力提升全省林草干部特别是基层林草干部的综合素质、专业素质和履职能力。深化与省外、高校等战略合作交流机制,强化培训方式方法创新,加大网络培训开发。对各级林草局各部门负责人、各综合管理部门人员进行党和国家方针政策、面临形势和机遇、未来发展方向,以及林草专业知识等培训,不断优化干部队伍,为新时代林草事业发展提供高素质人才保障。
三、加强林草职业技能培训
完善林草技术人才评价标准,引导科技人员扎根生产一线,稳定和加强基层林业科技队伍建设。加大林业和草原技工教育投入,支持林草类技工学校开展职业技能培训、职业技能等级考核认定,提高岗位业务技能。完善基层专业技术人才继续教育体系,加快实施专业技术人才知识更新,增加人才培训资金支持力度。开展林草职工在职教育,全面提高林草从业人员的整体素质。加大林草科技教育投入,支持涉林草类技工学校开展职业基本培训、职业技能等级认定工作。建立科技交流平台,加强科研院所、高校、企业之间的学术成果交流,促使生产与科研融合,完善知识结构,锻炼专业技能,为社会培养更多应用型专业人才。
第五节 推进科技教育国际交流合作
深入参与南亚东南亚辐射中心建设,逐步形成全方位、多层次、宽领域的林草科技教育国际合作新格局,推动共建绿色“一带一路”。
一、深化国际合作平台建设
争取政府高层推动,在国家和省级层面与相关国家签订双边和多边合作协议;重点推进与南亚东南亚地区在生物多样性保护、跨境生态环境保护、森林生境质量评估、林草科技能力建设、森林联合执法建设、林草信息及服务平台建设等领域务实合作,推进区域林草发展。
二、提升教育科技援外质量
积极推进面向南亚东南亚的林草科学技术合作与交流,向东南亚发展中国家推广和辐射我国在热带人工林可持续经营、珍贵树种培育、经济林开发等领域的新成果、新技术和新经验,提高相关国家的森林经营水平。
三、加强教育科技人才交流
利用亚太森林组织(APFNet)发起的中国—东盟林业研究机构合作机制(SANFRI)等平台,开展访问学者项目,通过外国学者参与我省研究项目和我省科技人员出国合作研究双向交流方式促进合作。推进多维度民间国际交流合作,加强南亚东南亚绿色人文交流。
第十章 环境影响评价
第一节 环境影响分析依据
本规划中提出的发展坚果、特色经济林、林下经济、生态旅游、森林康养、观赏苗木、木竹加工、林浆纸、林化工、草产业等林草产业开发性规划建设任务,以及自然保护地基础设施、林区道路、国有林场管护房等基础设施建设项目符合国家发展改革委等十部委联合出台的《关于科学利用林地资源促进木本粮油和林下经济高质量发展的意见》(发改农经〔2020〕1753号)、国家林业和草原局等四部门联合印发的《关于促进森林康养产业发展的意见》(林改发〔2019〕20号),以及云南省委、云南省政府出台的《关于加快构建现代化产业体系的决定》等文件精神,符合《中华人民共和国国民经济和社会发展第十四个五年规划和2035年远景目标纲要》《“十四五”林业草原保护发展规划纲要》和《云南省国民经济和社会发展第十四个五年规划和二〇三五年远景目标纲要》规划发展思想。依据《规划环境影响评价条例》(中华人民共和国国务院令 第559号)、《规划环境影响评价技术导则总纲》(HJ 130-2019)的要求和规定,对本规划中的开发建设性任务进行环境影响评价。
第二节 环境影响预测与分析
一、对土壤、水环境的影响
通过发展坚果产业、特色经济林产业,以及工业原料林基地、观赏苗木产业基地建设等规划任务的实施,能逐年增加森林面积,增加规划区域内森林涵养水源功能和保土固土功能,有效调节地表径流,减少水土流失。但种植基地建设或林下种植的整地过程中若因操作不规范,林下养殖若密度过大,将会改变地表植被数量,从而造成土壤紧实度、土壤孔隙度等理化性质改变。林下种植过程中化学肥料、化学农药的施用,将可能导致土壤环境受到污染,在降雨冲刷后,容易造成附近水体污染。林浆纸、林化工加工废弃物排放处理不当也将会造成水污染。森林旅游和森林康养任务实施过程中必要的基础设施建设和自然保护地基础设施、林区道路、国有林场管护房等基础设施建设项目将占用一定的土地面积,施工过程中将扰动土壤,若操作不规范还有引起塌方、滑坡的风险;施工过程中所产生的弃土、建筑垃圾、生活垃圾等固体废弃物,若清理不当,将会导致土壤及水体污染。因此,应采取科学有效措施预防规划建设任务、项目在实施过程中对土壤环境、水环境造成的不良影响。
二、对大气环境的影响
规划建设任务、项目实施后森林面积增加,将有效增加规划实施区域内森林固碳释氧、吸收有害气体、阻滞降尘的功能,能促进大气环境得到进一步净化,改善大气环境质量,提升空气中负氧离子含量,有效改善人居环境。但木材加工时产生的大量灰尘,将会对生产周围的大气环境造成影响,若木材加工厂的厂址选择不当、生产防护不规范、防护措施不力,将对大气环境造成不良影响。基础设施建设项目施工过程中渣土运输和弃土等作业会使空气中的悬浮颗粒增加,将会导致局部空气环境质量下降。因此,应采取科学有效措施来预防规划建设任务、项目实施过程中对大气环境的负面影响。
三、对声环境的影响
基础设施建设项目施工过程中不可避免要产生一定的噪声,其噪声主要来源于推土机、挖掘机和运土车辆等机器设备的施工作业,对项目区沿线及周边区域将产生一定影响。木材加工过程中推、拉、刨、锯、敲、打、压等会产生机器生产噪声。因此,在规划建设任务、项目实施前后应采取科学措施减弱噪声。
四、对生物多样性的影响
规划任务实施过程中必要的森林抚育、林地清理等措施,会改变林分郁闭度、灌木盖度、地被物覆盖度和微生物数量;基础设施建设项目将占用一定面积的土地,会使部分动植物数量减少。由于所受影响的生物物种较为常见,分布范围较广,不会造成这些物种在区域内消失,对生物多样性影响较小。但在规划建设任务、项目实施前后也不应忽视对生物多样性的保护。
五、其他影响
规划建设任务、项目实施过程中,增加了人为活动的程度和频度,增加了生态保护的难度,林下产品加工过程所需要的烘焙、蒸煮等工序,存在火灾发生的风险,因此应在规划建设任务实施前后采取必要的措施预防或减缓这些不良影响。
第三节 环境影响减缓措施
一、政策措施
严格按照《中华人民共和国森林法》《中华人民共和国环境保护法》《中华人民共和国水土保持法》《中华人民共和国水污染防治法》《中华人民共和国野生动物保护法》等相关法律法规开展规划任务和项目建设,按照环境保护主管部门相关要求,制定林业和草原生态环境保护政策措施,在促进林业和草原发展的同时预防或者减轻不良环境影响。
二、管理措施
加强林地使用管理监督。对使用林地的建设项目应严格按照法律法规的规定依法进行审核审批管理;对林下种植经营活动应严格按照《云南省林下种植林地利用规范》(云林规〔2020〕4号)的要求,优先使用人工商品林和退耕还林地,合理布局林下种植范围,确保区域生物多样性、重要水资源环境等不受影响,实行项目备案制度,并定期开展林下种植生态监测评估;加强林地使用监督管理,加大森林督查力度,建立用地监督监测机制,严格控制用地范围,禁止超范围使用林地,严厉打击借机破坏森林和非法侵占林地的违法行为。
加强森林防火。提高预防和控制森林火灾的综合能力,建立完善规划建设任务区域内火灾预警机制,加大防火知识宣传教育,减少规划建设任务实施范围内发生火灾的概率。
加大有害生物防治管理。人工造林应优先选择乡土树种,外来物种在引种栽培前应实施栽培试验及风险评估,禁止栽培和种植有害外来物种。加强林木种苗检验检疫,杜绝带病虫苗木的运输和栽植。采取有效的营林控制措施,增强林木抗病虫能力,使森林保持健康状态。
加强噪音、污染物排放监管。环境管理部门及加工厂、施工部门自身应加大监督管理力度,加强对噪声及污染物排放监管。
三、环保措施
水土流失防治措施。开展坚果种植、特色经济林、林下经济、林化工原料林等建设时应按照有关技术规范进行,防止因整地、地被物清理或林下养殖密度不合理而造成水土流失。基础设施建设项目开展时尽可能避免在雨季施工,防止在暴雨期间造成大量水土流失,临时取土和弃土应采取拦挡措施,防止雨季径流冲刷,项目完工后应按绿化方案的要求进行生态恢复绿化。林区道路建设时还应顺着坡面建设,尽量减少开挖面积,减少植被破坏。
土壤、水污染防治措施。林浆纸厂、林化工厂应严格执行环保部门规定的污水处理标准和排放标准。林下种植提倡使用无公害有机肥,减少化学肥料的施用,有效改善土壤结构,提高土壤肥力,选用高效生物农药防治病虫害,禁止使用高农残农药,防止对土壤及水体造成污染。
大气污染防治措施。在基础设施建设项目施工过程中遇到干燥、易起尘的土方工程作业时,应辅以洒水压尘,尽量缩短起尘操作时间,遇到大风天气,应停止土方作业,同时作业处覆以防尘网;施工过程中使用水泥、石灰、砂石、涂料、铺装材料等易产生扬尘的建筑材料,应采取密闭存储、设置围挡、堆砌围墙或采用防尘布遮盖等措施。
固体废弃物防治措施。规划任务、项目建设过程中产生的渣土和建筑垃圾应按有关部门要求及时清运至规定的地点进行堆放或填埋,对其中具有利用价值的加以回收,生活垃圾应集中收集并统一清运。
噪声污染防治措施。木材加工厂址应选择远离居住区1公里以外、交通便利、取水方便的地方,并尽量减少工厂生产噪声对附近居民的影响。基础设施建设施工应严格按照施工噪声管理的有关规定执行,严禁夜间进行高噪声施工作业,如确需夜间施工须取得有关部门的批准并采取必要的噪声控制措施(如设置移动式声屏障等),降低施工噪声对环境的影响。
生物多样性保护措施。林下经济、生态旅游、森林康养等项目建设时应严格遵循相关技术规范,加强生物多样性影响评估论证,做到项目科学、有序开展,确保项目实施范围内生物多样性受到保护。基础设施建设项目开展前应进行实地充分考察、谨慎选址,做到合理布局,选址均避开植被良好、生态良好、物种丰富、自然景点良好的地块,避开可能影响周围敏感性景观的区域,建设规模应合理,尽量减少对动植物栖息地(生境)的破坏。禁止在珍稀濒危野生动植物重要栖息地(生境)内开展建设任务、项目。
第四节 环境影响结论
本规划是“十四五”期间林业和草原保护发展的指导性文件。开发性规划建设任务在采取科学有效的减缓措施后,将减弱负面影响、提升正面影响,将有效促进林木生长,增加商品林面积和蓄积量,提升森林涵养水源、保持水土、固碳释氧、净化大气等生态服务功能,能提供多元化的木材产品、油料产品、林下经济产品、景观产品,以满足城乡居民对优质林产品的需要,既能改善生态环境,又能提高林农收入,促进经济发展。
第十一章 强化规划实施保障
第一节 坚持党的全面领导
推动全省林草系统深入学习贯彻习近平新时代中国特色社会主义思想,增强“四个意识”、坚定“四个自信”、做到“两个维护”,把坚持党的全面领导贯穿到规划实施的各领域和全过程。把深入贯彻落实习近平总书记重要讲话、指示、批示精神,作为规划实施的方向引领和政治保障。各级林业草原主管部门要站在全局的高度,切实加强组织领导,主动担当作为,严格落实主体责任。加强与相关部门协调合作,坚持包容合作、资源共享,合力解决林草保护发展中跨部门、跨行业、跨区域的重大问题。加强林业草原行业相关群团组织领导,不断提高党的群众组织力、社会号召力,激发全党全社会为推进规划实施落地贡献智慧和力量。
第二节 健全规划实施机制
一、明确实施责任主体
规划提出的各项重点任务,由省林草局相关处室和单位负责落实。各处室和单位要明确目标任务分工,制定规划实施时间表和路线图,将年度任务分解到各州市,并指导、督促各州市进行落实,确保规划各项任务落地和主要指标顺利实现。做好规划提出的重大改革和制度建设与上级深化改革年度工作要点的对接,加强督促检查,确保按时保质完成任务。加快完善规划指标的统计、监测和考核办法。
二、健全专项规划体系
根据本规划提出的主要任务,从实际需要出发,列出支撑本规划的专项规划清单,做好专项规划编制并认真组织实施,专项规划要细化落实本规划特定领域的目标任务。各州市编制地方专项规划和年度计划,要与本规划密切衔接,落实本规划涉及各地区的目标任务和重大工程项目。
三、强化实施监测评估
建立规划实施监测评估机制。开展规划中期评估,对规划目标任务完成情况和重大建设工程推进执行情况进行监测评估,总结经验,发现问题,对预期无法完成的任务和无法实现的目标,认真分析原因,制定调整方案,报规划批准部门同意后及时调整。开展规划期末总结评估,全面评估规划主要任务和重大建设工程完成情况,总结取得的成功经验和存在的问题,为下一期林草发展规划提供决策依据。
四、完善监督考核机制
将规划目标任务完成情况纳入林长制考核。及时发布规划实施进展情况,畅通公众监督渠道,自觉接受人大监督、舆论监督和社会监督。
第三节 完善资金政策
按照中央和地方财政事权和支出责任划分,将林业草原保护发展作为各级财政重点支持领域,切实加大资金投入。完善天然林保护、巩固退耕还林还草成果等政策。建立“十四五”林业草原保护发展项目库,统筹资金,坚持集约节约,充分发挥资金效益。创新国家储备林建设、生态保护修复、林草产业发展等普惠金融产品,鼓励和支持社会资本参与生态建设,建立多元化林草融资体系。运用减免税费、专项补贴、贷款贴息等政策,支持建立生态保护修复PPP项目合作机制。强化资金监管,提高资金使用效益。
第四节 调动社会各界积极性
各级林业草原主管部门要大力宣传林业草原在国家重大战略中的重要支撑作用,宣传林业草原在生态文明建设和改善生态及人居环境中的主导作用,宣传绿水青山转化为金山银山的典范,宣传通过开展生态建设实现脱贫致富的先进典型,增强林草事业感召力,鼓励和引导社会力量自觉履行保护生态环境的责任和义务,积极参与生态文明和美丽云南建设,形成政府主导、社会参与的新局面,努力实现全社会参与林业草原事业共建共享。
相关链接:
《云南省“十四五”林业和草原保护发展规划》政策解读
https://www.dhyj.gov.cn/lyj/lyj/Web/_F0_0_4SG88HGN70396F6E71BA4FBDB4.htm
滇公网安备 53310002000505号 滇ICP备13004035号-1 联系电话:0692—8180311
政府网站标识码:5331230001 邮箱:2939751157@qq.com 地址:盈江县平原镇阔时路26号 邮编:679300