前 言
中医药为人类健康作出了重要贡献。党的十八大以来,以习近平同志为核心的党中央始终重视中医药事业发展。习近平总书记指出,“中医药学是中华文明的瑰宝。要深入发掘中医药宝库中的精华,推进产学研一体化,推进中医药产业化、现代化,让中医药走向世界。”强调要“坚持中西医并重,传承发展中医药事业”。云南省委、省政府高度重视中药材产业发展,把中药材作为打造世界一流“绿色食品牌”的重点产业来推动。
中药材是中医药事业传承和发展的物质基础,云南道地药材品质优良,素有“药材宝库”的美誉。近年来,云南中药材产业发展取得了一定成效,但中药材高产低质、农残及重金属超标、产量失衡、连作障碍严重和土地资源短缺等问题突出,制约了中药材产业的持续健康发展。
充分利用云南省广阔的林下空间资源,依托院士专家团队研发的林下中药材生产新技术,大力发展林下中药材,让中药材回归山野林中,推行中药材生态种植、仿野生种植,能有效提高中药材品质、保护耕地、促进林木生长,拓展绿水青山向金山银山转化路径,对推动中医药高质量发展、保障人民健康、巩固拓展脱贫攻坚成果、助推乡村振兴等,均具有十分重要的意义。
云南省森林资源丰富,林下空间广阔,生态环境良好,具有发展林下中药材的优越条件。据2020年森林资源监测报告,全省人工商品林(有林地)面积8000余万亩,历年退耕还林面积1600余万亩,可用于发展林下中药材。特别是大面积的核桃、澳洲坚果、油茶等经济林,应积极发展林下中药材,以药养林、以药促林。
为科学、规范发展林下中药材产业,依据《中共中央 国务院关于促进中医药传承创新发展的意见》(2019年10月20日)、《国务院关于印发中医药发展战略规划纲要(2016—2030年)的通知》(国发〔2016〕15号)、《国务院办公厅印发关于加快中医药特色发展若干政策措施的通知》(国办发〔2021〕3号)、国家发展改革委等十部门《关于科学利用林地资源促进木本粮油和林下经济高质量发展的意见》(发改农经〔2020〕1753号)和《中共云南省委云南省人民政府关于促进中医药传承创新发展的实施意见》(2020年10月19日)等文件精神,云南省林业和草原局组织编制了《云南省“十四五”林下中药材产业规划》,提出“十四五”期间林下中药材产业发展的总体思路、发展品种与总体布局、重点任务、林地监管与生态监测评估、实施保障等。本规划是规范和引导全省林下中药材产业发展的指导性文件。
目 录
第一章 发展形势
一、产业现状
二、优势和机遇
三、存在的问题
第二章 总体思路
一、指导思想
二、基本原则
三、发展目标
第三章 发展品种与总体布局
一、发展品种
二、总体布局
第四章 重点任务
一、良种繁育
二、基地建设
三、产地加工
四、融合发展
五、主体培育
六、品牌打造
七、科技支撑
八、质量保障
九、服务平台
第五章 林地监管与生态监测评估
一、林地监管
二、生态监测评估
第六章 实施保障
一、加强组织领导
二、争取财政投入
三、强化金融支持
四、加强政府服务
五、完善用地保障
六、加强人才培养
附录 名词解释
第一章 发展形势
一、产业现状
(一)中药材产业基本情况
近年来,我国中药材产业发展迅速,据统计,2015年末我国中药材种植面积约5000万亩,2020年达7800万亩,增长了56%;2015年末我国中药材产量为363.8万吨,2020年达472.29万吨,增长了29.8%。200余种常用大宗中药材实现了规模化种植、养殖。
2020年云南省中药材种植面积900.7万亩,比2015年增加355万亩,增长65%;产量114.8万吨,比2015年增加53万吨,增长85%;实现中药材产业综合产值1195亿元,比2015年增加649亿元,增长119%,种植面积和产量稳居全国第一。全省已建成中药材标准化基地146万亩,其中,获得GAP认证基地面积近1万亩;绿色产品认证的基地面积2.3万亩;有机产品认证的基地面积12.7万亩。评审认定中药材省级基地24个。三七、天麻、滇重楼、云木香、砂仁等15种滇产中药材种植面积突破10万亩,占全国中药材市场份额的半壁江山。云南省目前有龙陵紫皮石斛、玉龙滇重楼、马厂当归3个农业农村部登记的农产品地理标志产品,昭通天麻、维西当归、文山三七等17个获得地理标志证明商标,广南铁皮石斛、芒市石斛、福贡云黄连等6个获得地理标志保护产品。自2018年起,连续3年组织云南省绿色食品牌“10大名药材”评选活动。“豹七”牌三七、“七丹”牌三七、“品斛堂”牌石斛、“高山生物”牌铁皮石斛等一批云南知名药材品牌逐步立足省内、走向全国。
在云南省中药材产业中,林源药材(包括林下药材、木本药材等)是重要组成部分。云南省森林面积广阔,林药资源丰富,林药产业发展具有先天优势。近年来,云南多地积极开展林药栽培、加工和生产物提取,林药产业得到迅速发展,以红豆杉、银杏、黄柏、杜仲、肉桂、沉香、八角、葛根、厚朴等为代表的林药产业已成为地方经济发展的新亮点,成为林农增收致富的新途径。据2020年统计数据,主要林药品种种植总面积达140万亩以上,产量10.8万吨,农业产值22.7亿元。
(二)林下中药材产业基本情况
2014年,云南省人民政府出台了《关于加快林下经济发展的意见》(云政发〔2014〕39号),提出要大力发展包括林下中药材在内的林下经济产业。近年来,林下中药材有机种植研究取得突破,遵照药材品种生长发育自身规律,让药材回归山林中,推行“药效第一”的种植模式,探索出了一条由传统种植向林下有机种植换道加速的绿色发展道路。目前,全省林下中药材种植面积350万亩,其中:三七1万亩、天麻10万亩、滇黄精2万亩、云茯苓1万亩、丹参1万亩、石斛(铁皮石斛、紫皮石斛)2万亩、滇重楼1万亩、草果220万亩、砂仁72万亩、其他品种40万亩。产量32.7万吨,综合产值153亿元。
(三)中药材市场现状
在“健康中国”战略、供给侧改革、产业扶贫、道地药材产区建设等产业政策的驱动下,中药材产业市场规模逐年扩大,战略地位逐步凸显。中药材国内市场总体趋稳,2015年国内中药材市场规模为400亿元,2019年为685亿元;中药饮片2015年市场规模为1300亿元,2019年达1960亿元。
我国中药材及饮片具有较好的国际认可度和国际市场。全球有40亿人使用中草药产品,占世界总人口的53%。据海关数据统计表明,2019年我国中药材及饮片出口总量为20.1万吨,总金额11.3亿美元,相比2018年呈正增长。2020年国内新冠疫情控制得较好,中医药在其中发挥了重要作用,被认为是贡献给全球抗疫的“中国方案”之一,因此,助推了中药材的出口。据华经产业研究院数据,2020年,我国中药材出口量为13.19万吨,同比增长8.1%;出口金额为9.48亿美元,同比增长3%。中药材的海外需求及市场正在扩大。我国中药材主要出口市场较为稳定,主要包括日本、韩国、中国香港、中国台湾、越南、马来西亚、新加坡、泰国等亚洲国家以及美国、德国等西方国家。随着中国—东盟自贸区建设的持续推进,东盟已经成为我国第一大贸易伙伴,也将会促进中药材的出口。出口前10位的品种也较为稳定,以药食同源品种为主。2020年出口前10位的品种为肉桂、枸杞、人参、红枣、当归、黄芪、茯苓、半夏、西洋参、石斛。
中药材市场前景可观。优质中药材及药食同源品种的市场需求量将不断扩大,集约化产地加工和产地市场交易将更加活跃。中药材定制化生产、托管式仓储、供应链金融及中药材溯源等新兴业务模式将在各大产地扩大应用,鲜食中药材的冷链配送将逐步成为中药材流通的新增长点,不断涌现的中药材电商平台将为解决中药材从种植到流通提供新模式、新途径。
林下中药材重点品种市场情况分述如下:
1.三七。三七是国家卫生健康委公布的可用于保健食品的中药,具有化瘀止血、活血定痛功效,是我国中药材的支柱品种,对治疗心脑血管类疾病疗效显著。从供给侧看,云南是我国三七的主产区。2020年,中国三七种植面积约40万亩,总产量4万吨,其中,云南省三七种植面积39.45万亩,占全国种植面积的98%以上,年产量3.59万吨,农业产值60.13亿元。从需求侧看,目前全国以三七为原料的中成药品种450余个,制药企业1300多家;云南省以三七为原料的中成药品种69个,涉及制药企业69家。云南三七产业综合产值约380亿元,全国三七产业综合总产值突破1000亿元。现阶段,三七的年需求量大约2~2.5万吨左右;年出口量大约300吨,出口国以日本为主。美国药典、英国药典、欧洲药典已经把三七作为药收载,ISO国际标准已经制定,三七在美国、德国均有市场需求。综合供需市场分析,云南省当前三七市场供大于求,处在消化存量的过程。建立以三七安全、优质生产为目标的新型高端、高质量生产方式,是打破当前产业发展困境的必然选择。
2.天麻。天麻为兰科植物天麻Gastrodia elataBl. 的干燥块茎,具有息风止痉,平抑肝阳,祛风通络的功效。近年来研究发现,天麻在增智、健脑、延缓衰老、防治阿尔茨海默病等方面疗效显著。随着对天麻改善记忆、抗衰老以及对免疫系统作用药理研究的不断深入,天麻的用途越来越广泛。
天麻是云南省道地药材和大品种中药材,也是云南省农业产值超10亿元的重要中药材品种之一,已经成为云南省生物大健康产业的重要支撑。昭通是全国品质最优良的天麻种植核心区和乌天麻的主产区,也是全国公认的天麻道地药材主产区,被誉为“天麻之都”、“中国乌天麻之乡”,其乌天麻个大、肥厚饱满、半透明、独具“酱瓜”形,品质优良,在国际、国内市场上久负盛誉,既是昭通天麻的代表,也是云南乃至中国天麻的代表。近年来,我国天麻种植面积每年稳定在60万亩左右,年产鲜天麻约10万吨(折合干品约2万吨),云南省天麻种植面积近3年来稳定在9~10万亩,年产鲜天麻约1万吨,农业产值约30亿元。自20世纪以来,天麻需求量不断增加,20世纪50年代中期天麻年需求量约110吨,90年代突破1000吨,目前年需求2万吨以上。
天麻药品主要用于脑系疾病、儿科疾病、肢体经络等疾病的治疗,其市场规模和潜力巨大。2019年,国家卫生健康委和国家市场监管总局联合发布《党参等9种试点按照传统既是食品又是中药材的物质名单》(国卫食品函﹝2019﹞311号),天麻作为其中之一,可开展既是食品又是中药材的物质生产经营试点工作,为天麻产业发展带来了新的契机,使其在人类大健康产业中的地位和作用日渐凸显,作为功能保健食品具有广阔的市场开发前景。以天麻为主要原料的食品、药品、保健品等健康产品市场将迎来蓬勃发展。
3.滇黄精。滇黄精是百合科黄精属植物,原产云南,其干燥根茎可加工制作传统中药黄精,是云南黄精药材的主要栽培品种。黄精是国家卫生健康委公布的在限定使用范围和剂量内作为药食两用的中药,具有健脾益肾、补气养阴、增强免疫力、降血糖、抗菌消炎、强身之功效。从供给侧看,2020年,中国黄精药材植物种植面积30万亩,总产量3.5万吨,云南省以滇黄精为主的黄精药材植物种植面积约10万亩,年采挖面积4万亩,年产量1.1万吨,农业产值6.6亿元。从需求侧看,制药用黄精年需求量约为1万吨,主要涉及100多种中成药;根据专家预测,国内用于保健食品消费的黄精用量大约为2~3万吨;近年来,黄精年出口量大约1万吨,主要出口日本、韩国以及东南亚国家。综合供需市场分析,市场需求逐年上升。
4.云茯苓。云茯苓即云南产的茯苓。茯苓为多孔菌科真菌茯苓Poria cocos(Schw.)Wolf的干燥菌核,具有利水消肿、渗湿、健脾、宁心功效,是2018年国家首批公布的86种既是食品又是药品中唯一的真菌类物质。云茯苓源远流长、品质优良,以其多糖含量高达90%左右奠定了作为最好的制药原料和食用原料的基础,是最佳的膳食纤维补充物质之一。云南已经成为优质茯苓最重要、最大的道地产区,并逐步成为茯苓产出第一大省,产业发展前景广阔。2020年,云南省茯苓种植面积6万余亩,产量3.5万吨,约占全国总产量的60%以上,农业产值4亿元。
茯苓是重要的常用中药材,目前中医临床配方使用频度仅次于甘草,居第二位,有“十方九苓”之说,是近300种中成药、700余种保健食品的主要原料,在化妆品中也有广泛应用。近些年茯苓每年国内实际使用量约达4万吨,出口40余个国家(地区)约1万吨,茯苓农业种植和初加工产值达到100亿元以上,并呈现市场需求稳定、稳步增长和价格上扬的态势。
5.石斛。石斛是国家卫生健康委公布的可用于保健食品的中药,铁皮石斛是在限定使用范围和剂量内作为药食两用的中药,具有益胃生津、滋阴清热功效。全世界有约1000个石斛品种,中国有74个种(2个变种),其中铁皮石斛因其独特的药用价值和保健功效,被国际药用植物界称为“药界大熊猫”。云南有石斛属植物58种和2个变种,是中国石斛资源最丰富的省份,是中国石斛属植物地理分布中心和起源中心,也是中药石斛的主要来源地和产地。大多数的石斛种是典型的附生植物,石斛回归山林,仿野生种植是生产高品质石斛药材的重要途径。
从供给侧看,2020年,中国石斛种植面积12万亩,总产量2.5万吨,其中,云南省石斛种植面积约8万亩,年采挖面积6万亩,年产量1万吨,农业产值12亿元。从需求侧看,制药用石斛年需求量约为0.5万吨,主要涉及10余种药品;根据专家预测,国内用于保健食品消费的石斛用量大约为2万吨;近年来,石斛年出口量大约0.5万吨,主要出口受中华文化影响的国家。综合供需市场分析,云南省每年石斛市场供应基本处于动态平衡状态。因此,未来需要在石斛品质上下功夫,争取更多的国内外市场份额。云南森林面积大,发展林下仿野生石斛有机种植的条件十分优越,打造高品质的石斛(铁皮石斛、紫皮石斛)产品品牌是发展方向。
6.丹参。丹参是国家卫生健康委公布的可用于保健食品的中药,是重要大宗中药材,具有活血调经、祛瘀止痛、凉血消痈、除烦安神功效,主要用于治疗心脑血管疾病。从供给侧看,2020年,中国丹参种植面积15万亩,总产量12万吨,其中,云南省丹参种植面积约3.5万亩,年采挖面积3万亩,年产量1万吨,农业产值1.8亿元。从需求侧看,制药用丹参年需求量约为 10万吨,主要涉及30多种中成药。根据专家预测,国内用于保健食品消费的丹参用量大约为1万吨。综合供需市场分析,市场前景广阔。
7.滇重楼。重楼是百合科重楼属多年生草本植物滇重楼和七叶一枝花的干燥根茎,是我国传统中药材,具有清热解毒、消肿止痛、凉肝定惊功效。滇重楼是重楼药材的主要来源植物,全国重楼药材80%以上是滇重楼药材,云南省是滇重楼的原产区和主产区。滇重楼药材是云南白药、季胜德蛇药片、热毒清和宫血宁等多种中成药的主要原料之一。滇重楼提取物已被收入国家食品药品监督管理总局发布的《已使用化妆品原料名称目录》,可作为化妆品生产原料。目前以滇重楼为原料的产品主要有中药饮片、中成药、日用品、化妆品。国内以重楼为主要原料的药品主要涉及262种中成药,83种重楼制剂,涉及生产药企107家。
滇重楼的人工种植历史仅有40多年,云南省是国内开展滇重楼栽培相关研究最早的地区。随着滇重楼人工种植技术日趋成熟,近几年种植规模不断扩大,全省种植面积占全国面积的80%以上。2020年云南省滇重楼种植面积接近18.3万亩,产量9945.6吨,农业产值达53.1亿元,约占全省中药材农业产值的12.35%。
据不完全统计,目前重楼药材的年需求量为3000吨左右,已出现了供大于求的市场形势,导致市场价格逐年下滑。但是,内服药和化妆品市场对于重楼药品品质的要求,是目前云南滇重楼大棚种植逐步转入林下种植的必然选择。
8.草果。草果是姜科植物草果的果实,是国家卫生健康委公布的在限定使用范围和剂量内作为药食两用的中药,具有燥湿温中、除痰截疟、健胃消食等功效。草果也是一种调味香料,能除腥气,增食欲,被人们誉为调味食品中的“五香之一”。云南省是草果主产区,马关县2001年被农业部授予“中国草果之乡”称号,金平县也被称为“草果之乡”。
从供给侧看,2020年,中国草果种植面积约240万亩,总产量5.4万吨,其中,云南省草果种植面积220万亩,年采挖面积150万亩,年产量5万吨,农业产值22亿元。从需求侧看,制药用草果年需求量约为1万吨,主要涉及84种药品;根据专家预测,国内用于保健食品消费的草果用量大约为1万吨;近年来,草果年出口量大约1.5万吨,主要出口中亚、西亚国家。综合供需市场分析,云南省每年草果市场供应饱和或供大于求。因此,控制草果发展面积,提质增效,深化产品研发,开辟草果新用途将是未来草果的发展方向。
9.砂仁。砂仁为姜科植物阳春砂Amomum villosum Lour.的干燥成熟果实,具有化湿开胃、温脾止泻、理气安胎的功效,用于湿浊中阻、脘痞不饥、脾胃虚寒、呕吐泄泻、妊娠恶阻、胎动不安,是我国常用大宗中药材、四大传统南药之一,且收录于2002年国家卫健委发布的《既是食品又是药品的物品名单》(卫法监发﹝2002﹞51号)。1963年,阳春砂从广东省引种至云南种植获得成功,并于20世纪80年代在西双版纳大面积推广种植,现云南已成为砂仁的主要产区,种植面积和产量均占全国80%以上。2020年,云南省砂仁种植面积72万亩,产量1.65万吨,农业产值15亿元。2020年,云南获得了“金平砂仁”地理标志证明商标。
砂仁是治疗和预防肠胃病、安胎的药材,相关医药和保健品产业产值达上百亿元。砂仁也是常用的辛香料,作为调味品大量应用在食品烹饪上。全国有355个中成药、1082个方剂、65个国产保健食品中用到砂仁。《中华人民共和国药典》(2020年版)中收载的成方制剂中有134个组方中含有砂仁。随着人们生活水平提高和健康意识增强,砂仁的市场需求逐年增加,年需求量从20世纪70年代的500多吨,增加到近年的3000吨以上。
砂仁属于多年生、半阴生植物,适宜在北回归线附近及以南的热带、南亚热带气候区域的林下、林缘种植,不与粮食争耕地,是边疆少数民族地区乡村振兴的特色药材品种。云南砂仁产业具有得天独厚的优势和广阔的发展前景。
二、优势和机遇
(一)优势
1.自然条件优越。云南地形地貌独特,立体气候特征十分明显,为发展林下中药材种植提供了优良的自然条件。根据药用植物生活型统计,超过 1/3的药用植物是阴生或者半阴生植物,37.62%的药用植物适合生长在林缘或者林下。一般来说,林地的土壤不仅有机质高,而且良好的保肥、保水功能非常适宜药用植物生长。 云南省适宜林下栽种的道地药材很多,比如砂仁、草果、石斛、天麻等。
2.种质资源丰富。云南地处低纬度高海拔地区,既是“植物王国”,又是“药物宝库”,据第三次全国中药资源普查,云南省有药用生物资源6559种,其中药用植物资源6157种,居全国第一,为发展林下中药材提供了丰富、独特和优质的种质资源。
3.林地资源广阔。据2020年森林资源监测报告,云南林地面积4.24亿亩,森林面积3.74亿亩,森林覆盖率65.04% ,森林蓄积量20.67亿立方米,在已公布数据的省、自治区、直辖市中均居全国第二位。全省可供林下开发使用的人工商品林(有林地)面积8276.34万亩,其中:纯林和混交林5263.77万亩,乔木经济林2840.67万亩,竹林171.90万亩,为发展林下中药材产业提供了广袤的森林和林地资源。
4.关键技术突破。林下中药材种质资源收集、品种选育、种植及栽培管理技术研究已取得一定成果。到2020年底,全省共收集林下中药材种质资源1000多份,通过云南省林木品种审定委员会审(认)定林下中药材良种49个,涉及滇重楼、滇黄精、白及、三七、石斛、灯盏花、云木香、半夏、金银花、西南远志、粗茎秦艽、玛咖、薏米等13种,其中:审定6个,认定43个。通过审(认)定,林下中药材良种在生产中得到了一定的推广应用,其中滇重楼、滇黄精、白及、石斛、灯盏花等推广种植面积较大,目前林下中药材良种种植面积超过1万亩。2014年以来,中国工程院院士专家团队对三七进行了系统研究和开发,在澜沧县开展林下中药材生态种植关键技术研究,形成了具有完整知识产权的林下三七生产的重大科研成果和可持续的林下中药材种植技术体系,拥有开展三七、滇重楼等中药材种植的关键技术,总结出了可带动山区群众脱贫致富的产业扶贫示范推广模式。
5.中医药文化深厚。云南中药材种植历史悠久,各族人民群众通过不断探索和实践中药材种植,积累了丰富的医疗知识和经验,形成了傣医药、彝医药、佤药、苗药等形式多样、具有鲜明地方性和民族性的云南传统医药,为林下中药材产业发展奠定了深厚的人文基础。
6.配套政策逐步完善。中共云南省委、云南省人民政府高度重视林下经济发展,出台了《关于加快林下经济发展的意见》(云政发〔2014〕39号)。原省林业局编制了《林下经济发展规划纲要》,提出了包括林下中药材在内的林下经济发展目标任务。集体林权制度改革后,完善了林权流转、林业金融贷款、财政资金扶持等配套政策。2020年,国家发展改革委等十部门联合印发了《关于科学利用林地资源促进木本粮油和林下经济高质量发展的意见》(发改农经〔2020〕1753号),云南省林业和草原局制定出台了《关于促进林下经济高质量发展的七条措施》(云林发〔2020〕64号)和《云南省林下种植林地利用规范》(云林规〔2020〕4号),为深入推进林下中药材发展提供了政策保障。
(二)机遇
1.国家和云南省全力支持中医药产业发展的政策机遇。党的十八大以来,以习近平同志为核心的党中央高度重视中华优秀传统医药文化的传承发展,明确提出“着力推动中医药振兴发展”,并从国家战略的高度对中医药发展进行全面谋划和系统部署,明确了新形势下发展中医药事业的指导思想和目标任务,为推动中医药振兴发展指明了方向,提供了遵循。国家高度重视中药产业发展,国务院专门成立了中医药工作部协调小组,各级有关部门也出台了很多扶持中医药产业发展的政策。2017年7月1日,《中华人民共和国中医药法》颁布实施,2019年10月,《中共中央国务院关于促进中医药传承创新发展的意见》出台,2021年2月,国务院办公厅印发《关于加快中医药特色发展的若干政策措施》,为中医药产业高质量发展保驾护航。中药材产业作为云南省高原特色现代农业和打造世界一流“绿色食品牌”的十大重点产业之一,具有较好的产业发展环境。林下中药材产业作为中药材产业高质量发展的重要途径和重要组成部分,将面临良好的发展机遇。
2.大健康产业发展对高品质道地中药材产品需求不断增长。随着大健康产业的快速崛起,大众对道地中药材产品的需求日益旺盛。在战“疫”中,中医药深度介入诊疗全过程,显示了明显临床疗效,得到了越来越多国家民众的认可。党的十八大以来,我国提出发展生物医药等七大战略性新兴产业。拥有全国60%的药用动物、植物资源,天然药物品种及储量居全国第一的云南,具备发展生物医药产业的先天优势。2016年,云南省委、省政府决定加快推进生物医药和大健康等八大重点产业发展,加强顶层设计、高位推动。2020年7月27日,《中共云南省委 云南省人民政府关于加快构建现代化产业体系的决定》印发,提出了将健康服务业作为5个万亿级支柱产业之一,将生物医药产业作为8个千亿级重点产业之一重点培育的战略部署。聚焦高质量发展,结合中医“治未病”和治病防病理念,发展林下中药材产业,生产高品质的道地中药材产品,做大做强大健康产业和生物医药产业,将面临难得的发展机遇。
3.严格耕地管理为林下中药材发展拓展了空间。发展林下中药材种植,不仅能够让中药材回归山野林中,提高中药材品质,也能够充分利用云南省广阔的林地资源空间,为中药材种植规模不断扩大占用耕地问题提供了有效的解决方案。中药材种植回归山野林中,是对“严禁耕地非农化、防止耕地非粮化”的国家土地利用政策的有力响应,能有效减少中药材生产占用耕地的规模。
三、存在的问题
(一)经营主体少、散、小,产业处于低水平运营
林下中药材产业处于起步阶段,林下中药材种植以小规模散户为主,缺乏龙头企业带动,产供销信息不畅,种植户交流渠道匮乏,经营主体种植、销售存在盲目性,产量或供不应求或供大于求,产品供求关系失衡,种植户受市场价格波动影响遭受经济损失的风险较大。缺乏深加工,大部分中药材以原料销售,产业链短,附加值低,产业运营水平低。产地初加工一体化发展滞后,大多采用传统工艺,加工能力不足,药材品质不高。产地初加工是中药材产业链中最薄弱的环节和瓶颈。
(二)基础设施薄弱,经营理念落后
水、电、道路等基础设施建设十分薄弱,网络通信、仓储物流等设施未实现全覆盖,基地建设和生产过程存在机械化、设施化水平低等问题,流通、储运成本居高不下,严重影响林下中药材规模化发展和集约化经营,制约其向更高水平、更高层次发展。缺乏成熟的林下中药材丰产栽培技术,广大种植户靠传统经验进行管理,经营理念落后。
(三)品牌效应不明显,诚信体系建设缓慢
发展林下中药材种植,让中药材回归山林,把林下生境特性和中药材生物学特点相耦合,能生产出绿色有机、药效高、药力足的高品质中药材,特别是药食同源中药材。虽然云南打造了“文山三七”“昭通天麻”“龙陵石斛”等特色中药材品牌,但云南道地中药材品牌还不够多,影响力还比较弱,产品标准和产品检验检测体系还比较欠缺,中药材绿色有机认证、产品追溯体系建设尚处于起步阶段,云药诚信体系建设缓慢,云药品牌有待建设。
(四)科技水平不高,支撑能力不足
林下中药材缺乏专门的研究机构和技术推广机构,不论是中药材野生资源的保育促繁,人工种植的良种繁育、规范化培育,还是产品加工、认证和销售等均没有足够的科技支撑。种质资源保护、保存和良种选育研究工作薄弱,良种繁育基地建设滞后。目前还没有相对应的林下中药材种植(采集)标准、质量标准、食品安全标准等,产品标准体系不健全。技术人才缺乏,优秀人才储备不足,科学素养高、实践能力强的复合型人才更加稀缺。科技研发投入存在总量不足、精准度不够的问题,尚未形成以政府为主导、企业为主体、市场为导向、产学研相结合的科技创新体系,不能满足林下中药材产业高质量发展需要。一方面,栽培、保育等环节技术瓶颈尚未解决,存在无序和同质化生产现象;另一方面,林下种植不规范现象时有发生,存在破坏森林资源隐患。
第二章 总体思路
一、指导思想
以习近平新时代中国特色社会主义思想为指导,深入贯彻习近平生态文明思想,践行新发展理念,融入新发展格局,按照“大产业+新主体+新平台”发展思路,以深化供给侧结构性改革为主线,以云南道地药材和特色药材为重点,科学、规范、有序发展林下中药材,坚持生态优先、合理利用、绿色发展,强化创新驱动、龙头带动、融合发展,鼓励林下中药材种植基地与康养、科普、旅游相融合,探索融合创新发展的新路径、新业态、新模式;抓实良种繁育、基地建设、主体培育、品牌打造、市场建设、科技支撑等关键环节,着力提升林下中药材产业的设施化、有机化、数字化、品牌化、市场化发展水平,推动林下中药材产业高质量发展,努力把林下中药材打造成“云药”高端品牌,将云南建成全国规模最大的高品质中药材生产基地,为推动乡村振兴、打造世界一流“绿色食品牌”作出新贡献。
二、基本原则
(一)生态优先,绿色发展
发展林下中药材要注重与生态相协调,确保生态不受破坏。重点在人工商品林、退耕还林地发展林下中药材。强化林地利用监管,严格管控林地利用范围和开发利用强度,依法执行林木采伐制度,严禁以发展林下中药材为名擅自改变林地性质或乱砍滥伐,确保林下中药材产业科学、规范发展。
(二)突出特色,高点定位
依托云南中药材种质资源优势、自然条件优势,聚焦“十大云药”,优选适合林下种植、历史悠久、特色鲜明、品质优良、在国内外市场优势突出、产业前景广阔的中药材品种重点发展,适当发展一般品种,突出小而精、小而优、小而特。坚持高点定位,突出特色,品质优先,着力打造“云药”高端品牌,引领云药产业发展。
(三)政府引导,市场主导
发挥政府引导作用,强化规划引领、政策引导,完善服务体系,营造公平竞争的营商环境,加强监督管理,规范市场行为。充分发挥市场配置资源的决定性作用,培育林下中药材经营主体,发挥龙头企业、专业合作组织的示范带动作用,建设林下中药材种植示范基地,引导社会资本参与林下中药材生产基地建设。
(四)合理布局,严格管控
依据中药材品种生态特性、区位条件、发展水平,定品种、定产地,科学布局林下中药材生产基地,形成布局合理、特色鲜明、供给有力的林下中药材生产格局。规范林下中药材生产基地管理,推行林下中药材品种、投入品使用、销售情况台账管理制度。加强种植规模、产品质量管理。通过科学规划、年度计划强化管控、适时调节,切实把林下中药材发展规模控制在合理范围,防止一哄而上,无序发展。
(五)科技支撑,创新驱动
加强中药材基础研究,将基因组学、分子生物学等现代技术应用于育种环节,加快林下中药材育种创新,培育一批抗逆性强、品质优良、性状稳定的林下中药材品种。依托院士专家团队,加快林下中药材有机栽培新技术、新模式研究。制定林下中药材生产标准、检测标准和产品标准,推动建立体现质量第一、效益优先导向的市场定价标准。加快产品创新、组织创新、管理创新,在创新中形成新特色、新优势。
三、发展目标
到2025年,云南省林下中药材产业体系骨架基本形成,林下中药材产业全国第一的地位初步确立,品牌效应基本凸现,一批具有市场影响力和知名度的林下中药材新型经营主体基本形成。初步建成主要林下中药材品种的规范化、绿色化、有机化生产体系和较完善的现代化产业服务体系。
到2025年,实现林下中药材种植面积430万亩以上,其中新增规范化种植基地规模80万亩,绿色认证、有机认证基地规模逐年增加。林下中药材年产量50万吨以上,实现农业产值300亿元以上,农产品加工产值150亿元,批发零售与文旅服务产值200亿元,综合产值650亿元以上,林下中药材产值占全省中药材总产值的比重显著提高。新增培育林下中药材生产省级龙头企业20家以上,总数达到100家以上,力争培育一批国家级重点龙头企业。创建5~10个在全国有影响力的林下中药材品牌。
第三章 发展品种与总体布局
一、发展品种
(一)品种选择原则
1.药材道地性。所选品种为云南传统道地药材,具有名、特、贵、优等特点,或已广泛引种成功、品质优良的名贵中药材。
2.适宜林下发展。所选中药材品种应适宜在林下发展,以适合回归山林、还其本原、培育道地药材为前提。
3.经济效益显著。优先选择药食同源、并具有较好经济效益的品种作为林下中药材发展品种。
4.产业基础良好。所选品种应在云南省已广泛栽培、具有一定的产业规模和产业链,市场前景良好。
(二)品种选择
1.重点发展品种:充分结合云南“十大云药”,选择三七、天麻、滇黄精、云茯苓、石斛(铁皮石斛、紫皮石斛)、丹参、滇重楼、草果、砂仁等9种作为林下中药材重点发展品种。
2.一般发展品种:结合云南省中药材产业“十四五”发展规划,选择滇龙胆、红花、半夏、珠子参、白及、云当归、秦艽、南板蓝根等作为一般发展品种。
二、总体布局
(一)发展区域布局
根据重点发展品种的生物学特性及县域中药材产业发展基础,进行发展区域布局。林下中药材种植布局于昆明、昭通、曲靖、楚雄、玉溪、红河、文山、普洱、西双版纳、大理、保山、德宏、丽江、怒江、临沧等15个州(市),共确定30个重点发展县(市、区)和45个一般发展县(市、区)。具体布局详见表3-1。
(二)州(市)重点县(市、区)及重点品种布局
林下中药材重点发展县(市、区)涉及昆明、昭通、曲靖、楚雄、玉溪、红河、文山、普洱、大理、保山、德宏、丽江、怒江、临沧等14个州(市),共30个县(市、区)。各州(市)的重点县(市、区)及重点发展品种详见表3-2。
(三)产地加工布局
选择林下中药材相关重点县(市、区)建设或提升改造产地初加工生产线,开展林下中药材净制、切制、干燥、分级、包装、保鲜、仓储等初加工生产。建设清洁、规范、安全、高效的现代化药材加工厂,保障林下中药材初加工产品质量,严格管控林下中药材原料和初加工产品流向。
(四)交易市场布局
完善林下中药材交易市场体系,依托云南国际中药材交易中心建设和文山三七、昭通天麻、龙陵石斛等专业交易市场以及产地加工,结合现有农产品综合交易市场,构建区域林下中药材交易网络,集中药材分级、包装、加工、仓储、物流为一体,连接电商平台,融入快速投递系统,实现产业基地、经销商、客户等协同对接管理,提升林下中药材产品运转时效、减少中间环节。
第四章 重点任务
一、良种繁育
在“前端”种业发力,加强良种繁育,确保种源优良,从源头上保证药材品质。利用现代种苗繁育技术,培育性状稳定的优良种苗,降低人工育种成本,提高种苗均一品质。鼓励经营主体注重科技创新,育繁推一体化发展。
根据发展规模和布局,依托现有良种繁育基地完善或新建区域性的良种繁育基地。为提高良种繁育基地土地利用率和用地保障,依托相关县(市、区)的中心苗圃或保障性苗圃建设,以重点品种为主,兼顾其他品种,以州(市)为单元,建立设施化、规范化的良种繁育基地,每个州(市)根据实际情况建1~4个良种繁育基地,确保区域林下中药材发展所需良种供应。
二、基地建设
(一)林下中药材种植林地利用要求
林下中药材种植林地利用以人工商品林地和退耕还林地为主,严格控制林地利用范围。
1.林地利用范围
为确保森林生态系统质量和功能稳定性,林下中药材种植利用林地必须符合《云南省林下种植林地利用规范》(云林规〔2020〕4号)(以下简称《规范》)的相关规定,限定种植范围,最大限度地减少对林地可能产生的不良影响。其次,应选择土壤质地良好、无污染、重金属不超标的林地开展林下中药材种植。
2.主要中药材品种重点利用的林地类型
结合《规范》,按照各药用植物的生物学特性,坚持适地适品种的原则,在人工商品林地范围内合理确定允许利用的林地类型。其中滇重楼、滇黄精、丹参等重点发展品种和半夏等一般发展品种重点选用核桃等乔木经济林地作为林下种植的林地类型。
(二)规范化种植基地及高标准示范基地建设
遵从药用植物品种的生物学特性和道地性原则,在适宜区大力推行“龙头企业+合作经济组织(基地)+农户”的经营模式,以产业化建设、规模化经营、标准化生产为方向,按照各品种的规范化种植标准,建立林下中药材规范化种植基地和示范基地。实行生态化种植,鼓励开展林下中药材产地和初级产品绿色认证、有机认证和森林生态标志产品认证,积极推进林下中药材种植基地申报定制药园,与大型药企建立合作关系,开展订单生产。
1.规范化种植基地建设
通过新建基地和现有基地提质增效两种方式,建设林下中药材规范化种植基地。到2025年,全省林下中药材规范化种植基地在地规模达到150万亩。其中新增发展规范化种植基地在地规模80万亩,提质增效规范化种植基地在地规模70万亩。
新增种植基地,均按规范化种植标准进行建设,70%以上规模布局在各品种重点县(市、区),30%以内规模布局在一般县。草果和砂仁,按照规范化种植标准,实施现有基地提质增效,80%的规模布局在重点县(市、区),20%的规模布局在一般县。
2.高标准示范基地建设
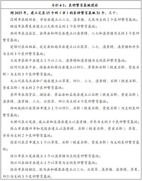
为强化示范引领,规划建设11个高标准种植示范基地。其中:对涉及新增规模的三七、天麻、滇黄精、云茯苓、石斛(铁皮石斛、紫皮石斛)、丹参和滇重楼等7个重点发展品种以及稳定现有规模、开展提质增效的草果和砂仁等2个重点发展品种,分别选择基础条件较好的1个重点发展县(市、区)建立1个相对集中连片、规模不低于300亩的高标准种植示范基地;对一般品种,也根据情况,选择基础条件较好的县(市、区)建立2个规模不低于300亩的高标准种植示范基地。
依托龙头企业等现有经营主体,选择种植较为规范的中药材基地完善水、电、路等配套基础设施,提质增效、建设高标准种植示范基地。从林地选择(林地类型、海拔、土壤、优势树种、郁闭度、林分湿度等)到适度整地、栽培措施、水肥管理、病虫害防控、适时采收等全过程开展规范化、标准化、仿野生和生态种植及管理技术示范。将示范基地建设与5G、物联网、人工智能等技术相融合,积极打造数字化示范基地,力求实现示范基地全方位数据监测与分析,实现种植生产和管理的信息化、可视化和智能化,为示范基地中药材质量全程追溯提供保障。
3.主要品种种植基地规划
(1)三七
期末达到林下三七规范化种植基地在地规模10万亩。以重点县(市、区)为主,兼顾一般县(市、区),选择适宜的林地类型新增建立三七规范化种植基地在地规模9万亩。其中在重点县(市、区)选择基础条件最佳的发展区域建立1个规模不低于300亩的高标准种植示范基地。
(2)天麻
期末达到林下天麻规范化种植基地在地规模20万亩。以重点县(市、区)为主,兼顾一般县(市、区),选择适宜的林地类型新增建立天麻规范化种植基地在地规模10万亩,其中在重点县(市、区)选择基础条件最佳的发展区域建立1个规模不低于300亩的高标准种植示范基地。
(3)滇黄精
期末达到林下滇黄精规范化种植基地在地规模14万亩。以重点县(市、区)为主,兼顾一般县(市、区),重点选用核桃、西南桦、旱冬瓜等人工商品林地新增建立滇黄精规范化种植基地在地规模12万亩。在重点县(市、区)选择基础条件最佳的发展区域建立1个规模不低于300亩的高标准种植示范基地。
(4)云茯苓
期末达到林下云茯苓规范化种植基地在地规模18万亩。以重点县(市、区)为主,兼顾一般县(市、区),选用云南松、思茅松人工商品林地新增建立云茯苓规范化种植基地在地规模17万亩。林地抚育间伐后形成的伐桩以及主伐商品材的采伐段木和梢头小料均可作为菌材加以利用。在重点县(市、区)选择基础条件最佳的发展区域建立1个规模不低于300亩的高标准种植示范基地。
(5)石斛(铁皮石斛、紫皮石斛)
期末达到林下石斛(铁皮石斛、紫皮石斛)规范化种植基地在地规模6万亩。以重点县(市、区)为主,兼顾一般县(市、区),重点选用商品乔木林地,采用在树上捆绑的方式仿野生新增规范化种植基地在地规模4万亩。在重点县(市、区)选择基础条件最佳的发展区域建立1个规模不低于300亩的高标准种植示范基地。

(6)丹参
期末达到林下丹参规范化种植基地在地规模6万亩。以重点县(市、区)为主,兼顾一般县(市、区),重点选用核桃等乔木经济林地新增建立丹参规范化种植基地在地规模5万亩。在重点县(市、区)选择基础条件最佳的发展区域建立1个规模不低于300亩的高标准种植示范基。

(7)滇重楼
期末达到林下滇重楼规范化种植基地在地规模4万亩。以重点县(市、区)为主,兼顾一般县(市、区),重点选用核桃、西南桦、旱冬瓜等人工商品林地新增建立滇重楼规范化种植基地在地规模3万亩。在重点县(市、区)选择基础条件最佳的发展区域培育建立1个规模不低于300亩的高标准种植示范基地。

(8)草果
期末草果种植基地在地规模稳定在220万亩,其中,以重点县(市、区)为主,兼顾一般县(市、区),对现有基地提质增效建立规范化种植基地在地规模50万亩。在重点县(市、区)选择基础条件最佳的发展区域建立1个规模不低于300亩的高标准种植示范基地。

(9)砂仁
期末砂仁种植基地在地规模稳定在72万亩,其中,以重点县(市、区)为主,兼顾一般县(市、区),对现有基地提质增效建立规范化种植基地在地规模20万亩。在重点县(市、区)选择基础条件最佳的发展区域建立1个规模不低于300亩的高标准种植示范基地。

(10)其他一般品种
重点在核桃等经济林主产州(市)相关县(市、区),选择林地空间较开阔、植株比较稀疏的产前期或初产期核桃等经济林地,新增发展红花、半夏等其他一般品种20万亩,稳定滇龙胆等现有规模,期末一般品种在地总规模达到60万亩以上。在重点县(市、区)选择基础条件最佳的发展区域建立2个规模分别不低于300亩的高标准种植示范基地。

三、产地加工
在林下中药材种植区域合理布局初加工生产线,推进林下中药材产地加工与饮片生产一体化,减少损耗,保存有效成分,提高药品质量和经济效益。以龙头中药材饮片药企带动药材种植专业合作社参与,立足产地,建立包括中药材净制、切制、炮制、干燥、分级、包装、保鲜、仓储等生产过程的产地初加工基地,提升产地初加工水平。
依托中药材生产龙头企业对基地产出的中药材开展精深加工,实现林下中药材价值提升。吸引药企、药商建立与产地的直接联系,降低成本,运用企业的核心加工技术和先进设备,将高品质原料加工形成高质量的特色药品,提高药品的市场竞争力。
加大林下中药材副产品的研发力度,提高药材利用率和原料加工率,延伸产业链,提高附加值。创新驱动,促进加工生产与工业互联网标识解析技术相结合,联通产品、机器、车间和工厂,促使底层标识数据规模化采集、信息系统间数据共享,实现加工生产过程的自动化、智能化和标准化。

四、融合发展
林下中药材产业是大健康产业的重要组成部分,一、二、三产融合发展是产业发展的必然趋势。林下中药材产区应与“健康生活目的地”建设有机结合,推进林下中药材种植、产地初加工与休闲旅游、森林康养、自然教育、中药文化传播等融合发展,通过在林下中药材产区开辟中药材种植体验、中药文化和药食养生文化科普、鲜药配方、康体等服务类项目,提升林下中药材产区的价值链。运用移动互联技术,借助移动终端开展林下中药材文化传播和林下中药材产品科普活动,让大众更多地了解和使用林下中药材产品。在符合生态保护要求和不影响生态功能的前提下,经科学论证,将林下中药材产区积极融入区域性整体旅游目的地建设,建设一批林下中药材与健康文化旅游融合发展的示范园。结合主要中药材品种的特性,发挥优势,打造不同类型的融合发展示范园。
石斛(铁皮石斛、紫皮石斛)、丹参、滇重楼、白及、红花等种植基地,可依托药材植物优美的花形、花色和观赏价值,开发以观花为主的生态旅游融合发展示范园;借助重点产区相关旅游景区平台,建立药品旅游融合发展示范园,向游客提供林下中药材产品品鉴的机会,宣传品牌,扩大品牌知名度,促进林下中药材产区与旅游业的融合发展;三七、天麻、云茯苓、滇黄精、草果、砂仁等重点产区,结合森林康养,引驻国内知名餐饮企业开设药食药膳体验店,建立药补食疗融合发展示范园,根据《药食同源药膳标准通则》,开发菜谱、产品和炖汤中药包,促进林下中药材产区与餐饮服务业的融合发展;以林下中药材野生种质资源收集保存圃、良种繁育基地、示范种植基地、主要药材产地初加工基地为依托,建立以林下中药材植物资源图谱、中药科普、文化展示等为主题的林下中药材博览园,促进林下中药材产区与自然教育、科普宣传、文化推广的融合发展。

五、主体培育
(一)培育龙头企业
开展精准招商,引进一流企业,加大对本土起点高、规模大、带动力强的林下中药材种植及产地初加工生产企业的培育力度,培育一批有代表性、有影响力和知名度的林下中药材种植及产地初加工龙头企业。充分发挥龙头企业的引领、带动和辐射作用,推动林下中药材产业集约化、集聚化、产业化发展。加强林下中药材产业化龙头企业的认定、监测,围绕企业运营过程中的突出问题,制定扶持政策,变普惠政策为精准扶持,做强做大领军力量,促进林下中药材产业健康持续发展。
(二)发展林下中药材种植专业合作社
鼓励和支持组建林下中药材种植专业合作社,规范其发展,加强建设指导,健全规章制度、完善运行机制、加强民主管理、强化财务制度、优化利益分配,保障社员合法权益。鼓励发展股份合作社,支持农户依法以资金、林木、林地、产品、劳力等形式出资或折资折股入社形成利益共同体,由股份合作组织经营或统一对外出租,所得收益按股份进行分配。推广“保底收益+按股分红”等模式,保障农民合法权益。
(三)培育种植大户
鼓励林农按照自愿有偿原则,依法通过林权流转、租赁、合作经营等形式,适度规模经营,将分散的林地集中经营、统一管理用于种植林下中药材,不断提升林下中药材基地建设的组织化、规模化、标准化和产业化水平,提高整体规模效益,促进产业发展、林农增收。

六、品牌打造
开展“三品一标”、国家森林生态标志产品认定,积极打造林下中药材区域公用品牌、企业品牌。实施大企业集团品牌发展战略,发挥大企业集团和行业龙头骨干企业在品牌创建中的主导作用,积极争创知名品牌。积极支持林下中药材特色品种、大品种、药食两用品种原产地、主产区、集散地申请“地理标志证明商标”“地理标志保护产品”“农产品地理标志登记”等,打造知名区域品牌;开展国家森林生态标志产品认定;积极开展基地和产品的有机认证,扩大有机中药材市场份额;发掘整理彝医药、傣医药、藏医药及云南其他特色少数民族医药文献,扶持民族药医院制剂开发与使用,培育一批民族药材品牌;强化品牌宣传,积极参与南博会、昆明农博会等重大展会推介,开展“云南林下中药材”品牌宣传,支持和鼓励龙头企业等品牌创建主体举办形式多样的品牌推广活动,参与“绿色食品牌”“十大名药材”评选,全方位、多层次地打造“云南林下中药材”这张名片。

七、科技支撑
(一)种质资源保护
加强野生药用植物种质资源的就地保护或迁地保护,建立濒危野生药用植物保护点、濒危野生药用植物种质资源收集保存圃,开展濒危稀缺中药材繁育及回归研究,加强珍稀濒危药用植物种质资源的抢救和保护研究,对省内外优质林下中药材种质资源进行引种保存,并进行观测、试验和研究。支持在滇科研机构积极争取国家支持,建立云南药用植物种质资源库。
(二)良种选育
开展林下中药材良种定向选育研究,将现代生物技术和常规育种方法相结合,以三七、天麻、滇黄精、云茯苓、石斛(铁皮石斛、紫皮石斛)、滇重楼等道地药材和特色药材为重点,定向选育优质、高效、抗逆性强、抗病虫害的中药材新品种,开展适合林下种植良种的选育研究和应用,力争在良种选育和新品种培育等方面取得突破。积极推进林下中药材良种的审(认)定和推广工作。
(三)种植及加工技术研究
开展林下中药材良种繁育、野生中药材人工繁育、林下仿野生种植、病虫草害绿色防治、生态种植等技术研究,建立完善的中药材良种繁育和规范化种植技术体系。支持挖掘和继承道地中药材产地加工技术,结合现代生物技术创新提升,建立优质中药材标准化生产和产地加工技术规范体系。开展中药饮片加工技术集成和工艺创新,提升中药饮片生产装备制造水平,实现中药饮片生产清洁化、连续化、自动化和标准化。开展林下中药材储藏技术研究,加强低温冷冻干燥、节能干燥、无硫处理、气调贮藏等新技术的推广应用,减少药效损失,提高产品质量。
(四)标准规范制定
加强林下中药材标准规范研究制定,涵盖种植、产地加工、经营和管理各环节。按照国家药品监督管理局制定的《中药材生产质量管理规范》的要求,研究制定天麻、滇重楼、石斛(铁皮石斛、紫皮石斛)、滇黄精、云茯苓等主要林下中药材品种从林地选择、种苗质量、栽培技术、园地管理到产地加工等各环节的技术规范和标准。科学合理地制定林下中药材质量标准,对林下中药材种植从土壤分析检测到产出产品全过程加强检验和有机认证,为推进林下中药材优质优价品牌策略提供技术支撑。
(五)科技创新平台建设
支持在滇科研机构积极争取国家林下中药材领域创新平台建设重大工程落地云南,积极开展共性技术和关键性技术研究、集成和示范,对林下中药材种苗繁育、种植技术、储藏运输、生物防治、有机肥料、产地初加工技术及产品开发、克服连作障碍、新品种选育等领域展开重点攻关;加强新技术应用、应用基础研究以及产业支撑技术研发,开展技术授权点认证,为林下中药材产业发展提供强有力的科技支撑。

八、质量保障
(一)中药材质量管理
严格实施《中药材生产质量管理规范》和《药品经营质量管理规范》,提升林下中药材生产质量管理水平。构建林下中药材全程质量管理体系,完善种子种苗、投入品管理、档案记录、产品检测、合格证准出等制度。研究制定林下三七、天麻、滇黄精等中药材产品质量地方标准,探索制定林下中药材质量管理规范激励政策,鼓励林下中药材种植企业生产林下中药材精品。严厉打击在种子、种苗以及药材贸易中的假冒伪劣行为和非法加工行为,鼓励中药生产企业使用源头明确的优质林下中药材原料。推进企业诚信体系建设,加大失信联合惩戒力度。
(二)质量检验检测
在主产州(市)、县(市、区)建立完善林下中药材的质量检测体系,提升检测能力,完善检测制度,加大抽样检测力度,公开发布抽检结果。建立健全第三方质量检测体系,在推进林下中药材种植有机认证过程中,通过政府质量监督部门授权的第三方质量检测机构或社会中介组织,依法独立承担从土壤分析检测到产出产品全过程的检验和有机认证,并将认证产品纳入市场准入条件。
(三)追溯体系建立
鼓励林下中药材种植、生产企业申请使用“云药质量追溯平台”建立追溯体系,完善林下中药材产品质量安全全程追溯机制,采集产品种植、生产、流通和消费等主要环节信息,通过物联网、区块链等信息技术和先进的编码技术,形成“来源可查、去向可追、质量可控、责任可究”完整的信息溯源链条,实现产品的全周期信息可追溯,并接入云南省重要产品追溯协同平台、云南省大数据公共服务平台、国家重要产品追溯管理平台等政府监管平台,实现林下中药材追溯信息的政府监管和共享。强化政府公共服务、行业自查自律及消费者查询监督相结合的产品质量安全监督机制,保障消费者合法权益。

九、服务平台
(一)交易市场搭建
依托昆明市菊花园中药材交易市场、文山三七国际交易中心、小草坝天麻国际交易中心等3个现有中药材交易市场,在建的云南国际中药材交易中心,以及其他中药材交易市场,开展林下中药材产品线下线上销售。结合省级中药材行业统计信息数据网络平台,完善林下中药材市场信息服务平台建设,开展全省林下中药材种植、产地加工、销售信息数据收集和发布,通过互联网对接国内各大中药材交易市场供求信息,建立预警机制,引导经营主体及时调控林下中药材生产规模,避免盲目发展造成经营损失。支持和鼓励各级政府部门、行业协会和企业联盟举办林下中药材产品展销、会展活动。
(二)电商平台搭建
搭建面向全国的中药材产品销售电商平台,加快林下中药材新型现代营销体系建设。依托“十二省(区、市)中药材采购联盟”等,对接国内中药材加工龙头企业、专业合作组织与大型中药材批发市场,建立长期产销协作关系,推进云南林下中药材集中带量采购和销售,将优质的林下中药材产品推向国内、国际市场,扩大品牌知名度和市场影响力。引导省内电商与国内大型电商平台合作,开展直播销售,共建林下中药材直销直供产地加工基地。完善产品电子商务基础环境,加强林区通信网络及基础设施建设,为本地电商发展提供全流程的运营支撑服务,促进大数据、云计算、物联网等新一代信息技术在林下中药材产品物流配送、网络营销、电子支付等方面的应用。

第五章 林地监管与生态监测评估
一、林地监管
县级林草主管部门为林下种植行业的管理责任单位,对林下中药材种植林地利用范围、利用强度进行规范监管,充分利用“天空地”一体化监测手段,对利用林地范围、作业规范性和强度等适时开展监测和管理,保障林地利用安全。
(一)负面清单
为科学合理、依法依规开展林下中药材种植,依据《云南省林下种植林地利用规范》(云林规〔2020〕4号),制定以下准入负面清单,林草主管部门对林下中药材种植实行负面清单管理:
1.禁止改变林地用途;
2.禁止种植有害以及未经生态风险评估的外来物种;
3.禁止违规种植与毁林开荒;
4.禁止造成土地污染、水土流失;
5.禁止在国家公园及自然保护区、自然公园中属于禁止开发的林地,以及国家一级公益林、林地保护等级为Ⅰ级的林地、天然林重点保护区域内的林地、饮用水水源一级和二级保护区范围内的林地、珍稀濒危野生动植物重要栖息地(生境)等林地内开展林下中药材种植;
6.禁止在自然保护地内开展违反自然保护地法律法规及管理政策、与保护目标不相一致的林下中药材种植项目;
7.在限制利用的林地(包括:自然公园中属允许利用的林地,除国家一级公益林外的其他公益林,除划定为天然林重点保护区域外的其他天然林,除饮用水水源一级、二级保护区外的准保护区)内开展林下中药材种植,禁止进行林地清理,只能进行小块穴状整地;
8.在人工用材林、人工能源林内开展林下中药材种植,禁止采用全面整地、炼山等整地方式。
(二)种植及用地管理
依据林下种植林地利用的相关规定和要求,经营主体在开展林下中药材经营活动前,应向县级林草主管部门进行备案,必要时还需编制实施方案、森林生态功能影响评价报告。经营主体依据备案表或实施方案所拟定的经营规模和用地范围,按“限制利用林地”和“优先利用的林地”不同经营强度要求,开展林下中药材种植经营活动。严格按本规划和年度实施方案控制林地利用规模、严格选用林地,积极稳妥、科学有序推进林下中药材种植。依法依规,严格加强林下中药材直接为林业生产经营服务的工程设施用地管理。
(三)政府调控与企业义务
深化政府“放管服”改革,切实加强对林下中药材种植监管,并对发展区域、发展规模进行调控,实行统一规划。林下三七、滇黄精、石斛(铁皮石斛、紫皮石斛)、天麻等技术团队可对种植企业(专业合作社)进行技术培训,实行技术授权。种植企业(专业合作社)在开展种植时,应按备案表中填报的面积实施,禁止超范围利用林地,应主动严格遵守新修订的《中华人民共和国森林法》和森林资源管理相关规定,遵守技术团队的技术标准,积极采取防火、防盗以及防鼠措施,开展有机种植,不施用化学肥料,不使用化学农药。鼓励种植企业(专业合作社)将经营利润用于巩固脱贫成果等公益事业或提高林地租金使农民受益。
二、生态监测评估
(一)生态监测
由第三方生态监测评估机构对全省重点发展的林下中药材种植基地,每年开展生态监测与评估。研究制定生态监测技术规程,编制生态监测实施方案,将林地利用、生态评价、林木生长量等指标纳入监测评估体系,并不断完善生态监测指标体系。在典型种植区域科学布设生态监测样点,确保监测样点覆盖林下中药材种植全部类型,并具代表性。
(二)生态评估
由第三方生态监测评估机构,通过对相同中药材品种、不同经营强度或不同种植模式下的监测指标进行对比,分析变化规律,计算开展林下中药材种植前后的森林生态系统服务功能价值,科学评估分析不同林地利用强度和林地利用方式对森林生态系统服务功能的影响,探索林下中药材种植林地合理利用强度,为科学规范发展林下中药材种植和促进森林可持续经营提供基础数据和理论支撑。每年编制《云南省林下中药材种植生态监测评估报告》,适时编制林下中药材重点品种的生态监测评估报告。鼓励各州(市)自行开展相应的生态监测评估。
第六章 实施保障
一、加强组织领导
云南省人民政府建立由省政府分管领导任召集人,省林草局长和省政府办公厅一位督查专员任副召集人,省发展改革委、省工业和信息化厅、省科技厅、省财政厅、省农业农村厅、省卫生健康委、省市场监管局、省林草局、省投资促进局、云南农业大学等部门(单位)分管领导为成员的云南省林下中药材产业发展联席会议制度,对全省林下中药材产业发展工作加强组织领导,强化统筹协调,形成工作合力。定期或不定期召开联席会议,研究相关政策措施,协调解决工作推进中遇到的重大问题,在政策、规划、项目、技术、标准、资金、监测、市场等方面督促相关部门(单位)推进工作落实。将林下中药材产业作为中药材产业的重要组成部分和转型升级发展方向,纳入云南省打造世界一流“绿色食品牌”重点支持范围。
二、争取财政投入
在确立企业和专业合作组织等市场经营主体作为投资主体地位的基础上,政府应充分发挥财政资金的引导放大和对社会资本的撬动作用,加大财政投入力度,加强和优化公共服务,扶持林下中药材全产业链的健康发展。积极争取国家加快中医药特色发展的相关政策措施、工程项目和扶持资金落地云南,特别是道地中药材提升工程。重点争取中央财政在林下中药材种质资源保护、良种选育和良种繁育、种植标准化示范基地建设和科技推广、标准及规范研究制定、林下中药材质量管理体系和产品追溯体系等林下中药材产业公共领域的项目扶持。
积极争取国家和省级财政相关奖补和支持政策落地。按照省级财政将对编制国家标准、行业标准、地方标准或团体标准的主体给予相应补助的政策,加大对林下中药材标准化建设的财政支持力度。积极争取国家和省级财政对林下中药材新品种选育、示范推广的支持,促进和完善林下中药材资源保护利用。将符合条件的林下中药材种植和初加工机械争取纳入农机补贴范围。积极争取财政支持,对符合条件的林下中药材产业经营主体贷款实行财政贴息,充分发挥财政资金杠杆撬动作用,引导社会资本和金融资本参与林下中药材产业建设。
林下中药材产业是巩固脱贫成果与助推乡村振兴的重要抓手,积极争取支持乡村振兴的相关专项资金列入林下中药材产业的财政扶持资金来源渠道,统筹、整合使用。为保障林下中药材绿色、有机和道地品质,必须强化林地监管,确保林地资源安全,对林下中药材开展绿色有机认证、产品追溯、地理标志证明商标等工作给予财政资金支持。加大林下中药材种植基地的道路、水利、电力、通信等基础设施的投入,将其纳入行业发展规划并优先支持。
对纳入规划的30个重点发展县(市、区),在各类政策、财政资金投入、项目建设方面给予倾斜,优先扶持。
三、强化金融支持
鼓励金融机构在商业可持续、风险可控的前提下,针对林下中药材产业特点,合理确定贷款期限和贷款利率,加大信贷投入。落实支持小微企业、个体工商户和合作社的普惠金融服务税收优惠政策。将符合条件的林下中药材产业贷款纳入政府性融资担保服务范围,鼓励发展基于森林资源的绿色金融产品。建立林下中药材产业投融资项目储备库,推进银企对接。鼓励保险机构进一步扩大林下中药材产业保险的业务范围。对参与林下中药材产业发展、符合条件的返乡入乡创业人员,按规定给予税费减免、创业补贴、创业担保贷款及贴息等创业扶持政策。
四、加强政府服务
各级相关政府部门应切实履行好政府职能,提高服务质量和监管水平,加大招商引资力度,在创建公平竞争的营商环境、政策落实(如价格政策、利率政策、税收政策和补贴政策等)、技术研发和人才培养、标准制定和质量管理、行政许可、项目审批、中介服务事项、公共服务平台搭建、产业统计等方面加强服务,深入推进政府职能转变,简政放权,构建“亲”“清”的新型政商关系。
县级以上林草主管部门对规划范围内拟开展林下中药材种植的人工商品林地,符合条件实施低效林改造、中幼林抚育的,应给予项目支持和倾斜。在需要使用木材培养共生菌的天麻、云茯苓等林下中药材生产过程中,相关县(市、区)的林草主管部门应加强服务,根据云南省“十四五”期间年森林采伐限额指标分解情况,积极为生产经营主体与具有森林采伐指标的国有林场或集体(个人)牵线搭桥,搭建对接平台,确保天麻、云茯苓生产所需木材供应。
五、完善用地保障
林下中药材种植基地布局应符合各级国土空间规划,严格落实生态保护红线、永久基本农田和城镇开发边界等三条控制线的管控要求。在林地上修筑直接为林业生产经营服务的工程设施,符合国家有关部门规定标准的,由县级以上林草主管部门批准,不需要办理建设用地审批手续;超出标准需要占用林地的,应当依法办理建设用地审批手续。在不采伐林木、不影响树木生长、不造成环境污染的前提下,允许放置移动类设施,利用林间空地建设必要的生产管护设施、生产资料库房和采集产品临时储藏室,相关用地均可按直接为林业生产服务的设施用地管理,并办理相关手续。
六、加强人才培养
加强林下中药材产业人才队伍建设,完善人才引进、选拔、培养、考核、使用机制,围绕重点领域,努力培养一批有战略眼光、有市场驾驭能力、懂管理的企业家队伍,培养一批有能力、敢担当的林下中药材产业职业经理人,造就一批科技、管理和营销领军人才;充分发挥各领域人才资源优势,以提高科技创新能力和企业管理水平为目标,以创新人才工作机制和环境为手段,打造一批竞争有力的科技创新团队、品牌营销团队,着力解决产品生产的重大科技问题、产业链和企业管理问题、产品和平台推广营销问题;构建林下中药材专业技术人员继续教育体系,建立科技交流平台,注重与科研院所、高校和高新企业之间的学术、技术交流,强化培训方式、方法创新,加大网络培训力度。
附 录
名词解释
1.林下中药材种植:合理利用林下土地资源,遵循可持续经营原则,在乔木林、灌木林下开展以取得经济收益为目的的中药材种植活动。
2.人工商品林地:由人工直播(条播或穴播)、植苗、分殖或扦插造林形成的(含人工林采伐后萌生形成的),以生产木材、竹材、薪材、干鲜果品和其他工业原料等为主要目的的森林、林地,包括人工用材林、人工能源林和人工经济林。
3.退耕还林地:实施退耕还林工程后,所种树种已达成林年限的林地(核桃等经济树种的成林年限为2年)。
4.自然保护地:由各级政府依法划定或确认,对重要的自然生态系统、自然遗迹、自然景观及其所承载的自然资源、生态功能和文化价值实施长期保护的陆域或海域,包括国家公园、自然保护区、自然公园。
5.国家公园:以保护具有国家代表性的自然生态系统为主要目的,实现自然资源科学保护和合理利用的特定陆域或海域,是我国自然生态系统中最重要、自然景观最独特、自然遗产最精华、生物多样性最富集的部分,保护范围大,生态过程完整,具有全球价值、国家象征,国民认同度高。
6.自然保护区:保护典型的自然生态系统、珍稀濒危野生动植物的天然集中分布区、有特殊意义的自然遗迹的区域。具有较大面积,确保主要保护对象安全,维持和恢复珍稀濒危野生动植物种群数量及赖以生存的栖息环境。
7.自然公园:保护重要的自然生态系统、自然遗迹和自然景观,具有生态、观赏、文化和科学价值,可持续利用的区域。确保森林、海洋、湿地、水域、冰川、草原、生物等珍贵自然资源,以及所承载的景观、地质地貌和文化多样性得到有效保护。包括森林公园、地质公园、草原公园、湿地公园等各类自然公园。
8.国家一级公益林:国家级公益林中保护等级为一级的公益林地。
9.天然林:由天然下种、人工促进天然更新或萌生形成的森林(不含人工林采伐后萌生形成的森林)。
10.饮用水水源保护区:为防止饮用水水源地污染、保证水源地环境质量而划定,并要求加以特殊保护的一定面积的水域和陆域。
11.珍稀濒危动植物:指《国家重点保护野生动物名录》《国家重点保护野生植物名录》中所包含的野生动植物物种,以及极小种群动植物物种。
相关链接
《云南省“十四五”林下中药材产业规划》政策解读
https://www.dhyj.gov.cn/lyj/lyj/Web/_F0_0_4UCP5UOK121235E0DBFD43A899.htm
《云南省“十四五”林下中药材产业规划》图解
https://www.dhyj.gov.cn/lyj/lyj/Web/_F0_0_4UCQQOIB171734675BDA4DF4BB.htm
滇公网安备 53310002000505号 滇ICP备13004035号-1 联系电话:0692—8180311
政府网站标识码:5331230001 邮箱:2939751157@qq.com 地址:盈江县平原镇阔时路26号 邮编:679300