盈江县勐弄乡人民政府

云南省人民政府关于公布乡镇(街道)行政 职权基本目录和赋予乡镇(街道)部分 县级行政职权指导目录的决定

浏览量:1883    作者:孟祖英 日期:2023/6/14


各州、市、县、区人民政府,省直各委、办、厅、局:

为加强基层治理体系和治理能力现代化建设,根据《中华人民共和国行政许可法》、《中华人民共和国行政处罚法》等法律规定和中央有关改革工作部署,省人民政府决定公布《云南省乡镇(街道)行政职权基本目录(2023年版)》、《云南省赋予乡镇(街道)部分县级行政职权指导目录(2023年版)》(以下简称《行政职权基本目录》、《行政赋权指导目录》)。各地各部门要提高政治站位,加强统筹协调,结合工作实际,抓好组织实施。

一、切实加强组织领导

基层治理是国家治理的基石。明确乡镇(街道)基本职权、向乡镇(街道)赋权扩能,科学界定乡镇(街道)权责边界,是深化基层管理体制改革的重要内容,是构建简约高效基层管理体制的重要任务,是加强基层治理、提升基层治理能力的重要基础性工作。各地各部门要坚持以习近平新时代中国特色社会主义思想为指导,全面贯彻落实党的二十大精神,深入贯彻习近平总书记考察云南重要讲话精神,深入推进基层治理体系和治理能力现代化建设。州、市人民政府要加强领导,统筹抓好《行政职权基本目录》、《行政赋权指导目录》落实落地;县、市、区人民政府负责乡镇(街道)权责清单编制、动态调整和日常管理等工作,指导乡镇(街道)抓好权责清单的组织实施工作;乡镇(街道)是权责清单的实施主体,要规范行使各项行政职权,不断提升基层治理能力和治理效能。

二、精准编制权责清单

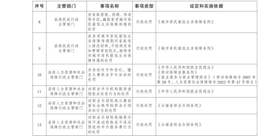
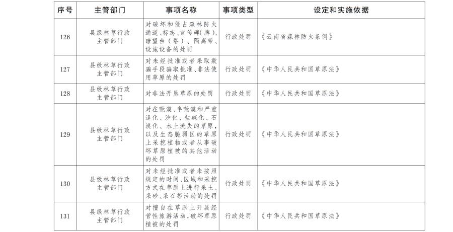
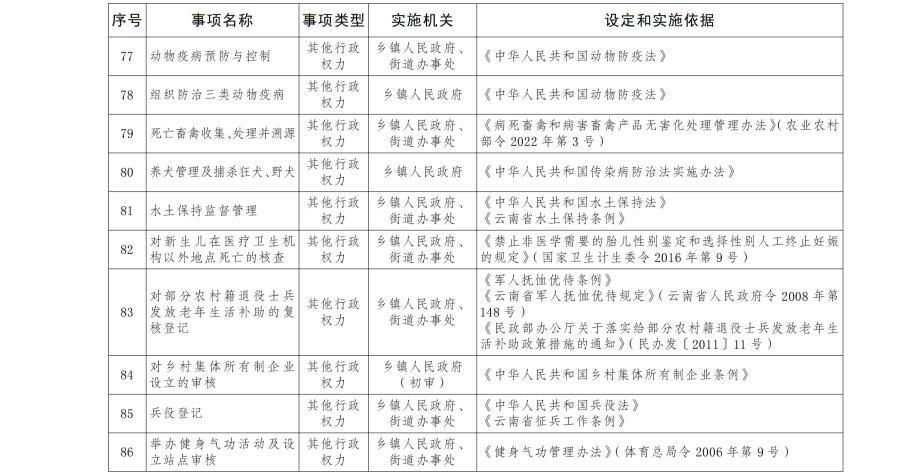
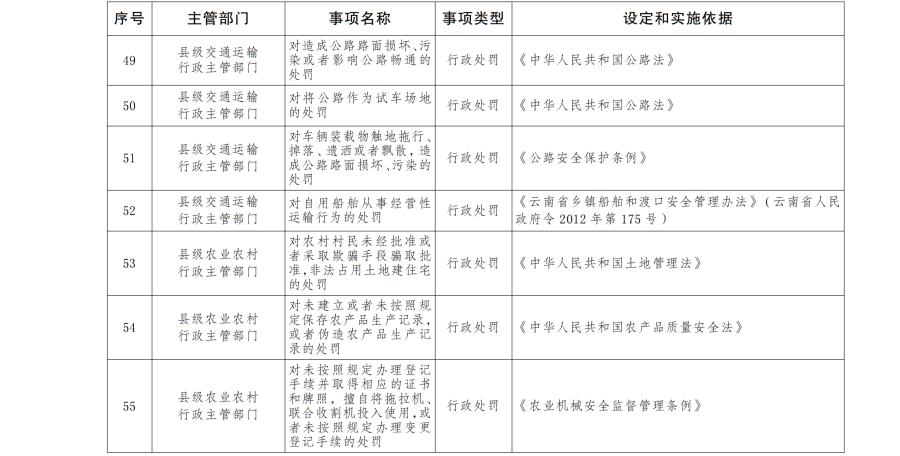
《行政职权基本目录》所明确的职权事项,是法律法规规章等明确授权由乡镇(街道)行使的法定职权;《行政赋权指导目录》是指导性质的目录,各乡镇(街道)可根据经济社会发展需要,科学评估自身承接能力,在目录内选取赋权事项。《行政职权基本目录》和有关地方立法明确的法定职权事项,以及乡镇(街道)根据实际需要和承接能力选取的《行政赋权指导目录》有关赋权事项,共同构成乡镇(街道)权责清单。

乡镇(街道)权责清单编制工作,在县、市、区人民政府领导下,由县级权责清单管理部门具体组织实施。县、市、区可根据本地实际研究提出部分需统一赋权的事项。各县、市、区应在本决定公布后9个月内编制完成所辖乡镇(街道)权责清单,实行“一乡镇(街道)一清单”,由县级政府审定后,依法向社会公布实施。有关行政职权赋予乡镇(街道)后,县级行业主管部门不再实施。列入乡镇(街道)政务服务事项清单的事项,按照有关规定执行。

编制乡镇(街道)权责清单,要坚持“法定职责必须为”,将《行政职权基本目录》和有关地方立法明确的法定职权列入清单,严禁擅自减少职权事项;选取赋权事项,要按照“乡镇(街道)选取、部门评估、县级确定”的程序,由乡镇(街道)选取并经县级权责清单管理部门组织有关部门评估后,由县、市、区人民政府确定是否赋权。各地要建立健全乡镇(街道)职责准入制度,县级部门不得随意将应由自身承担的行政职权交由乡镇(街道)承担。

三、加强履职能力建设

各地要加强乡镇(街道)履职能力建设,坚持重心下移、力量下沉、保障下倾,积极推动人员力量和公共服务资源向乡镇(街道)流动,做到权随事转、人随事转、钱随事转,推动基层事情基层办、基层权力给基层、基层事情有人办。要建立健全乡镇(街道)行政职权运行的有关制度措施和工作流程;要加强乡镇(街道)行使行政职权的人才、技术、资金、装备等方面的保障;要加强乡镇(街道)综合行政执法队伍建设,实体化组建乡镇(街道)综合行政执法队伍,配备与执法任务相适应的人员力量。

各地要加强精准赋权,按照“先培训再下放”的原则,在乡镇(街道)权责清单公布前,由权责清单管理部门组织有关行业主管部门认真做好赋权事项的业务培训,成熟一批、下放一批。乡镇(街道)赋权后,经过一段时间运行,仍然接不住、管不好的赋权事项,各地要结合实际及时进行调整,确保赋权的有效性和精准性。

四、强化监督评估和动态调整

各地各有关部门要加强对乡镇(街道)《行政职权基本目录》、《行政赋权指导目录》落实情况的监督、评估和督导,确保法定职权得到有效履行,确保赋权事项放得下、接得住、管得好。县、市、区党委编办、司法局、政务服务管理局负责对《行政职权基本目录》、《行政赋权指导目录》落实情况进行日常监督;州、市党委编办、司法局、政务服务管理局负责牵头适时对本地乡镇(街道)落实《行政职权基本目录》、《行政赋权指导目录》情况进行评估。省委编办、省司法厅、省政务服务管理局适时对各地《行政职权基本目录》、《行政赋权指导目录》落实情况进行督导。

《行政职权基本目录》、《行政赋权指导目录》的动态调整,由省级统一组织,原则上每2年调整1次。调整《行政职权基本目录》,由省委编办牵头组织,会同省司法厅、省政务服务管理局共同审核后予以公布;调整《行政赋权指导目录》,由省司法厅、省政务服务管理局负责组织,按照程序报省人民政府批准后予以公布。

乡镇(街道)权责清单应及时进行动态调整。《行政职权基本目录》、《行政赋权指导目录》调整后,由省级统一组织乡镇(街道)权责清单跟进调整;根据有关地方立法调整乡镇(街道)权责清单的,或各地根据工作需要增减所选取赋权事项调整乡镇(街道)权责清单的,由各县、市、区自行组织实施。有关法律法规等立改废释,乡镇(街道)权责清单尚未完成动态调整前,乡镇(街道)应严格按照新的法律法规等的规定执行。

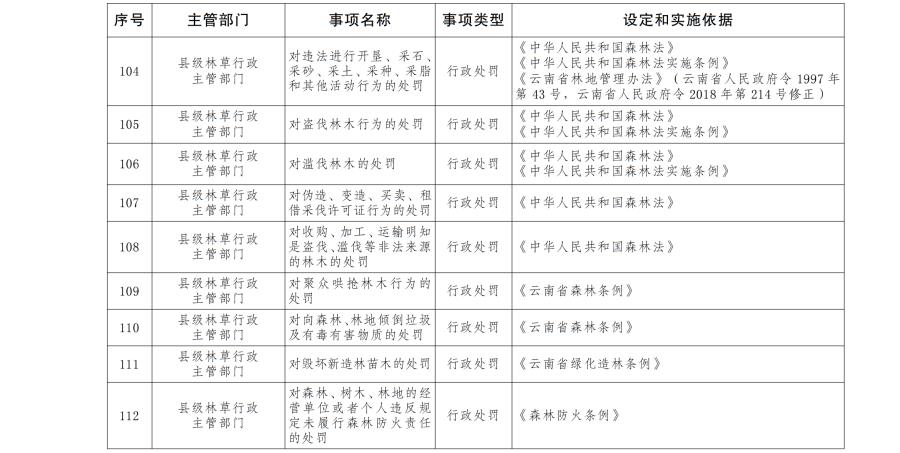
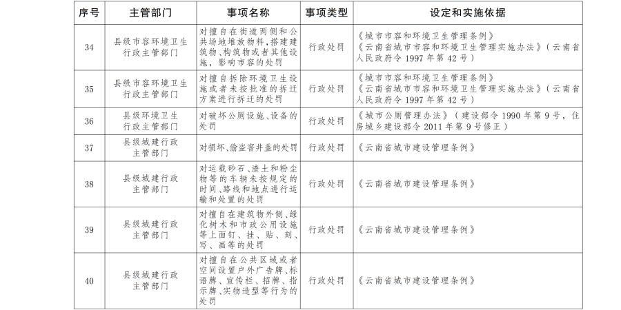
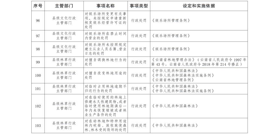
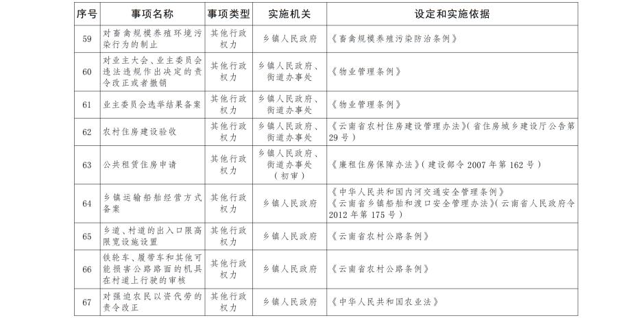
附件:1.云南省乡镇(街道)行政职权基本目录(2023年版)

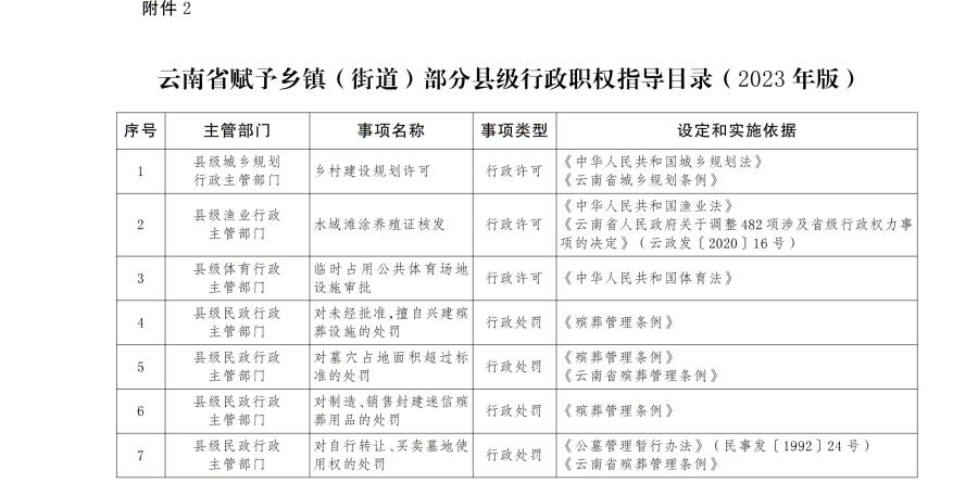
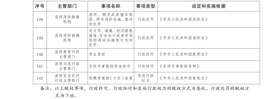
2.云南省赋予乡镇(街道)部分县级行政职权指导目录(2023年版)

 

 

 

云南省人民政府

2023年3月13日

(此件公开发布)

政策解读:https://www.dhyj.gov.cn/mnx/Web/_F0_0_5EZNELZE48E1DCED188D494D86.htm


W020230317383177154315

W020230317383177167723

3

4

5

6

7

8

9

10

11

12

13

14

15

16

17

18

19

20

21

22

23

24

25

26

27

28

29

30

31