无障碍浏览
长者模式
本站IPV6
盈江县民政局
返回栏目首页
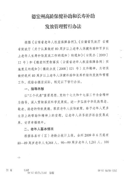
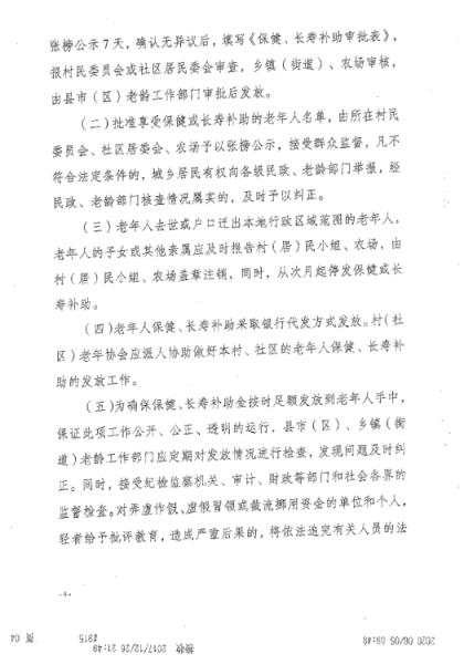
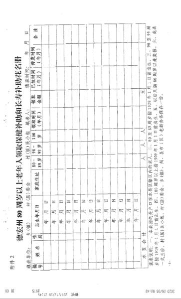
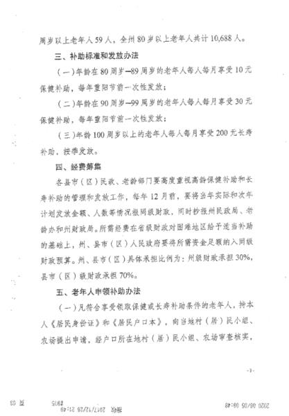
德宏州高龄保健补助和长寿补助发放管理暂行办法的通知
浏览量:3910 作者: 日期:2022/3/21
[附件:
德政办发(2009)219号高龄补贴
]
文章来源:
上一篇:
盈江县民政局到盈江县新华医院夕阳红老年人服务中心开展养老服务质量安全检查
下一篇:
“空巢”不“空心”,超1亿空巢老人如何老有颐养、老有所乐?
主办单位:盈江县人民政府
滇公网安备 53310002000505号
滇ICP备13004035号-1
联系电话:0692-8188205
政府网站标识码:5331230001 邮箱:419208271@qq.com
地址:盈江县平原镇允燕大道1341号
邮编:679300 技术支持:昆明慧软科技有限公司