无障碍浏览
长者模式
本站IPV6
盈江县芒章乡人民政府
返回栏目首页
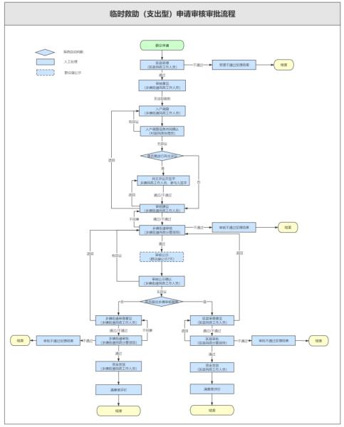
云南省政府救助平台临时救助申请审核审批流程
浏览量:2356 作者: 日期:2023/6/8
文章来源:
上一篇:
民政部关于印发《最低生活保障审核确认办法》的通知
下一篇:
云南省政府救助平台低保申请审核审批流程
主办单位:盈江县人民政府
滇ICP备13004035号-1
滇公网安备 53310002000505号
联系电话:0692-8956610 政府网站标识码:5331230001 邮箱:yjxmzxdzb@163.com 地址:盈江县芒章乡街道 邮编:679304