盈江县那邦镇人民政府

国家基本养老服务清单来了

浏览量:2049    作者: 日期:2023/6/21

近日,中共中央办公厅、国务院办公厅印发了《关于推进基本养老服务体系建设的意见》。

值得注意的是,《意见》中首次发布《国家基本养老服务清单》。这份清单包含哪些内容?针对哪部分人群?又有何意义?

 

16个服务项目 面向多类老年人

 

首先需要了解基本养老服务的含义,它是指由国家直接提供或者通过一定方式引导相关主体向老年人提供旨在实现老有所养、老有所依所必需的基础性、普惠性、兜底性服务。

 

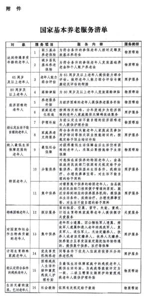
《国家基本养老服务清单》则是通过列清单的方式明确基本养老服务对象、服务内容等。具体来看,清单中包含物质帮助、照护服务、关爱服务等三大类16个服务项目,面向多类老年人。

 

物质帮助方面

达到待遇享受年龄的老年人,享受职工基本养老保险和城乡居民养老保险。

80周岁及以上老年人发放高龄津贴。

为经济困难的老年人提供养老服务补贴。

为经认定生活不能自理的老年人提供护理补贴。

为纳入最低生活保障范围的老年人提供最低生活保障。

经认定符合条件的残疾老年人,享受困难残疾人生活补贴和重度残疾人护理补贴。

对生活无着的流浪、乞讨老年人,依照有关规定给予救助。

 

照护服务方面

65周岁及以上老年人进行老年人能力综合评估。

对经济困难的老年人进行家庭适老化改造。

对经认定生活不能自理的老年人提供家庭养老支持服务。

对特困老年人进行集中供养或者分散供养。

对为国家和社会作出特殊贡献的老年人,提供集中供养服务。

计划生育特殊家庭老年人,优先享受机构养老。

 

关爱服务方面

面向独居、空巢、留守、失能等特殊困难老年人提供探访关爱服务。

↓完整清单内容可滑动查看↓

微信图片_1

《国家基本养老服务清单》明确的对象、项目、内容等,根据经济社会发展水平、财力状况等因素动态调整。

 

省级政府制定并发布的清单应当包含《国家基本养老服务清单》中的服务项目,且覆盖范围和实现程度不得低于《国家基本养老服务清单》要求。

 

2025年,基本养老服务体系覆盖全体老年人

 

截至2022年底,全国60周岁及以上老年人超过2.8亿,占全国总人口19.8%,其中65周岁及以上老年人达2.1亿,占全国总人口14.9%,人口老龄化形势严峻。

 

党的十八大以来,养老服务制度体系加快完善,基本养老服务的公平性、可及性不断提高。

截至2022年底,老年人高龄津贴、养老服务补贴、护理补贴、综合补贴分别惠及3330.2万、546.1万、97.1万、67.2万老年人。全国1395万名老年人纳入最低生活保障,368万特困老年人纳入特困救助供养;全国有各类养老机构和设施38.1万个。

 

但同时,基本养老服务依然是新时代养老服务工作的短板弱项,发展不平衡不充分问题仍然突出。

国家出台措施完善基本养老服务。2021年,中共中央、国务院印发的《关于加强新时代老龄工作的意见》提出“建立基本养老服务清单制度”。2022年,党的二十大提出推动实现全体老年人享有基本养老服务。

今年,《国家基本养老服务清单》公布,其意义主要体现在三个方面:

第一,有利于保障和改善基本民生。

《国家基本养老服务清单》明确了现阶段各级政府必须予以保障的基本养老服务项目范围和底线标准,可以让地方政府对现阶段保障养老服务“重点要保什么”、“保到什么程度”做到心中有数。同时,也有利于广大老年人对于能够从国家、社会得到什么样的服务保障,做到心中有底。

第二,有利于推动发展成果全民共享。

《国家基本养老服务清单》有利于推动在全国范围内实现基本养老服务标准化、均等化供给,逐步实现全体老年人都能够公平可及地获得大致均等的基本养老服务,共建共享改革发展成果。

第三,有利于推进国家治理体系和治理能力现代化。

制定出台《国家基本养老服务清单》,明确基本养老服务的底线标准,是国家向人民群众作出的庄严承诺,是健全完善国家基本公共服务体系的基础性工作,有利于推动统筹城乡的民生保障制度更加成熟定型,有利于推进国家治理体系和治理能力现代化。

推进基本养老服务体系建设,是党中央确定的一项重大政治任务和民生工程。截至目前,多数省份已出台本地区基本养老服务体系建设实施方案和基本养老服务清单。

例如北京、内蒙古、江苏、山东、湖北、贵州、甘肃等地在国家清单的16个服务项目基础上,将家庭照护服务、老年优待、意外伤害保险、法律服务、老年教育等内容纳入本地区养老服务清单;

浙江、安徽、海南、青海等地细化和明确了老年人补贴、服务队伍建设、养老服务设施规划、各级财政资金补助的具体标准等等。

可以说,目前全国范围已逐步形成因地制宜推进基本养老服务体系建设的良好局面。

 

至于未来如何,《意见》提出了具体目标:到2025年,基本养老服务制度体系基本健全,基本养老服务清单不断完善,服务对象、服务内容、服务标准等清晰明确,服务供给、服务保障、服务监管等机制不断健全,基本养老服务体系覆盖全体老年人。

保障老年人健康生活,不仅需要国家层面政策支持,还需要各地相关部门严格落实以及社会各界的包容支持。唯有如此,才能让夕阳红的景致越来越美!