盈江县弄璋镇人民政府

云南省人民政府关于印发云南省贯彻“十四五” 市场监管现代化规划实施方案的通知

浏览量:3511    作者: 日期:2022/7/27

各州、市人民政府,省直各委、办、厅、局:

现将《云南省贯彻“十四五”市场监管现代化规划实施方案》印发给你们,请结合实际,认真贯彻落实。



云南省人民政府

2022年7月18日

(此件公开发布)


云南省贯彻“十四五”市场监管现代化规划实施方案

为贯彻落实《国务院关于印发“十四五”市场监管现代化规划的通知》(国发〔2021〕30号),建设科学高效的市场监管体系,全面提高市场综合监管效能,持续优化营商环境,更大激发各类市场主体活力,结合我省实际,制定本方案。

一、总体要求

以习近平新时代中国特色社会主义思想为指导,全面贯彻落实党的十九大和十九届历次全会精神,深入贯彻习近平总书记考察云南重要讲话精神,全面落实省第十一次党代会及省委十一届二次全会部署,立足新发展阶段,完整、准确、全面贯彻新发展理念,服务和融入新发展格局,坚持统筹发展与安全、效率与公平、活力与秩序、国内与国际,围绕“大市场、大质量、大监管”一体推进市场监管体系完善和效能提升,坚持“以人民为中心,改革创新、提升效能,有效市场、有为政府,依法行政、公正监管,系统观念、统筹施策”的基本原则,着力营造市场化法治化国际化营商环境,激发市场活力;强化公平竞争政策基础地位,维护市场秩序;深入贯彻“四个最严”要求,坚守安全底线。大力推进质量强省建设,全面提升质量水平,增强人民群众获得感、幸福感、安全感,为加快云南高质量跨越式发展提供有力支撑。到2025年,营商环境更加优化、市场运行更加规范、市场循环更加畅通、消费安全保障更加有力、质量水平显著提升、监管效能全面提高,全省市场主体总数达到614万户,市场主体活跃度不低于70%,每万人口高价值发明专利拥有量达1.59件,食品评价性抽检合格率不低于98.5%,省人民政府质量工作公众满意度不低于75分,消费投诉按期办结率不低于96.5%。

二、主要任务

(一)围绕促进市场主体多起来、活起来、大起来、强起来,持续优化营商环境

深入推进市场主体倍增行动,持续深化“放管服”改革,有效降低制度性交易成本,更大激发市场主体活力和发展内生动力。

1.深化市场主体准入准营退出制度改革。深入推进“证照分离”改革,对所有涉企经营许可事项实施全覆盖清单管理,在中国(云南)自由贸易试验区进一步加大改革试点力度,建立健全简约高效、公正透明、宽进严管的行业准营规则。加快提升市场主体登记规范化水平,贯彻落实《中华人民共和国市场主体登记管理条例》及其实施细则,修订《云南省住所(经营场所)登记管理办法》,持续深化“先照后证”、市场主体登记确认制、企业名称登记、经营范围规范化登记等改革,探索优化歇业登记制度。持续优化企业开办服务,深化开办企业“一窗通”平台应用,加快推进涉企电子证照应用,推行电子营业执照和电子印章同步发放,贯彻落实企业开办全程网上办国家标准,将企业开办时间压缩到1个工作日以内。畅通市场主体退出机制,落实强制退出机制,完善企业吊销、注销等规定,持续优化企业注销“一网服务”平台,规范企业清算与注销程序,全面实施简易注销,将简易注销公示时间压缩到20天,降低市场主体退出成本。

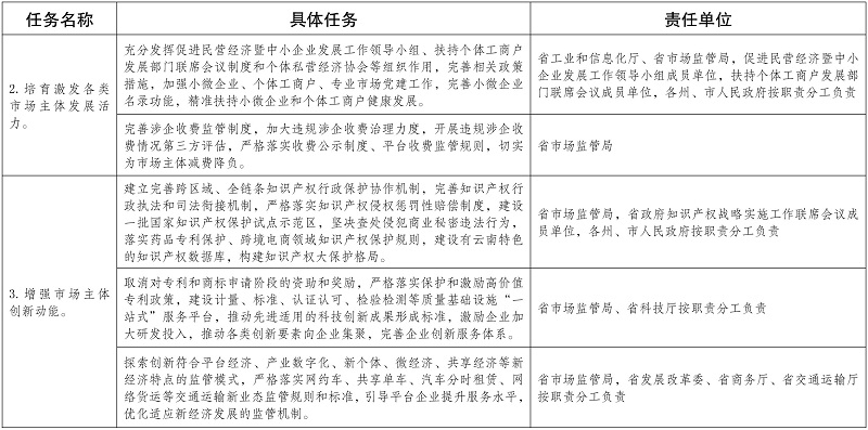
2.培育激发各类市场主体发展活力。加大市场主体培育力度,深入实施市场主体研判、预警、应策、推动、问效制度,实现对各类市场主体全生命周期、全方位动态监测和分析,用好用足税收、信贷、社保等政策,深化知识产权金融服务,促进新设市场主体可持续发展。充分发挥促进民营经济暨中小企业发展工作领导小组、扶持个体工商户发展部门联席会议制度和个体私营经济协会等组织作用,完善相关政策措施,加强小微企业、个体工商户、专业市场党建工作,完善小微企业名录功能,精准扶持小微企业和个体工商户健康发展。完善涉企收费监管制度,加大违规涉企收费治理力度,严格落实收费公示制度、平台收费监管规则,切实为市场主体降费减负。

3.增强市场主体创新动能。建立完善跨区域、全链条知识产权行政保护协作机制,完善知识产权行政执法和司法衔接机制,严格落实知识产权侵权惩罚性赔偿制度,坚决查处侵犯商业秘密违法行为,落实药品专利保护、跨境电商领域知识产权保护规则,建设有云南特色的知识产权数据库,构建知识产权大保护格局。取消对专利和商标申请阶段的资助和奖励,严格落实保护和激励高价值专利政策。建设计量、标准、认证认可、检验检测等质量基础设施“一站式”服务平台,推动先进适用的科技创新成果形成标准,激励企业加大研发投入,推动各类创新要素向企业集聚,完善企业创新服务体系。探索创新符合平台经济、新个体、微经济、共享经济等新经济特点的监管模式,严格落实网约车、共享单车、汽车分时租赁、网络货运等交通运输新业态监管规则和标准,引导平台企业提升服务水平,优化适应新经济发展的监管机制。

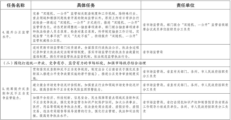
4.提升公正监管水平。完善“双随机、一公开”监管相关配套制度和工作机制,除特殊行业、重点领域和根据问题线索开展的靶向监管以外,原则上所有日常涉企行政检查一律通过“双随机、一公开”方式进行。推进“双随机、一公开”监管常态化,动态更新调整统一抽查事项清单、部门联合抽查事项清单和执法检查人员名录库、检查对象名录库,科学制定抽查工作计划,实现监管“无事不扰”而又“无处不在”,持续提升“双随机、一公开”监管权威性公正性。适时更新市场监管部门权责清单,全面落实行政执法公示、执法全过程记录和重大执法决定法制审核制度,落实市场监管行政执法自由裁量权基准制度,强化市场监管执法监督机制,依法规范监管执法行为。

(二)围绕打造统一开放、竞争有序、监管有力的市场环境,加强市场秩序综合治理

加强市场综合监管,提高竞争执法水平,统筹推进线上线下市场一体化监管,在规范市场秩序中推动高质量发展。

5.统筹提升反垄断和反不正当竞争监管能力。贯彻落实反垄断和反不正当竞争规则,制定出台《云南省关于强化反垄断深入推进公平竞争政策实施的若干措施》,推进公正竞争审查制度实施。建立健全市场竞争状况评估机制,加强重点行业和领域市场竞争状况评估,提高垄断和不正当竞争风险监测预警能力。加强平台经济、科技创新、信息安全、民生保障等重点领域反垄断和反不正当竞争执法,强化竞争监管与知识产权保护协同,加大公共事业、医疗、药品等领域竞争执法力度,依法查处商业混淆、虚假宣传、虚假交易、违法有奖销售等误导消费的行为,强化行业管理、执法和司法衔接,提高竞争执法水平。

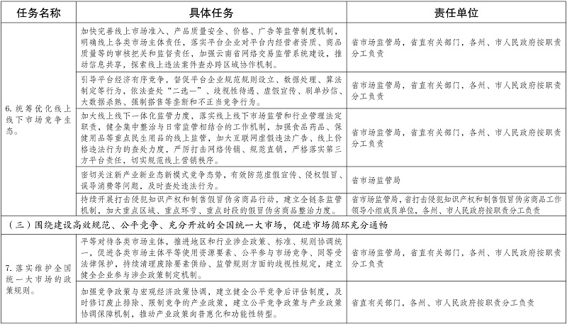
6.统筹优化线上线下市场竞争生态。加快完善线上市场准入、产品质量安全、价格、广告等监管制度机制,明确线上各类市场主体责任,落实平台企业对平台内经营者资质、商品质量等的审核把关和监督责任,加强云南省网络交易监管系统建设,推动信息共享,探索线上违法案件查办跨区域协作机制。引导平台经济有序竞争,督促平台企业规范规则设立、数据处理、算法制定等行为,依法查处“二选一”、歧视性待遇、虚假宣传、刷单炒信、大数据杀熟、强制搭售等垄断和不正当竞争行为。加大线上线下一体化监管力度,落实线上线下市场监管和行业管理法定职责,健全集中整治与日常监管相结合的工作机制,加强食品药品、保健用品等重点民生用品的线上监管,加大互联网虚假违法广告、线上价格违法行为的查处力度,严厉打击网络传销、规范直销,严格落实第三方平台责任,切实规范线上营销秩序。密切关注新产业新业态新模式竞争态势,有效防范虚假宣传、侵权假冒、误导消费等问题,及时查处违法行为。持续开展打击侵犯知识产权和制售假冒伪劣商品行动,建立全链条监管机制,加大重点区域、重点环节、重点时段的假冒伪劣商品整治力度。

(三)围绕建设高效规范、公平竞争、充分开放的全国统一大市场,促进市场循环充分通畅

加强市场监管与产业政策的协调,深入实施公平竞争政策,破除妨碍要素市场化配置和自由流动的制度障碍,维护和融入全国统一大市场。

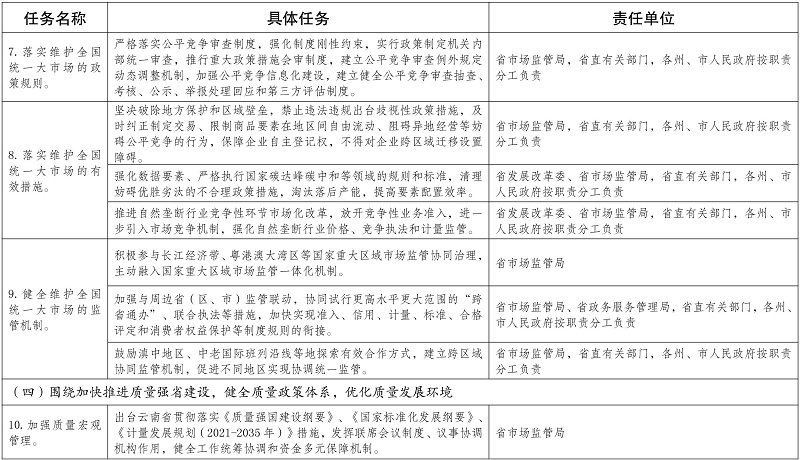
7.落实维护全国统一大市场的政策规则。平等对待各类市场主体,推进地区和行业涉企政策、标准、规则协调统一,促进各类市场主体平等使用资源要素、公平参与市场竞争、同等受法律保护,持续清理废除要素供给、监管规则方面的歧视性规定,建立健全企业参与涉企政策制定机制。加强竞争政策与宏观经济政策协调,建立健全公平竞争后评估制度,及时修订废止排除、限制竞争的产业政策,建立公平竞争政策与产业政策协调保障机制,推动产业政策向普惠化和功能性转型。严格落实公平竞争审查制度,强化制度刚性约束,实行政策制定机关内部统一审查,推行重大政策措施会审制度,建立公平竞争审查例外规定动态调整机制,加强公平竞争信息化建设,建立健全公平竞争审查抽查、考核、公示、举报处理回应和第三方评估制度。

8.落实维护全国统一大市场的有效措施。坚决破除地方保护和区域壁垒,禁止违法违规出台歧视性政策措施,及时纠正制定交易、限制商品要素在地区间自由流动、阻碍异地经营等妨碍公平竞争的行为,保障企业自主登记权,不得对企业跨区域迁移设置障碍。强化数据要素、严格执行国家碳达峰碳中和等领域的规则和标准,清理妨碍优胜劣汰的不合理政策措施,淘汰落后产能,提高要素配置效率。推进自然垄断行业竞争性环节市场化改革,放开竞争性业务准入,进一步引入市场竞争机制,强化自然垄断行业价格、竞争执法和计量监管。

9.健全维护全国统一大市场的监管机制。积极参与长江经济带、粤港澳大湾区等国家重大区域市场监管协同治理,主动融入国家重大区域市场监管一体化机制。加强与周边省(区、市)监管联动,协同试行更高水平更大范围的“跨省通办”、联合执法等措施,加快实现准入、信用、计量、标准、合格评定和消费者权益保护等制度规则的衔接。鼓励滇中地区、中老铁路沿线等地探索有效合作方式,建立跨区域协同监管机制,促进不同地区实现协调统一监管。

(四)围绕加快推进质量强省建设,健全质量政策体系,优化质量发展环境

完善质量政策体系,深入实施质量提升行动,为构建我省万亿级千亿级现代产业和打造世界一流“三张牌”增添质量成色和品牌底蕴。

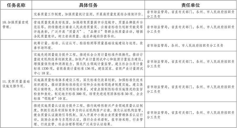
10.加强质量宏观管理。出台云南省贯彻落实《质量强国建设纲要》、《国家标准化发展纲要》、《计量发展规划(2021—2035年)》措施,发挥联席会议制度、议事协调机构作用,健全工作统筹协调和资金多元保障机制。完善质量工作制度,加强质量统计监测,开展高质量发展综合绩效评价。营造质量发展良好氛围,加强培育质量强市示范城市、质量品牌提升示范区等,持续推进云南省人民政府质量奖、云南省标准化创新贡献奖等评选表彰,广泛开展“质量月”、“品牌日”等群众性质量活动,增强全民质量意识,树立崇尚质量、追求卓越的价值导向。

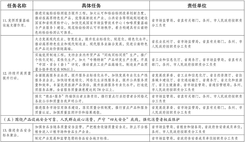
11.发挥质量基础设施支撑作用。统筹计量、标准、认证认可、检验检测等质量基础设施建设与运用,改善市场环境。实施先进测量能力提升工程,推进社会公用计量标准升级换代,推动计量技术机构改革创新发展,加快产业计量测试中心和能源计量能力建设,增强量值传递和溯源能力,强化民生领域计量监管,建立社会公用计量标准1330项,省级最高计量标准136项,建设国家、省级产业计量测试中心10家。实施高质量标准体系建设工程,深化标准化改革创新,加强标准化技术组织建设,推动团体标准培优计划和企业标准领跑者制度实施,建立体现云南特色、先进实用的标准体系,加强重点强制性标准实施情况的监督检查和查处,制定地方标准300项,培育先进适用团体标准50项、企业标准“领跑者”10家。推进实施质量认证能力提升工程,推行战略性新兴产业领域质量认证制度,积极引进具有国际竞争力的认证机构落户云南,强化认证机构监管,健全质量认证激励引导机制,深入开展中小微企业质量管理体系认证行动,鼓励企业参与自愿性认证,推行企业承诺制,在市场采购、行业管理、行政监管、社会治理等领域广泛采信认证结果。推进实施检验检测能力提升工程,加大认可和检验检测改革创新力度,推动在高原特色农产品、优势高新技术产业、公共安全等领域规划建设国家和省级质检中心,加快完成国家市场监管技术中心(咖啡质量基础与产业服务)建设,规范检验检测认可市场秩序,着力构建具有云南特色的检验检测认可体系。

12.持续开展质量提升行动。大力发展现代农业、智慧农业,提升农业标准化、规范化、绿色化水平,推动高原特色农业和现代制造业、现代服务业融合发展,促进云南特色农产品迈向价值链高端。实施优质制造工程,支持企业内外贸产品“同线同标同质”生产,推广个性化定制、柔性化生产,加大专精特新产品研发生产力度,开展“中国·首台(套)”评定,推动重点工业产品高端化,制造业产品质量合格率稳定在93%以上。全面提高服务业品质,提升服务业标准化水平,加快发展专业化生产性服务业企业,加快培育连锁化、网络化生活性服务业,提升公共服务质量和效率,丰富优质旅游产品供给,提升旅游服务专业化水平,打造优质服务品牌,全省服务质量满意度达到78分以上。强化“商品+服务”终端供应者主体责任,推行重点行业经营者合同格式条款公示和质量自我声明公开。推进服务市场信用体系建设,落实质量分级制度,推行重点产品和服务质量认证,加强质量监测评价和结果通报。

(五)围绕产品设施安全可靠、人民群众放心消费,严守“四大安全”底线,强化消费者权益保护

统筹安全与发展,深入落实“四个最严”要求,对涉及人民群众身体健康和生命财产安全、公共安全的特殊行业、重点领域加强全覆盖监管,强化消费者权益保护,构建和完善产品设施安全可靠、人民群众放心消费的安全大市场,切实维护人民群众身体健康和生命财产安全、公共安全。

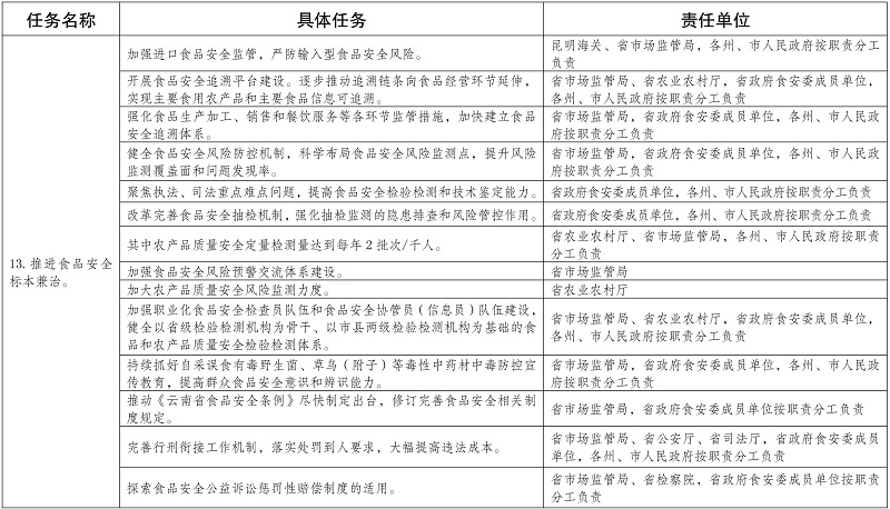
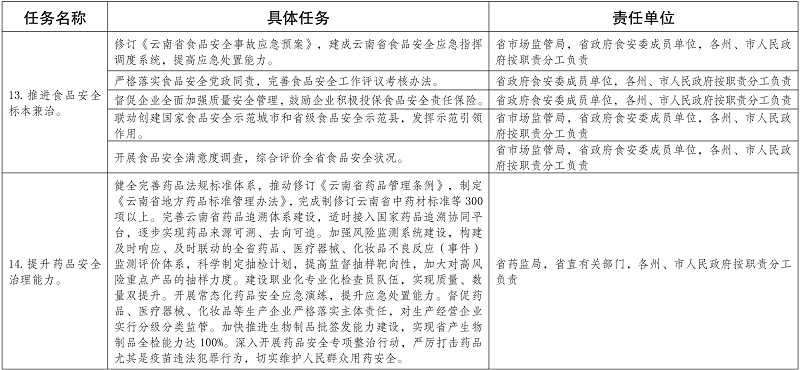
13.推进食品安全标本兼治。加强食品全链条质量安全监管,严把粮食收储质量安全关,防止不合格粮食流入口粮市场和食品生产企业。制定产业发展和监管急需的食品安全地方标准。加强进口食品安全监管,严防输入型食品安全风险。开展食品安全追溯平台建设。逐步推动追溯链条向食品经营环节延伸,实现主要食用农产品和主要食品信息可追溯。强化食品生产加工、销售和餐饮服务等各环节监管措施,加快建立食品安全追溯体系。健全食品安全风险防控机制,科学布局食品安全风险监测点,提升风险监测覆盖面和问题发现率。聚焦执法、司法重点难点问题,提高食品安全检验检测和技术鉴定能力。改革完善食品安全抽检机制,强化抽检监测的隐患排查和风险管控作用。稳步实现农产品和食品抽检量每年5批次/千人目标,其中农产品质量安全定量检测量达到每年2批次/千人。加强食品安全风险预警交流体系建设。加大农产品质量安全风险监测力度。加强职业化食品安全检查员队伍和食品安全协管员(信息员)队伍建设,健全以省级检验检测机构为骨干、以市县两级检验检测机构为基础的食品和农产品质量安全检验检测体系。持续抓好自采误食有毒野生菌、草乌(附子)等毒性中药材中毒防控宣传教育,提高群众食品安全意识和辨识能力。推动《云南省食品安全条例》尽快制定出台,修订完善食品安全相关制度规定。完善行刑衔接工作机制,落实处罚到人要求,大幅提高违法成本。探索食品安全公益诉讼惩罚性赔偿制度的适用。修订《云南省食品安全事故应急预案》,建成云南省食品安全应急指挥调度系统,提高应急处置能力。严格落实食品安全党政同责,完善食品安全工作评议考核办法。督促企业全面加强质量安全管理,鼓励企业积极投保食品安全责任保险。联动创建国家食品安全示范城市和省级食品安全示范县,发挥示范引领作用。开展食品安全满意度调查,综合评价全省食品安全状况。

14.提升药品安全治理能力。健全完善药品法规标准体系,推动修订《云南省药品管理条例》,制定《云南省地方药品标准管理办法》,完成制修订云南省中药材标准等300项以上。完善云南省药品追溯体系建设,适时接入国家药品追溯协同平台,逐步实现药品来源可溯、去向可追。加强风险监测系统建设,构建及时响应、及时联动的全省药品、医疗器械、化妆品不良反应(事件)监测评价体系,科学制定抽检计划,提高监督抽样靶向性,加大对高风险重点产品的抽样力度。建设职业化专业化检查员队伍,实现质量、数量双提升。开展常态化药品安全应急演练,提升应急处置能力。督促药品、医疗器械、化妆品等生产企业严格落实主体责任,对生产经营企业实行分级分类监管。加快推进生物制品批签发能力建设,实现省产生物制品全检能力达100%。深入开展药品安全专项整治行动,严厉打击药品尤其是疫苗违法犯罪行为,切实维护人民群众用药安全。

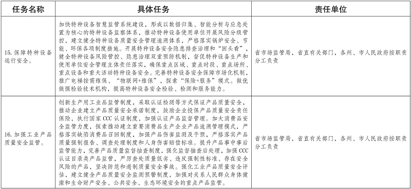
15.保障特种设备运行安全。加快特种设备智慧监管系统建设,形成以数据归集、智能分析与应急处置为核心的特种设备监察体系,推动特种设备使用单位开展风险分级管控,建立健全特种设备质量安全管理追溯体系,严格落实锅炉安全、节能、环保各项制度措施。开展特种设备安全隐患排查治理和“回头看”,健全特种设备风险管控、隐患治理双重预防机制,督促特种设备生产和使用单位安全管理主体责任落实,确保重点区域、重点时段、重点场所、重点设备和重大活动特种设备安全。完善特种设备安全保障市场化机制,推广电梯按需维保、“物联网+维保”,探索“保险+服务”模式。做优做强检验技术机构,提高特种设备安全检验、检测和服务能力。

16.加强工业产品质量安全监管。创新生产用工业品监管制度,采取认证检测等方式保证产品质量安全,推动企业建立产品质量安全承诺制度,鼓励企业投保产品质量安全责任保险,执行国家强制性产品认证(CCC认证)制度,加强认证产品监督管理。加大消费品安全监管力度,探索推动建立重要消费品生产企业产品追溯管理模式,严格落实缺陷消费品召回制度,加强产品伤害监测及干预,严格落实产品质量强制报告、调查处理制度和人身伤害赔偿标准。提升产品事中事后监管能力,完善产品质量监督抽查制度,强化监督抽查后处理,加强CCC认证目录类产品监管,严厉查处质量低劣、违反强制性标准、存在安全风险的产品,坚决防范和遏制质量安全事故。强化工业产品质量安全评估,建立健全产品质量安全监测预警制度,加强对关系人民群众身体健康和生命财产安全、公共安全、生态环境安全的重点产品监管。

17.提高消费者权益保护水平。加强消费教育和消费警示,加强消费投诉信息分析,及时发布消费风险报告,提高消费者自我预防风险能力。简化消费争议处理程序,完善消费纠纷在线解决机制,加强与全国12315平台的互联互通信息共享,健全行政机关、人民调解组织、专业组织与人民法院、仲裁机构相衔接的消费争议多元化解机制。加大消费维权行政执法和司法保护力度,提高重大维权事件的应急处置能力,健全“诉转案”工作机制,健全消费者公益诉讼制度,支持消费者协会行使公益性诉讼权利。推进消费维权制度建设,大力开展放心消费创建活动,推进放心消费城市创建试点,改革完善产品质量“三包”制度,加大重点领域违法行为打击力度,完善预付卡消费部门联合治理机制,健全政府、企业、行业协会、消费者、媒体等多位一体的消费维权格局,探索维权处理结果消费者反馈评价制度,完善消费者个人信息保护机制。

(六)围绕加强基础制度、基础工具、基础能力建设,全面提高市场综合监管效能

完善基础制度,创新监管工具,加强科技支撑,统筹运用监管资源和监管力量,提升市场监管综合能力,提高市场监管现代化水平。

18.完善市场监管基础制度。优化市场监管法治体系,主动适应我省经济社会发展需要,加快推动市场监管领域地方性法规、规章“立改废释”工作,严格落实执法指南制度,加大以案普法、以案释法力度,全面推进市场监管法治建设。落实市场监管基础制度和公平竞争制度,健全知识产权保护机制,完善市场主体信用监管措施,健全产品质量安全监管机制。推进市场监管制度型开放,落实国际组织和多边机制,加强市场主体海外知识产权纠纷应对指导,开展消费者权益保护协作,参与国际标准及规则制定,服务共建“一带一路”高质量发展。

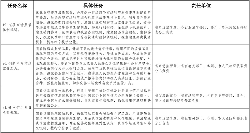
19.完善市场监管体制机制。优化监管事项层级配置,合理划分省级以下市场监管权责事项和配置监管资源,动态调整市场监管综合行政执法事项指导目录,明确案件事权划分。强化跨部门综合监管,厘清行业管理和市场监管职责边界,健全市场监管领域议事协调工作制度,加强行刑衔接。深化综合执法改革,建立横向协同、纵向联动的执法办案机制,建立健全信息通报、案件移交、执法反馈等日常监管与综合执法衔接协调机制,探索建立分类执法机制,提高综合执法效能。

20.创新丰富市场监管工具。完善阶梯式监管工具,针对不同的违法情节情形,选用不同的监管工具,采取不同的监管方式,实现规范市场行为、降低执法成本、形成执法震慑的综合效果。建立完善针对市场违法苗头性问题的提醒告诫制度,对主观恶意较大、屡罚不改等以及危害人民群众身体健康和生命财产安全、公共安全的行为加大惩罚力度。运用市场机制推动主体责任和监督责任落实,强化企业信用信息运用,在涉及人民群众身体健康和生命财产安全、公共安全、生态安全领域严格落实内部举报人奖励政策,加强行业自律,强化舆情监测,切实完善市场化社会化多元监管工具。

21.健全信用监管长效机制。完善信息归集公示机制,行业主管部门依法依规及时将有关信用信息推送至云南省信用信息共享平台和国家企业信用信息公示系统(云南),建立健全信用记录核查机制、信息归集标准规范,强化信用信息归集共享和依法公示。完善信用约束激励机制,强化市场监管领域经营异常名录、严重违法失信名单管理及信用约束工作,健全失信惩戒响应和反馈机制,依法建立失信惩戒措施清单,健全完善失信惩戒对象认定、失信市场主体信用修复机制,推行守信联合激励。完善信用风险分类管理机制,明确企业信用风险分类标准,根据企业信用等级确定差异化的监管措施,与“双随机、一公开”监管、专业领域风险防控等有机结合,提高监管及时性、精准性、有效性。强化信用监管,综合运用各类信用评价结果,提高信用监管科学化水平,加快建立食品药品、特种设备、重点工业产品质量安全重点领域信用监管专门制度,建立告知承诺事项信用监管制度,强化事中事后核查。

22.增强市场监管基础能力。实施智慧监管信息化工程,升级改造国家企业信用信息公示系统(云南),加快建设投诉举报一体化平台、广告智慧监管信息系统、网络市场交易监管信息系统,推进智慧监管。加强科技支撑体系建设,加大市场监管先进科技手段利用和科技创新的力度,全面提升市场监管科技支撑能力。加强基层基础能力建设,加快推进基层市场监管标准化规范化建设,改善基层市场监管部门监管条件,提升基层监管现代化水平。加强人才队伍建设,健全市场监管人才引进、培养、使用、评价、激励机制,统筹推进市场监管人才队伍建设。

三、保障措施

(一)强化组织领导。全面加强党对市场监管工作的领导,认真贯彻落实党中央、国务院关于加强市场监管的决策部署,形成统一领导、分工协作、部门联动、齐抓共管的工作格局。各地、有关部门要把推进市场监管现代化作为推动经济社会发展的重大战略任务,根据工作实际和财力可能统筹加强市场监管能力建设,进一步增强市场监管基础能力,为市场监管工作创造良好的政策环境、体制环境和法治环境。

(二)强化任务落实。各地、有关部门要根据实际研究制定具体实施方案,明确任务分工、工作重点、工作进度和保障措施,做到任务项目化、项目清单化、清单具体化。省直有关部门要与实施省级重大专项规划相衔接,与落实各项重大工作任务相衔接,确保重要指标和重点任务衔接到位、落实到位。

(三)强化督查考核。省市场监管局要加强对实施情况的跟踪问效,开展动态监测、中期评估和总结评估,总结推广典型做法,研究解决困难问题,重要情况及时报告省人民政府。各级政府要将规划实施情况纳入督查考核范围,强化督查考核。

(四)强化宣传引导。各地、有关部门要结合推进惠企政策“三进市场主体”活动,将规划政策宣传进市场主体、服务进市场主体、兑现进市场主体,着力解决市场主体关心关注的急难愁盼的操心事、烦心事、揪心事,让规划政策措施深入人心、深入市场主体,争取各方对推进市场监管现代化的支持。

附件:1.云南省贯彻“十四五”市场监管现代化规划主要指标

2.云南省贯彻“十四五”市场监管现代化规划实施方案重点任务分工


附件1

云南省贯彻“十四五”市场监管现代化规划主要指标

1

附件2

云南省贯彻“十四五”市场监管现代化规划实施方案重点任务分工

2

3

4

6

7

8

9

10

11

12

14

15

16



文章来源: