盈江县统计局
返回栏目首页
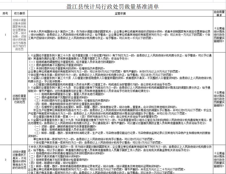
盈江县统计局行政处罚裁量基准清单
浏览量:697 作者: 日期:2023/12/8
文章来源:
上一篇:
中央经济工作会议:必须把坚持高质量发展作为新时代的硬道理 必须把推进中国式现代化作为最大的政治
下一篇:
盈江县统计局关于2023年盈江县统计局重大行政决策事项目录的公示
主办单位:盈江县人民政府
滇公网安备 53310002000505号
滇ICP备13004035号-1
联系电话:0692-8180351 政府网站标识码:5331230001 邮箱:
784234187@qq.com
地址:盈江县行政中心二楼 邮编:679300