德政规〔2024〕1号
各县市人民政府,州直和中央、省驻德宏各单位:
现将《德宏州农村宅基地建房管理暂行办法》印发给你们,请认真贯彻执行。
德宏州人民政府
2024年10月9日
(此件公开发布)
德宏州农村宅基地建房管理暂行办法
第一章 总 则
第一条 为加强全州农村宅基地建房管理,保障农村村民(以下简称村民)建房需求和建房质量安全,提升农村住房品质,根据有关法律、法规规定和相关政策文件,结合我州实际,制定本办法。
第二条 本办法适用于本州行政区域内农村宅基地建房(以下简称宅基地建房)的审批、管理。
第三条 本办法所称宅基地建房,是指村民依法取得集体建设用地,用于新建、改建、扩建、翻建住宅及其附属设施(包括住房、附属用房和庭院等)。
前款所称村民,是指户籍在本村的农村集体组织成员。
村民利用宅基地建设经营性用房的,应当征得村集体经济组织同意,并严格按照相关规划规定和市场监管、房屋租赁、消防安全、环保等行业监管要求,办理相关审批和建设手续。
第四条 宅基地建房审批、管理工作实行州级抓总、县级主导、乡镇主责、村级主体的管理机制。
州级政府部门强化组织领导,建立工作协调机制,细化工作举措,协调解决宅基地建房管理中的重大问题,做好宅基地建房管理的督促检查和跟踪问效等工作。
县级政府部门对宅基地建房开展指导和服务工作,保障财政预算,细化制定县级宅基地建房审批、管理、协管员等制度,依法做好村庄规划、农用地转用审批等工作,落实村级协管员岗位待遇,组织开展业务培训,及时妥善处置各类矛盾纠纷,依法查处违法行为。
乡镇政府(街道办事处)承担具体审批和日常监管职责,设立宅基地建房审批窗口,优化审批流程,提高审批效率,督促指导各村制定宅基地建房管理相关制度,落实协管员制度,及时发现和妥善处置各类矛盾纠纷,依法做好有关信访件的受理答复,依法查处相关违法违规行为,定期召开村级协管员会议,加强协管员管理。
村民委员会、村民小组严格落实宅基地建房申请的核实、讨论、公示等要求,确保宅基地分配使用公开、公平、公正。强化村规民约的监督约束作用,严格落实协管员制度,有条件的村小组要安排专人巡查,对宅基地建房违法违规行为做到及时发现,有效劝阻和报告。认真细致开展群众工作,及时化解矛盾纠纷,维护社会稳定。
第二章 规划管理
第五条 农村居民点布局和建设用地规模应当遵循节约集约、因地制宜的原则合理规划,提高土地利用率。
第六条 乡镇政府(街道办事处)结合当地民族特色、乡土风貌、地域特点组织编制“多规合一”的实用性村庄规划,报县市人民政府审批。宅基地的安排使用应当严格执行村庄规划建设管理规定。未编制村庄规划或村庄规划未经审批的,不得作出规划许可和核发乡村建设规划许可证,切实发挥规划的控制和引导作用。村民建房层数、形体、外观立面以及整体风貌等应符合村庄规划管控要求,县级相关部门要严格按照村庄规划做好房屋建筑风貌管控。
州、县、乡级国土空间规划应综合考虑当地土地资源条件、宅基地现状、农村人口变化趋势等因素,科学确定宅基地规模和布局。
县级、乡级国土空间规划应当预留宅基地空间,合理保障村民的宅基地建房需求。单列村民住宅建设用地计划,专项用于符合一户一宅和国土空间规划要求的宅基地建设,单独组卷报批,实行实报实销。
第七条 农村宅基地的安排使用应当与村庄和集镇建设、美丽乡村建设、“空心村”治理、地质灾害避让搬迁、土地综合整治等建设项目相结合,引导村民向集镇、中心村有序集聚,因地制宜就地城镇化。
对历史上形成的宅基地面积超标和“一户多宅”等问题,按照有关政策处置。
第八条 宅基地的安排使用应当符合乡镇国土空间规划、村庄规划,充分利用村内闲置宅基地、空闲土地和未利用地等,禁止占用永久基本农田和生态保护红线内区域;要充分考虑自然灾害防治要求,避让山洪、滑坡、泥石流、崩塌等自然灾害危险区。在陡坡、冲沟、泛洪区等灾害易发地段涉及切坡建房的,要开展地质灾害危险性评估,并将评估结果作为宅基地建房审批的重要依据。
第三章 宅基地管理
第九条 村民严格执行一户一宅制,村民一户只能拥有一处宅基地,每户宅基地用地面积按《云南省德宏傣族景颇族自治州村庄规划建设管理条例》规定执行。
城镇开发边界以内的村庄用地,按有关控制标准管理和建设。
第十条 村民具有下列情形之一的,可以申请宅基地:
(一)村民户未取得宅基地建设住宅的;
(二)参加旧村改造,且自愿拆除或者交回现有住宅给本村集体经济组织的;
(三)村民户除身边留一子女外,其他子女达到法定结婚年龄要求分户的,村委会出具证明材料并公告无异议的;
(四)因发生或者防御自然灾害需要拆迁安置的;
(五)原宅基地影响规划,需要收回而又无宅基地的;
(六)国家或者集体实施城市规划、乡镇村庄规划等,需要拆迁安置的;
(七)夫妻离婚后一方或者双方重新组建家庭,且无住房或者宅基地的;
(八)法律、法规、规章和国家、省规定的其他情形。
夫妻双方不属于同一村集体组织的,应当根据实际情况只在一方所在地申请宅基地建房。
第十一条 村民申请宅基地有下列情形之一的,不予批准:
(一)非本村农民集体成员身份申请的;
(二)不符合乡镇国土空间规划、村庄规划的;
(三)不符合分户条件的;
(四)异址新建,拒绝拆除旧宅、交回宅基地使用权的;
(五)住宅出租、出卖、赠予他人,或者将其改作他用的;
(六)不符合“一户一宅”规定的;
(七)违法占地或违法建房未依法处理结案的;
(八)法律、法规、规章和国家、省规定不予批准的其他情形。
第十二条 具有下列情形之一的,应当收回宅基地使用权:
(一)以欺骗等非法手段取得宅基地使用权的;
(二)取得宅基地使用权后,不按规定要求拆除原有住宅交回原宅基地使用权的;
(三)除不可抗力等原因外,经批准的宅基地,超过两年不建住宅的;
(四)不按照批准的用途使用宅基地的;
(五)法律、法规、规章和国家、省规定的其他情形。
收回宅基地使用权,村民小组应当经村民集体讨论通过,并经村民委员会、乡镇政府(街道办事处)逐级审查批准依法无偿收回宅基地使用权。严禁违法收回村民合法占有的宅基地。
第十三条 乡镇政府(街道办事处)和村民委员会、村民小组等应当将收回或退出的宅基地,优先用于保障该村村民的宅基地需求。
第十四条 在征得村集体同意的前提下,村集体组织内部成员间可自愿协商转让住宅及宅基地使用权,且受让成员户应当符合宅基地申请条件,并依法办理使用权变更手续。鼓励进城落户的村民依法自愿有偿退出宅基地。
禁止城镇居民在农村购置宅基地。任何单位和个人不得非法买卖或者以其他形式转让宅基地。
第十五条 农村宅基地不能继承,地上房屋可以依法继承。宅基地使用权人以户为单位,依法享有占有和使用宅基地的权利。因房地无法分离,继承人继承房屋取得房屋所有权后,在房屋所有权存续期间,可以依法使用宅基地。
第十六条 农户消亡,权利主体不再存在,宅基地使用权灭失的情况下,宅基地使用权收归本村集体所有。
第十七条 经批准使用的宅基地,村民应当严格按照批准的位置、面积、外观、层高、时限等标准建房,禁止未批先建、超面积占用宅基地。
第十八条 地方政府主导易地搬迁的村集体,拟使用的宅基地土地所有权属于其他农村集体所有的,由村组织双方协商调整土地所有权,签订土地所有权调整协议,经村民委员会、乡镇政府(街道办事处)审查、审核,报县级人民政府批准后,依法办理集体土地所有权及宅基地使用权的登记手续。
第四章 审批、登记管理
第十九条 乡镇政府(街道办事处)应当建立一个窗口对外受理,内部多部门联动运行的宅基地建房联审联办制度,公布办理流程和要件,明确各环节中部门工作职责和办理时限,公布服务举报电话,一站式为村民提供便捷高效服务。宅基地建房申请审批按以下程序办理:
(一)农户申请。村民有原址翻建、改扩建、异址新建建房的需求,且符合宅基地申请条件的,以户为单位向所在村民小组提出宅基地建房书面申请。
(二)村民小组讨论和公示。村民小组收到建房申请后,及时组织村民小组会议讨论,并在本小组范围内公示,公示期不低于7日。公示无异议或异议不成立的,自收到《农村宅基地和建房(规划许可)申请表》(以下简称申请表)10日内提交村民委员会审查;公示有异议且异议成立的,自收到申请表10日内书面告知申请人,并说明理由。
未分设村民小组的,村民可向属地村民委员会提出建房申请,由村民委员会组织村民代表会议讨论并在本村范围内公示。
(三)村民委员会审查。村民委员会收到建房申请后,及时组织对申请材料的真实性、用地四至、建房位置、用地地类,拟建房层数、高度、用途以及相邻权利人意见等情况进行审查。
审查通过的,自收到申请表10日内报送乡镇政府(街道办事处);审查未通过的,自收到申请表10日内书面告知申请人,并说明理由。
(四)乡镇政府(街道办事处)审批。乡镇政府(街道办事处)受理申请后,组织各行业管理机构按照职责分工对申请事项进行联审,填写《农村宅基地和建房(规划许可)审批表》。
未通过联审的,乡镇政府(街道办事处)自收到申请表15日内,书面告知申请人,并说明理由。
通过联审的,按照是否涉及农用地转用2种情形进行办理。
1.不涉及农用地转用的申请。乡镇政府(街道办事处)自收到申请表20日内,核发《农村宅基地批准书》和《乡村建设规划许可证》,并通知村民委员会在本村范围内公告。
2.涉及农用地转用的申请。乡镇政府(街道办事处)自收到申请表15日内,将宅基地建房农用地转用申请报县级人民政府,并抄送县级自然资源部门。县级人民政府收到宅基地建房农用地转用申请后,15日内依法办理农用地转用审批并通知乡镇政府(街道办事处)。取得宅基地建房农用地转用审批手续的,乡镇政府(街道办事处)5日内核发《农村宅基地批准书》和《乡村建设规划许可证》,并通知村民委员会在本村范围内公告;未取得宅基地建房农用地转用批准手续的,乡镇政府(街道办事处)5日内书面告知申请人,并说明理由。
(五)三到场检查
1.申请审核到场。村民小组收到村民申请表后,可先向乡镇政府(街道办事处)报备,乡镇政府(街道办事处)及时组织农业农村、自然资源、住房和城乡建设等行业部门工作人员实地审查申请人是否符合条件,拟用地是否符合规划、地类,拟用地涉及切坡建房的是否开展地质灾害危险性评估,拟建房是否符合外观风貌和质量安全管控要求等。
2.开工丈量到场。经批准用地建房的村民,在开工前向乡镇政府(街道办事处)申请划定宅基地用地范围,乡镇政府(街道办事处)及时组织农业农村、自然资源、住房和城乡建设等行业部门工作人员到现场进行开工查验,实地丈量批放宅基地,确定建房位置。
3.建设检查到场。建房过程中,乡镇政府(街道办事处)要组织负责宅基地建房相关工作人员到现场监督检查村民是否按照批准面积、四至等要求使用宅基地,是否按规定的外观风貌和质量标准建设,重点加强对地基基础和主体结构施工过程的监管,确保村民自建房开工、建设、竣工和验收等过程处于有效的监督之下,如有违规,及时制止并要求村民整改,杜绝违规建房。
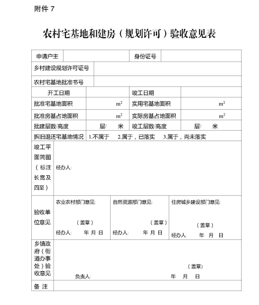
(六)乡镇政府(街道办事处)验收。宅基地建房建设竣工后,由村民自行组织初验,持相关资料向乡镇政府(街道办事处)申请竣工验收。乡镇政府(街道办事处)自收到验收申请15日内,组织相关人员开展竣工验收,对符合验收要求的,出具《农村宅基地和建房(规划许可)验收意见表》;对不符合验收要求的,指导督促村民进行整改,直至符合验收标准且验收合格后方能交付使用。通过验收的,可向当地不动产登记部门申请办理不动产登记。
(七)资料归档。乡镇政府(街道办事处)要建立宅基地建房管理台账,对申请、审批、三到场、执法监督等有关资料全程留痕、归档留存,并及时将审批情况报县级农业农村、自然资源、住房和城乡建设等部门备案,填报《农村宅基地和建房(规划许可)审批表》备案。
第二十条 宅基地使用权及房屋所有权实行登记制度,由县级不动产登记机构依法登记,核发不动产权证书。
不动产登记机关不得为非法获得的宅基地及房屋办理不动产权属登记。
第二十一条 县级自然资源部门应当将农村不动产权籍调查成果纳入地籍档案管理。
第五章 建房管理
第二十二条 宅基地建房设计应当遵守建筑质量安全规定,并符合当地相关规划的风貌管控要求,村民应当选用《云南省乡村宜居农房风貌引导图集(滇西南分册)》或《德宏州现代宜居农房设计通用图集》进行建房。对不适宜采用通用图集的木构、钢构建筑,乡镇政府(街道办事处)可以按照通用图集对“屋顶、山墙、墙体、门窗、勒脚、色彩、材质”提炼要素清单,对建筑层数、建筑材料等进行引导。
对3层以上(含3层)新建农村住宅(包括分期建设的住宅),应当依法依规经过专业设计和专业施工,严格执行房屋质量安全强制性标准。
第二十三条 乡镇政府(街道办事处)在审批新建、改建、扩建、翻建住宅时,对设计方案是否符合风貌要素清单、是否符合当地建筑风貌引导要求、是否符合安全标准和要求、是否符合国家技术标准和规范、是否按照房屋建设设计方案落实到位等进行审查,并向建房申请人发放、宣讲农村自建房安全常识。
第二十四条 村民应承担其在建房和使用过程中的质量安全主体责任。村民申请建房时,选择具有资质的施工队伍或经培训合格的乡村建设工匠承接工程施工,签订书面合同或协议,明确双方权利和义务,依法承担相应的质量安全责任。工匠应当按照有关施工技术标准、规范进行施工,使用合格的建筑材料、建筑构配件和设备,施工过程中应有必要的人身安全、用电、防火等安全保障措施,保障工程质量和安全。施工中发生事故的,建房村民和施工方要立即开展救援,乡镇政府(街道办事处)要当及时组织救援并依法上报。
第六章 部门职责
第二十五条 农业农村部门牵头农村宅基地改革和管理有关工作,建立健全宅基地分配、使用、流转等管理制度,完善宅基地用地标准,指导宅基地合理布局、闲置宅基地和闲置农房利用;组织开展宅基地现状和需求情况统计调查,并通报同级自然资源部门;开展好部门涉及宅基地建房的行政监督、检查、执法,培训、指导乡镇开展宅基地建房业务工作。
第二十六条 自然资源部门负责行政区域内国土空间规划、土地利用计划和规划许可管理等工作;在国土空间规划中统筹安排农村宅基地用地规模、布局和风貌规划管控,满足合理的农村宅基地用地需求,依法办理农用地转用审批等相关手续,做好不动产登记工作;涉及农村宅基地切坡建房的,由属地乡镇政府(街道办事处)负责开展地质灾害危险性评估,县级自然资源部门进行监督指导;积极配合、支持农业农村部门做好宅基地管理和改革,对村庄规划施行进行监督管理;将年度变更数据提供相关部门使用,方便各级准确判断宅基地建房是否违法;开展好部门涉及宅基地建房的行政监督、检查、执法,培训、指导乡镇宅基地建房业务工作。
第二十七条 住房和城乡建设部门培训、指导辖区内宅基地建房质量安全监管及需要办理《建筑工程施工许可证》的审批业务,制定乡村宜居农房风貌引导,以便民的方式免费提供本地风格、风貌农房设计图集供村民建房选择;组织乡村建筑工匠培训和管理。
第二十八条 公安、林业和草原、水利、交通、防震减灾等有关行政主管部门结合各自职责,配合做好宅基地建房管理的相关工作,对应开展好部门涉及宅基地建房的行政监督、检查、执法,培训、指导乡镇宅基地建房相关业务工作。
第七章 监督管理
第二十九条 农村宅基地审批、使用应当接受社会公众的监督,乡镇政府(街道办事处)应当建立宅基地建房规划许可申请审批管理五公开制度,即主动公开村庄规划、申请条件、审批程序、审批结果、投诉举报等信息。县级自然资源部门要建立宅基地建房农用地转用审批工作台账。
第三十条 乡镇政府(街道办事处)应当加强农村宅基地建房动态巡查,及时制止非法占用土地、未批先建、超过批准面积多占土地建房等违法行为。
第三十一条 鼓励村民委员会建立村级宅基地建房协管员制度和信息报告制度。明确宅基地建房管理协管员,负责宅基地建房日常巡查,对宅基地建房违法行为做到早发现早制止。对违反宅基地建房管理规定,不听劝阻、拒不改正的,及时向乡镇政府(街道办事处)报告。
第八章 法律责任
第三十二条 对宅基地建房违法行为,依照《中华人民共和国土地管理法》、《中华人民共和国城乡规划法》、《中华人民共和国土地管理法实施条例》、《云南省德宏傣族景颇族自治州村庄规划建设管理条例》等相关法律法规的规定予以处罚。
在宅基地上违规建设经营性用房的,有关部门按职责依法从严从快处置,对存在重大安全隐患和危害重大公共利益的依法强制拆除。涉嫌犯罪的,依法移送司法机关追究刑事责任。
第三十三条 阻挠、干涉、妨碍工作人员依法履行公务的,依照《中华人民共和国治安管理处罚法》的有关规定予以处罚。涉嫌犯罪的,依法移送司法机关追究刑事责任。
第三十四条 国家公职人员、村干部在农村宅基地建房监督管理工作中玩忽职守、滥用职权、徇私舞弊的,依法依规依纪给予处分。涉嫌犯罪的,依法移送司法机关追究刑事责任。
第九章 附 则
第三十五条 法律、法规对村民宅基地建房另有规定的,从其规定。
第三十六条 本办法暂行3年,自2024年12月1日起施行,有效期至2027年11月30日止。









原文件: [附件: 德宏州人民政府关于印发《德宏州农村宅基地建房管理暂行办法》的通知》]
政策解读:https://www.dhyj.gov.cn/xmz/Web/_F0_0_5YPXYPDWD666D11DF4B7422CB5.htm
滇公网安备 53310002000505号 联系电话:0692-8973010
政府网站标识码:5331230001 邮箱:1194702556@qq.com 地址:盈江县昔马镇胜利村街子 邮编:679314