盈江县油松岭乡人民政府

关于开展盈江县2022年度残疾人按比例就业情况审核的通告

浏览量:2107    作者: 日期:2022/4/24

根据《云南省残疾人就业规定》(云南省人民政府令第192号)、《云南省人民政府办公厅关于印发云南省加快推进政务服务“跨省通办”实施方案的通知》(云政办发〔2020〕62号)、《关于印发云南省残疾人就业保障金征收使用管理实施办法的通知》(云财非税〔2017〕32号)、《中国残联办公厅关于全面启动全国残疾人按比例就业情况联网认证“跨省通办”工作的通知》(残联厅函〔2021〕363号)、《中国残联办公厅关于明确残疾人按比例就业情况联网认证“跨省通办”工作有关事项的通知》(残联厅函〔2022〕63号)文件精神,现就我县2022年度残疾人按比例就业情况审核有关事宜通告如下:
一、审核对象
    盈江县行政区域内2021年度安排有残疾人就业的各级国家机关、社会团体、企业、事业单位、民办非企业单位(以下简称用人单位)。
二、认定对象
    残疾人职工持有《中华人民共和国残疾人证》(1至4级)或《中华人民共和国残疾军人证》(1至8级)的人员。
三、审核时间
    审核时间为2022年3月1日至2022年10月31日。
四、申报方式
    (一)网上申报
    用人单位可通过PC端登录“云南政务服务网”部门办理事项进行自助申报。用人单位首次办理需要在“云南政务服务网”进行法人注册账号和实名认证后,进入“全国残疾人按比例联网认证在线办理系统”(下称系统)进行申报。
    (二)窗口办理
    用人单位携带申报材料和《申报材料真实性承诺书》(附件1)到县残联就业服所进行申报。
联系人:杜义景   咨询电话:8184985
五、申报材料
    (一)网上申报
    登录系统后,按照系统提示填报和上传相关材料。
    网上办理流程:登录“云南政务服务网”→注册法人账号→法人实名认证→直通部门→残联→全国残疾人按比例就业情况联网认证(在线办理)→我要申报→单位信息维护→残疾人安置管理→保存提交。
系统已实现自动核验,建议用人单位可优先选择“网上申报”的方式办理事项。
    (二)窗口办理
    1.《申报材料真实性承诺书》原件1份(加盖单位公章)。
    2.残疾人职工的劳动合同或在编证明复印件1份(加盖单位公章)。
    3.残疾人职工是劳务派遣人员的,需提供用工单位与劳务派遣单位签订的劳务派遣合同或服务协议复印件1份(加盖单位公章)。
    4.相关数据比对信息出现无法核验的情况下,需要提供纸质版证明材料复印件1份(加盖单位公章):
    (1)残疾人职工工资凭证(发放个人工资银行流水明细或原始会计凭证);
    (2)残疾人职工个人社会保险参保缴费证明;
    (3)残疾人职工个人医疗保险参保缴费证明。
    注:若系统显示认定人员的“残疾人证信息”和“残疾军人证信息”为空,即认定该人员不符合认定要求。
六、相关说明
    (一)2021年度安排有残疾人就业的用人单位如在规定时限内未申报的,视为未安排残疾人就业;未安排有残疾人就业的,可直接向税务机关申报缴纳残疾人就业保障金。
    (二)如单位有招聘残疾人就业的意向和计划,可与县残联就业服务所联系。
    (三)用人单位申报通过后,可在承诺办结日前随时登录年审系统,获取告知信息、了解办理状态。已办结的,可自行下载打印电子认定书。
    (四)残联公布的办事指南、办理窗口地址和咨询电话等详细信息可在“政务服务网”查询。
查询流程:登录“云南政务服务网”→在主页最上端选择“切换区域和部门”→下拉列表选择对应的地区→确认前往→直通部门→所属残联→全国残疾人按比例就业情况联网认证(办事指南)。
    (五)《用人单位申报指南》、《系统操作流程》、《申报材料真实性承诺书》及相关政策文件可登录“云南省残疾人劳动就业服务中心网站”下载。
    (六)用人单位安排残疾人就业人数按月计算,不得以全年安排残疾人总数平均后计入用人单位每月安排残疾人就业人数,安排残疾人就业人数按月发送给税务部门相关系统。
附件1:《申报材料真实性承诺书》
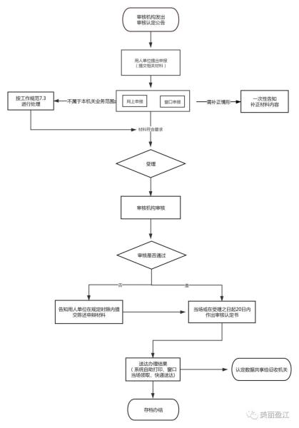
附件2:按比例安排残疾人就业年审工作流程
 

盈江县残疾人联合会

      2022年4月20日




附件1:
申报资料真实性承诺书

             (用人单位)郑重承诺:

    在办理××××年度按比例安排残疾人就业审核认定事项中所提交的下列材料真实、有效,复印件与原件一致。如有隐瞒或提供的材料虚假,愿意承担一切法律后果。
    □用人单位信息;
    □      年安排就业的残疾人信息;
    □劳动合同/残疾人在编证明;
    □发放给残疾人的工资信息;
    □残疾人参保缴费信息;
    □××××××××××××
 
 
                                 用人单位名称(章)
                           法定代表人或授权经办人签名:           
                                               年    月    日
 




附件2:

按比例安排残疾人就业年审工作流程

微信图片_20220424090151

文章来源:美丽盈江