盈江县油松岭乡人民政府

云南省公安厅关于推行部分户籍业务容缺受理服务模式和证明事项告知承诺制度的公告

浏览量:1371    作者: 日期:2024/12/12

为认真贯彻落实《国务院关于加快推进政务服务标准化规范化便利化的指导意见》(国发〔2022〕5号)和《云南省人民政府关于印发云南省加快推进政务服务标准化规范化便利化实施方案的通知》(云政发〔2022〕41号 )精神,进一步深化公安户政服务效能,持续提升群众办理户籍业务体验感,省公安厅决定在全省公安机关户政窗口进一步推行户籍业务告知承诺和容缺受理服务模式。现就有关事项公告如下:

一、推行部分户籍业务容缺受理服务模式

(一)服务说明

户籍业务容缺受理服务,是指群众在户籍窗口申办容缺受理事项清单内的户籍业务时,提供的关键性证明材料齐全且符合要求,但其它证明材料(容缺材料)缺失或者存在问题,如果群众承诺在规定时间内补齐补正材料,受理地公安机关可以先行接件受理,在群众补齐补正材料期间同步开展材料审查、户籍调查等工作,证明材料补齐补正且符合要求后,受理地公安机关继续办理户籍业务。

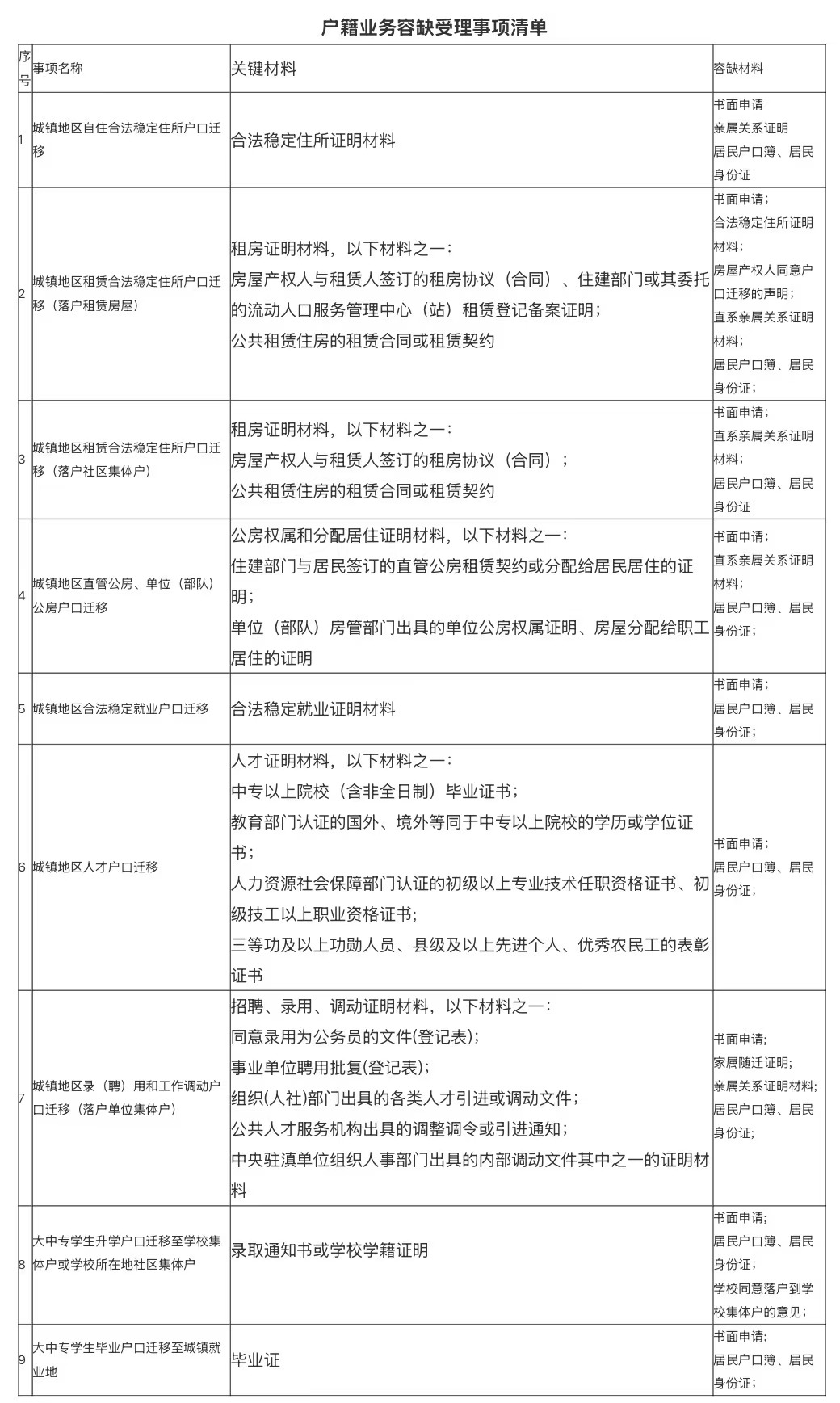
(二)容缺受理事项

1.城镇地区自住合法稳定住所户口迁移。

2.城镇地区租赁合法稳定住所户口迁移(落户租赁房屋)。

3.城镇地区租赁合法稳定住所户口迁移(落户社区集体户)。

4.城镇地区直管公房、单位(部队)公房户口迁移。

5.城镇地区合法稳定就业户口迁移。

6.城镇地区人才户口迁移。

7.城镇地区录(聘)用和工作调动户口迁移(落户单位集体户)。

8.大中专学生升学户口迁移至学校集体户或学校所在地社区集体户。

9.大中专学生毕业户口迁移至城镇就业地。

(三)办理流程

自愿选择“容缺受理”服务的群众,由窗口民警一次性告知需补正的材料,约定材料提交方式和时限,出具《户籍业务容缺受理告知书》,群众签字承诺后,窗口民警接件受理。需要进行材料形式审查和业务实质调查的,在群众补齐补正材料期间同步进行。

补齐补正材料时限一般为5个工作日。短期内补齐、补正材料存在困难的,受理地公安机关可以适当延长材料提交时限,最长不超过30天。业务办理时限自提交补齐补正材料的时间开始计算,补齐补正材料期间不计入业务办理时限。

在承诺时限内不能补齐补正容缺材料、自愿申请撤回业务,或者承诺时限内提交的材料存在伪造、做假等问题的,终止业务办理。超过承诺时限后补齐补正材料的,重新受理业务。

二、推行部分户籍业务证明事项告知承诺制度

(一)应用事项

1.接迁父母、(外)祖父母落户的亲属关系证明。城镇地区合法稳定住所的房屋产权人,接迁本人父母、(外)祖父母,或者配偶父母、配偶(外)祖父母落户时,难以提供接迁人与被接迁人亲属关系证明的,由户籍民警出具《户籍业务证明事项告知承诺书》,群众签字承诺接迁人与被接迁人的亲属关系后,替代亲属关系证明材料。

2.老年人补办暂住登记的居住起始时间证明。60周岁以上公民申请补办暂住登记,难以提供暂住地的社会保险参保证明、个人所得税凭证、房屋租赁合同、劳动合同、工商营业执照等居住起始时间证明材料的,由户籍民警出具《户籍业务证明事项告知承诺书》,群众签字承诺在暂住地居住的起始时间后,替代上述相关证明材料。

(二)办理流程

符合上述应用事项且群众选择告知承诺替代证明材料的,由户籍民警以书面形式将证明义务、证明内容以及不实承诺的法律责任一次性告知申请人,申请人书面说明需要证明事项的内容,承诺符合告知要求,并愿意承担不实承诺的法律责任。经申请人(接迁落户情形中申请人为接迁人和被接迁人)签字确认并按捺手印后,公安机关不再索要相关证明,依据书面承诺继续办理业务。

(三)注意事项

为反映接迁人和被接迁人真实意愿,告知承诺书中接迁人和被接迁人应当共同签字确认。被接迁人行动不便,委托申请人代为签字确认的,提供委托人、被委托人的合法有效身份证件。

此公告自公布之日起施行。

特此公告。

(此件公开发布)

云南省公安厅

2023年12月28日



文章来源:云南省公安厅