广大农民朋友:
至2020年底,我国脱贫攻坚战取得全面胜利,现行标准下农村贫困人口全部脱贫。但一些农户发展基础还比较脆弱,一些农户因病因灾因意外事故等可能会导致基本生活出现严重困难,如果不能得到及时帮扶,容易返贫致贫。按照党中央要求,在过渡期,我们建立健全了防止返贫动态监测和帮扶机制,现将有关政策要点告知如下。
一、申请条件
2023年盈江县防止返贫监测范围为年人均纯收入8050元,与全省保持一致,且至少存在以下返贫致贫风险之一:
1.家庭唯一住房出现安全问题,家庭无力解决;
2.家里吃水遇到困难,家庭无力解决,包括断水超过1个月、水质有问题、取水距离较远(时间较长)等;
3.家庭成员患大病、重病、长期慢性病等,医药费较高家庭无力负担;
4.家里学生上学开支较大,家庭无力负担;
5.家里因灾、因意外事故等造成收入大幅减少或支出大幅增加,影响了基本生活。
二、申请对象
监测对象申请以家庭为单位,原则上为农村户籍人口。
易地扶贫搬迁(含同步搬迁)等已转为城镇户籍的人口中,符合条件的可以申报;城市规划居住的“农转非”人口中,没有享受城市低保、职工基本养老保险等城镇相关保障政策,符合条件的可以申报;实际共同生活家庭成员为城镇户籍或集体户籍,但没有享受城市低保、职工基本养老保险等城镇等相关保障政策的,可以按实际共同生活人口申报。
重点是以下9类对象:
1.脱贫户特别是2020年脱贫的贫困户;
2.2022年家庭人均纯收入较低和明显减少特别是收入在当地监测范围内的农户;
3.分散供养特困人员特别是单人户等特殊困难家庭;
4.农村低保对象特别是近两年新识别和申请低保的农户;
5.农村残疾人家庭特别是新致残和重度残疾人家庭;
6.多子女特别是非义务教育阶段在读子女较多的农户;
7.务工收入占比高且务工时间不稳定的农户;
8.因病因灾因意外事故等刚性支出较大或收入大幅缩减导致基本生活出现严重困难农户;
9.通过云南省“政府救助平台”申请过救助事项的农户。
三、监测对象识别和风险消除程序
识别程序:群众自主申报——综合分析研判——入户核实——村(居)评议公示(村民小组公开场所及云南省“政府救助平台”公示)——乡镇(街道)审核——县级比对审定后录入全国防止返贫监测和衔接推进乡村振兴信息系统。
风险消除程序:村(居)提出名单——入户核实——村(居)民主评议——乡镇(街道)审核——县级审定后在全国防止返贫监测和衔接推进乡村振兴信息系统内标识“风险消除”。
四、申请方法
可以本人或委托他人通过以下方式申请。
1.找干部。向所在村(社区)申请,易地搬迁群众和随迁群众向所在安置区申请;
2.打电话。拨打12317(12345)、0692—8180408电话申请;
3.防返贫监测APP。脱贫户和消除风险的监测对象,登录防返贫监测APP点击“自主申报”模块完成申报。
五、申请须知
1.如申请监测对象,需要配合我们开展入户核实,需要如实准确提供家庭和成员有关情况信息,并授权我们依法依规核查核实家庭成员的收入、财产等相关信息,经村内评议公示,由县乡逐级审核批准。
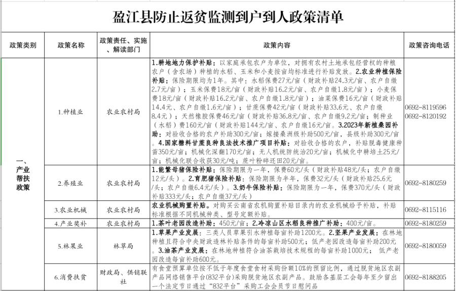
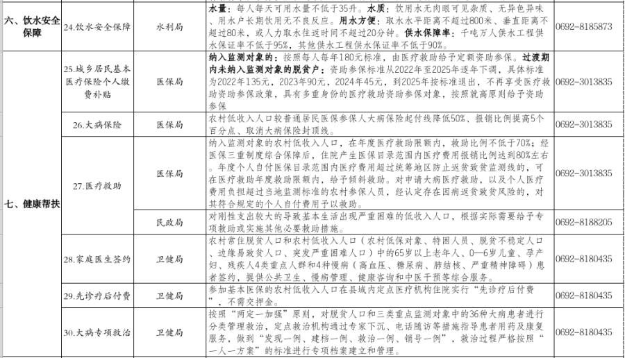
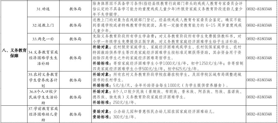
2.如已成为监测对象,我们将根据存在的实际困难和突出问题,从住房安全保障、饮水安全保障、健康帮扶、教育帮扶、产业帮扶、就业帮扶、金融帮扶、综合保障、社会帮扶等方面选择对应措施进行帮扶。
3.如家庭困难问题已经解决、年人均纯收入稳定超过当年防止返贫监测范围,经过村级入户核实、评议公示,县级部门审核批准和公告后,将认定返贫致贫风险已经消除,此后不再进行针对性帮扶。
4.风险消除后,如家庭出现了新的困难问题,可再次提出申请。
六、原则上以下10类情形不得纳入监测对象
1.有家庭成员或户主的父母、配偶、子女为国家公职人员的。
2.有家庭成员任“村三委”干部并定期领取薪酬的。
3.购买了消费型汽车的。
4.在城镇拥有自建房或购买商品房、门面房以及其他经营用房的。
5.在市场监管部门注册登记公司、企业并实际开展经营活动的。
6.种植、养殖大户或雇佣他人从事生产经营活动的。
7.为享受监测对象帮扶支持,故意分户、并户,不符合监测对象识别条件的。
8.空挂户或为套取帮扶支持将户口迁入村组的空挂人口。
9.死亡人员、服刑人员、失踪人员以及与户主不共享开支或收入的人员。
10.纳入失信惩戒不符合监测对象识别条件的。
我们相信,在大家的共同努力下,通过落实防止返贫监测帮扶政策,监测对象遇到的困难问题一定能够得到及时有效解决。希望广大农民朋友们能够自力更生,感恩奋进,通过自己的努力不断改善生活状况,用自己的双手勤劳致富,让生活更上一层楼!
支那乡人民政府
2023年9月1日








滇公网安备 53310002000505号 联系电话:0692-8958971
政府网站标识码:5331230001 邮箱:znxzfdzb@163.com 地址:盈江县姐那乡街道 邮编:679306