盈江县政务服务管理局

云南省发展和改革委员会关于印发云南省公共资源交易目录(2025版)的通知

浏览量:2607    作者: 日期:2025/6/24

云南省发展和改革委员会关于印发云南省公共资源交易目录(2025版)的通知

云发改交易监管〔2025〕180号


各州(市)人民政府,省公共资源交易工作联席会议成员单位:

 经省人民政府同意,现将《云南省公共资源交易目录(2025版)》印发给你们,请遵照执行。

 本目录自印发之日起施行,《云南省发展和改革委员会关于印发云南省公共资源交易目录(2023版)的通知》(云发改交易管理〔2023〕910号)同时废止。

 

 

 

 

 

云南省发展和改革委员会

2025年2月27日

 

(此件公开发布)

 

 

 

云南省公共资源交易目录(2025版)

 

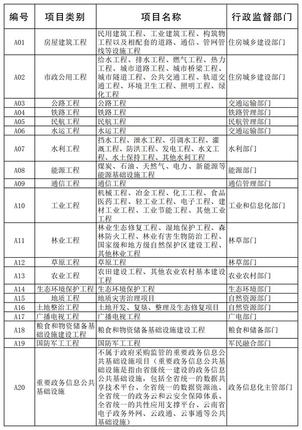
一、工程建设项目招标类(编号A)

  11

二、机电产品国际招标类(编号B)

 22

三、政府采购类(编号C)

 33


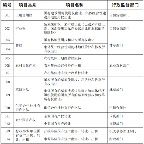
四、资源资产类(编号D)

 44

五、无形资产类(编号E)

 55

六、医药类(编号F)

 66

七、环境权类(编号G)

 77

八、拍卖类(编号H)

 88

九、说明

(一)依法必须招标的工程建设项目,按照分级管理原则,分别进入省、州(市)、县(市、区)公共资源交易中心交易。按照本目录明确的部门履行行政监督职责,县级以上地方人民政府对其所属部门有关公共资源交易活动的监督职责分工另有规定的,从其规定。

(二)行政监督部门应按照规定的职责分工,贯彻执行有关公共资源交易的法律、法规、规章和政策,对本行政区域内依法必须招标的项目提供政策咨询和监督管理。

(三)政府采购类项目,采购单位的同级财政部门建设部署了政府采购电子交易平台的,进入当地政府采购电子交易平台交易,交易场所可以是公共资源交易中心场地,也可以是采购代理机构符合条件的场地;尚未建设部署政府采购电子交易平台的,就近就便进入省、州(市)、县(市、区)级公共资源交易中心交易。各级公共资源交易中心应予以积极支持配合,无偿提供交易场地服务,不承担对政府采购项目的监督管理职责。

(四)按照国有资产管理相关规定,行政事业单位出租国有产权的,鼓励进入各级公共资源交易中心交易。

(五)药品和医用耗材采购通过省药品集中采购平台采购,与省公共资源交易平台实现“信息共享,CA互认”。

(六)涉及铁路运输安全的建筑、公路、水利、能源等工程,按照主体工程所属行业,由相关行业主管部门履行行政监督职责。

(七)特殊项目需进入全省各级公共资源交易中心交易的,按照分级管理原则,由项目业主申请,明确行政监督部门及监督职责,经同级发展改革部门审核同意后进场交易。法律法规另有规定的,从其规定。