无障碍浏览
长者模式
本站IPV6
盈江县民政局
返回栏目首页
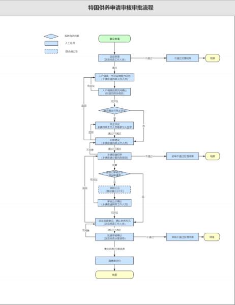
云南省政府救助平台特困供养申请审核审批流程
浏览量:7920 作者:黄生勇 日期:2021/12/28
[附件:
特困流程图20210709
]
文章来源:
盈江县民政局社会救助股
上一篇:
盈江县关于开展低保、特困审核确认权限下放改革试点工作总结
下一篇:
云南省政府救助平台临时救助申请审核审批流程
主办单位:盈江县人民政府
滇公网安备 53310002000505号
滇ICP备13004035号-1
联系电话:0692-8188205
政府网站标识码:5331230001 邮箱:419208271@qq.com
地址:盈江县平原镇允燕大道1341号
邮编:679300 技术支持:昆明慧软科技有限公司